【大白话讲考情】2026年内蒙古医科大学全日制MPA

复试面试真题已放在文末
复试面试真题已放在文末
【内蒙古医科大学MPA项目及院校简介】
内蒙古医科大学公共管理(MPA)专业依托学校在卫生健康领域的深厚积淀,聚焦卫生事业管理、医院管理等特色方向,致力于培养具备先进公共管理理念、扎实专业知识和较强实践能力的复合型公共管理人才。项目课程体系紧密结合卫生健康行业发展需求,注重理论与实践的深度融合,通过案例教学、实地调研等多种教学方式,提升学生分析和解决实际问题的能力。
学校拥有一支结构合理、经验丰富的师资队伍,同时邀请行业专家、政府官员参与教学,为学生提供全方位的指导。MPA毕业生广泛分布于卫生健康行政管理部门、医疗机构、公共卫生服务机构等单位,凭借扎实的专业素养和较强的综合能力,深受用人单位好评。
【大白话讲考情】内蒙古医科大学全日制MPA
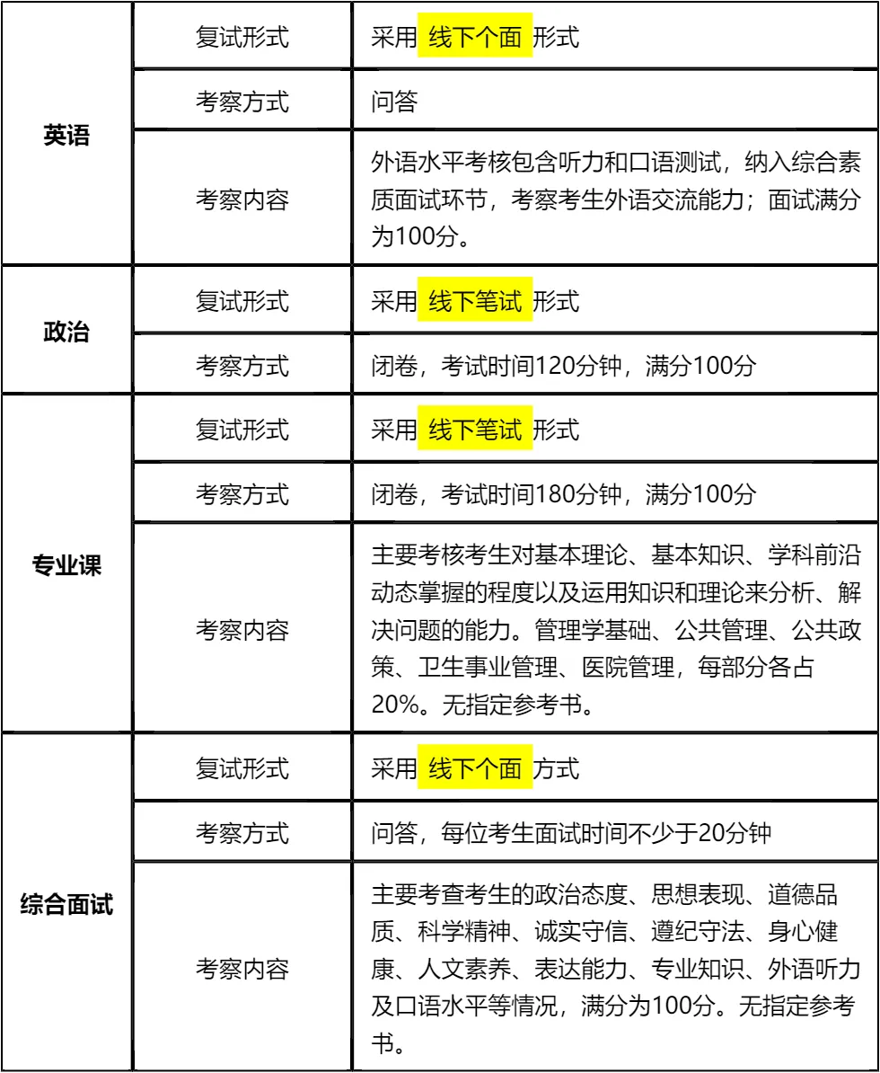
客观分析一波,内蒙古医科大学全日制MPA复试一志愿淘汰率为0%,只要进入复试基本就能录取,复试时间预计在2026年4月1日前后,查分后有充足的准备时间,但仍需提前规划。整体复试以笔试+面试为主,其中面试形式为线下个面,需要提前熟悉个面流程和答题技巧。
复习建议:重点围绕专业课笔试和综合面试展开复习,专业课涵盖管理学基础、公共管理、公共政策等五个模块,各占20%,无指定参考书,需广泛涉猎相关核心知识点。政治为闭卷笔试,要重点背诵马克思主义基本原理、毛泽东思想和中国特色社会主义理论体系及时事政治。文末的真题一定要认真研读,针对性练习,合理安排时间高效复习,就能顺利上岸!!!
2026查分/复试时间/复试形式预测
内蒙古医科大学MPA复试拟录取整体情况/淘汰率评估
复试各个分数段拟录取情况分析
内蒙古医科大学MPA复试内容分析/成绩计算/资审材料
一、 整体复试情况概览
二、 各个学科的复试考察细节
三、 复试资格审查需要准备的材料
四、 同等学力加试要求
复试面试真题分享
一、 英语口语问答
- 1. Can you do a quick self-introduction?
- 2. Why did you choose our university?
- 3. How will this degree help your career?
- 4. Do you think you can balance work and study?
- 5. What is your biggest motivation?
- 6. Tell me about your current job.
- 7. How do you handle pressure?
二、 政治理论问答
- 1. 你怎么理解“中国式现代化”?
- 2. 什么是“新质生产力”?简单谈谈你的看法。
- 3. 谈谈你对“共同富裕”的理解,是搞平均主义吗?
- 4. “四个自信”指哪四个?你觉得哪个最根本?
- 5. 怎么理解“绿水青山就是金山银山”?
- 6. 中国共产党的“初心”和“使命”是什么?
- 7. 如何理解“江山就是人民,人民就是江山”?
三、 专业知识问答
- 1. 公共管理和企业管理,最大的区别是什么?
- 2. 什么是“公共利益”?谁来代表公共利益?
- 3. 什么是“市场失灵”?举个身边的例子。
- 4. 你觉得“官僚制”现在过时了吗?
- 5. 什么是公共产品?空气算不算?
- 6. 你怎么理解“服务型政府”?
- 7. 谈谈你对“治理能力现代化”的理解。
四、 综合素质面试问答
- 1. 除了学历,你觉得MPA还能给你带来什么?
- 2. 你为什么要考MPA,而不是MBA?
- 3. 你本科专业和公共管理没关系,为什么跨考?
- 4. 你觉得你性格上最大的优点和缺点是什么?
- 5. 你工作中最大的成就是什么?具体谈谈。
- 6. 如果这次复试被刷了,你会怎么办?
- 7. 领导安排的任务明显不合理,你做不做?
接下来,你最想要2026内蒙古医科大学全日制MPA复试的完整资料来了(全科目,包含真题)!!!内蒙古医科大学MPA复试急救资料PDF汇总目录,考来考去就这些东西!
老师总结:
面对内蒙古医科大学MPA复试,考生要做到战略上藐视,战术上重视。藐视是因为一志愿淘汰率为0%,只要认真准备就能录取;重视是因为复试环节涉及笔试和面试,知识点多,考察范围广。政治和专业课的闭卷笔试需要系统复习,不能掉以轻心。
专业课题型注重考察知识的应用能力,考生要避免死记硬背,多进行案例分析练习,提升分析和解决问题的能力。综合面试要提前准备,针对不同类型的问题制定答题思路,提升表达能力和应变能力。英语方面,要注重日常积累,多听多说,确保在面试中能够正常交流。
最后,要提前准备好资格审查所需的各项材料,确保万无一失。利用好文末的真题资料,进行针对性复习,合理规划时间,保持良好的学习状态。相信通过大家的努力,都能顺利通过复试,成功上岸内蒙古医科大学全日制MPA!

© 温馨提示:本文由作者海豚MBA张老师创作,未经著作权人允许禁止转载。
