【大白话讲考情】2026年内蒙古农业大学非全日制MPA

复试面试真题已放在文末
复试面试真题已放在文末
【内蒙古农业大学MPA项目及院校简介】
内蒙古农业大学公共管理硕士(MPA)非全日制项目,依托学校深厚的学科积淀和区域优势,致力于培养具备良好的政治思想素质和职业道德素养,掌握系统的公共管理理论、知识和方法,具备从事公共管理与公共政策分析的能力,能够在各级党政机关、事业单位、社会组织等公共部门从事管理工作的复合型、应用型高级专门人才。
项目课程设置紧密结合公共管理实践需求,注重理论与实践的结合,邀请具有丰富实践经验的专家学者和行业精英授课,为学员提供广阔的交流平台和实践机会,助力学员提升职业竞争力和综合素养。
【大白话讲考情】内蒙古农业大学非全日制MPA
客观分析一波,内蒙古农业大学非全日制MPA复试整体淘汰率较低(8%左右),复试时间预计在 2026 年 3 月 30 日前后,查分后到复试时间间隔有限,大家需要提前筹备复试,避免临时抱佛脚。整体复试以笔试+面试为主,面试形式为个面,需提前熟悉个面流程和答题技巧。
复习建议:真题是复习的核心重点,我把涵盖内蒙古农业大学MPA复试英语口语、政治、专业综合面试的所有资料和真题都放在文末了,下载后务必认真背诵,集中精力背诵10天左右可基本掌握核心内容!复习时间紧张,要聚焦高频核心考点,避免盲目复习。文末真题一定要重点研读,资料务必下载背诵,其实复试难度不大,只要认真准备就能稳操胜券!!!
2026查分/复试时间/复试形式预测
内蒙古农业大学MPA复试拟录取整体情况/淘汰率评估
复试各个分数段拟录取情况分析
内蒙古农业大学MPA复试内容分析/成绩计算/资审材料
一、 整体复试情况概览
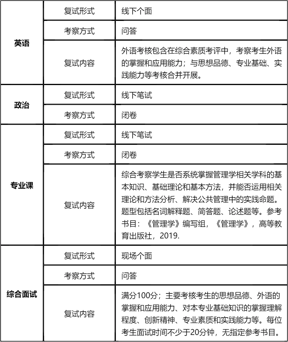
二、 各个学科的复试考察细节
三、 复试资格审查需要准备的材料
四、 同等学力加试要求
复试面试真题分享
一、 英语口语问答
- 1. Can you do a quick self-introduction?
- 2. Why did you choose our university?
- 3. How will this degree help your career?
- 4. Do you think you can balance work and study?
- 5. What is your biggest motivation?
- 6. Tell me about your current job.
- 7. How do you handle pressure?
二、 政治理论问答
- 1. 你怎么理解“中国式现代化”?
- 2. 什么是“新质生产力”?简单谈谈你的看法。
- 3. 谈谈你对“共同富裕”的理解,是搞平均主义吗?
- 4. “四个自信”指哪四个?你觉得哪个最根本?
- 5. 怎么理解“绿水青山就是金山银山”?
- 6. 中国共产党的“初心”和“使命”是什么?
- 7. 如何理解“江山就是人民,人民就是江山”?
三、 专业知识问答
- 1. 公共管理和企业管理,最大的区别是什么?
- 2. 什么是“公共利益”?谁来代表公共利益?
- 3. 什么是“市场失灵”?举个身边的例子。
- 4. 你觉得“官僚制”现在过时了吗?
- 5. 什么是公共产品?空气算不算?
- 6. 你怎么理解“服务型政府”?
- 7. 谈谈你对“治理能力现代化”的理解。
四、 综合素质面试问答
- 1. 除了学历,你觉得MPA还能给你带来什么?
- 2. 你为什么要考MPA,而不是MBA?
- 3. 你本科专业和公共管理没关系,为什么跨考?
- 4. 你觉得你性格上最大的优点和缺点是什么?
- 5. 你工作中最大的成就是什么?具体谈谈。
- 6. 如果这次复试被刷了,你会怎么办?
- 7. 领导安排的任务明显不合理,你做不做?
接下来,你最想要2026内蒙古农业大学MPA复试的完整资料来了(全科目,包含真题)!!!内蒙古农业大学MPA复试急救资料PDF汇总目录,考来考去就这些东西!
老师总结:
复试备考要讲究策略,不能盲目复习。针对内蒙古农业大学MPA的复试特点,政治笔试要重点攻克核心理论知识,多做练习题巩固记忆;英语面试以日常问答为主,无需过度追求复杂句式,保证表达流畅、清晰即可;专业课要结合教材和真题,掌握名词解释、简答和论述题的答题思路和技巧。
面试环节的心态调整也很重要,现场个面虽然对考生的临场反应能力有要求,但只要提前做好模拟练习,熟悉答题流程,就能有效缓解紧张情绪。回答问题时要真诚自然,展现出自己的真实水平和学习热情,同时注重礼仪细节,给考官留下良好的印象。
最后,要提醒大家的是,复试时间预计在3月30日前后,复习时间有限,必须提高复习效率。文末的急救资料已经帮大家筛选了高频考点和真题,省去了大家查找资料的时间。希望大家抓住重点,认真背诵,积极备考,相信付出就会有回报,期待大家在内蒙古农业大学的校园里相遇!

© 温馨提示:本文由作者海豚MBA张老师创作,未经著作权人允许禁止转载。
