【大白话讲考情】中共辽宁省委党校2026年非全日制MPA

复试面试真题已放在文末
复试面试真题已放在文末
【中共辽宁省委党校MPA项目及院校简介】
中共辽宁省委党校非全日制MPA项目依托学校深厚的党政资源和雄厚的师资力量,聚焦公共管理实践需求,致力于培养具备良好政治素质、扎实理论基础、较强实践能力的复合型公共管理人才。项目课程体系紧密结合国家治理体系和治理能力现代化要求,突出党性修养与专业能力并重,注重理论联系实际,通过案例教学、现场教学、专题研讨等多种教学形式,提升学员解决实际问题的能力。
项目学员主要来自党政机关、事业单位、国有企业等公共部门,学习期间可搭建优质的行业交流平台,共享丰富的实践资源和校友网络,为职业发展和个人成长提供有力支撑。
【大白话讲考情】中共辽宁省委党校非全日制MPA
客观分析一波,中共辽宁省委党校非全日制MPA复试一志愿淘汰率为0%,属于等额录取,只要进入复试且表现合格就能上岸。复试时间预计在2026年3月29日前后,查分后准备时间有限,建议提前启动备考。整体复试以笔试+面试为主,面试形式均为线下个面,需重点准备抽题问答环节的答题思路。
复习建议:政治为闭卷笔试,需重点背诵全国统考科目《思想政治理论》相关核心考点;英语、专业课、综合面试均为抽题+问答形式,无指定参考书目,需围绕公共管理专业核心理论、时政热点和个人经历准备。真题是复习关键,文末整理了各板块高频真题,下载后针对性背诵,集中精力准备10-15天即可充分应对!不用盲目拓展,聚焦核心考点和真题应答逻辑,复试通关难度不大!
2026查分/复试时间/复试形式预测
中共辽宁省委党校MPA复试拟录取整体情况/淘汰率评估
复试各个分数段拟录取情况分析
中共辽宁省委党校MPA复试内容分析/成绩计算/资审材料
一、 整体复试情况概览
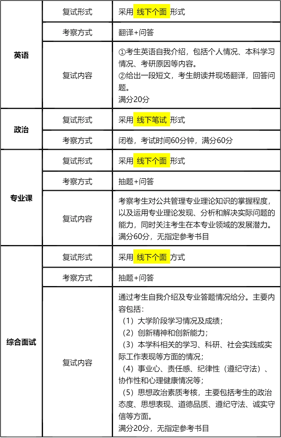
二、 各个学科的复试考察细节
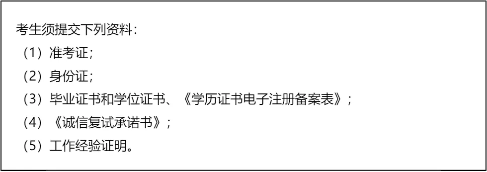
三、 复试资格审查需要准备的材料
四、 同等学力加试科目
复试面试真题分享
一、 英语口语问答
- 1. Can you do a quick self-introduction?
- 2. Why did you choose our university?
- 3. How will this degree help your career?
- 4. Do you think you can balance work and study?
- 5. What is your biggest motivation?
- 6. Tell me about your current job.
- 7. How do you handle pressure?
二、 政治理论问答
- 1. 你怎么理解“中国式现代化”?
- 2. 什么是“新质生产力”?简单谈谈你的看法。
- 3. 谈谈你对“共同富裕”的理解,是搞平均主义吗?
- 4. “四个自信”指哪四个?你觉得哪个最根本?
- 5. 怎么理解“绿水青山就是金山银山”?
- 6. 中国共产党的“初心”和“使命”是什么?
- 7. 如何理解“江山就是人民,人民就是江山”?
三、 专业知识问答
- 1. 公共管理和企业管理,最大的区别是什么?
- 2. 什么是“公共利益”?谁来代表公共利益?
- 3. 什么是“市场失灵”?举个身边的例子。
- 4. 你觉得“官僚制”现在过时了吗?
- 5. 什么是公共产品?空气算不算?
- 6. 你怎么理解“服务型政府”?
- 7. 谈谈你对“治理能力现代化”的理解。
四、 综合素质面试问答
- 1. 除了学历,你觉得MPA还能给你带来什么?
- 2. 你本科专业和公共管理没关系,为什么跨考?
- 3. 你觉得你性格上最大的优点和缺点是什么?
- 4. 你工作中最大的成就是什么?具体谈谈。
- 5. 如果这次复试被刷了,你会怎么办?
- 6. 领导安排的任务明显不合理,你做不做?
- 7. 你如何处理工作中的突发危机事件?
接下来,你最想要2026中共辽宁省委党校MPA复试的完整资料来了(全科目,包含真题)!!!中共辽宁省委党校MPA复试急救资料PDF汇总目录,考来考去就这些东西!
老师总结:
中共辽宁省委党校MPA复试的核心特点是“政策友好+考察基础”,一志愿淘汰率为0%,但考察内容注重基础理论和政治素养。政治笔试需扎实复习《思想政治理论》,不用追求偏题难题,掌握核心考点即可;英语、专业课、综合面试均为基础能力考察,重点在于表达清晰、逻辑严谨、态度端正。
备考时要合理分配时间,政治笔试占比最高,应优先投入;英语和面试可以同步准备,每天花固定时间练习自我介绍、翻译和答题思路。无指定参考书目情况下,要学会筛选资料,文末的真题是高频考点集合,背诵后能快速掌握答题方向,避免盲目复习。
同等学力考生要额外预留加试科目的复习时间,管理学和政治学基础以教材核心知识点为主,结合案例分析题巩固。复试过程中要遵守纪律,展现良好的综合素质,等额录取的情况下,只要达到基本要求,就能成功上岸。祝大家备考顺利,金榜题名!

© 温馨提示:本文由作者海豚MBA张老师创作,未经著作权人允许禁止转载。
