【大白话讲考情】沈阳师范大学2026年非全日制MPA

复试面试真题已放在文末
复试面试真题已放在文末
【沈阳师范大学MPA项目及院校简介】
沈阳师范大学非全日制MPA项目立足辽宁,面向全国,致力于培养具备现代公共管理理论、知识和技能,能够熟练运用公共管理方法解决实际问题,具有良好的政治素质、职业道德和创新精神的复合型、应用型公共管理专门人才。项目课程设置紧密结合公共管理实践需求,注重理论与实践的结合,邀请学界专家和实务部门骨干共同授课,为学员提供多元化的学习体验和广阔的职业发展平台。
学校拥有广泛的政企合作资源,为MPA学员提供丰富的实习实践机会,助力学员将所学知识转化为实际工作能力。选择沈阳师范大学非全日制MPA,将为您的职业发展注入强劲动力,开启公共管理领域的崭新篇章。
【大白话讲考情】沈阳师范大学非全日制MPA
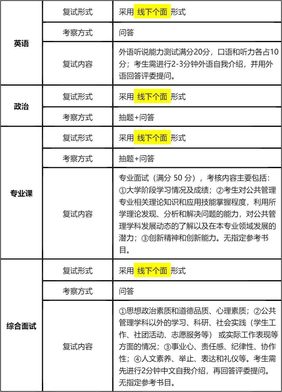
客观分析一波,沈阳师范大学非全日制MPA复试整体淘汰率为0%(一志愿等额录取),复试时间预计在 2026 年 3 月 29 日前后,查分后准备时间相对充裕,但仍建议提前规划备考,避免临时抱佛脚。整体上复试以面试为主,包含英语、政治、专业课、综合面试四个板块,均为线下个面形式,需要重点练习面试表达和临场应变能力。
复习建议:一定要把真题作为复习的核心,我把真题及涵盖沈阳师范大学MPA复试英语口语、政治、专业课、综合面试的所有核心资料都放在文末了,大家下载后认真背诵练习,集中精力准备1-2周即可全面掌握!!复试虽为等额录取,但仍需认真对待,展现出自身实力和潜力,文末的真题务必重点研读,资料一定要下载背诵,顺利上岸不难!!!
2026查分/复试时间/复试形式预测
沈阳师范大学MPA复试拟录取整体情况/淘汰率评估
复试各个分数段拟录取情况分析
沈阳师范大学MPA复试内容分析/成绩计算/资审材料
一、 整体复试情况概览
二、 各个学科的复试考察细节
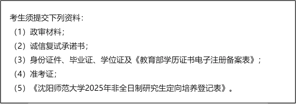
三、 复试资格审查需要准备的材料
四、 同等学力加试要求
复试面试真题分享
一、 英语口语问答
- 1. Can you do a quick self-introduction?
- 2. Why did you choose our university?
- 3. How will this degree help your career?
- 4. Do you think you can balance work and study?
- 5. What is your biggest motivation?
- 6. Tell me about your current job.
- 7. How do you handle pressure?
二、 政治理论问答
- 1. 你怎么理解“中国式现代化”?
- 2. 什么是“新质生产力”?简单谈谈你的看法。
- 3. 谈谈你对“共同富裕”的理解,是搞平均主义吗?
- 4. 怎么理解“绿水青山就是金山银山”?
- 5. 中国共产党的“初心”和“使命”是什么?
- 6. 如何理解“江山就是人民,人民就是江山”?
- 7. 国家为什么要强调“科技自立自强”?
三、 专业知识问答
- 1. 公共管理和企业管理,最大的区别是什么?
- 2. 什么是“公共利益”?谁来代表公共利益?
- 3. 什么是“市场失灵”?举个身边的例子。
- 4. 你觉得“官僚制”现在过时了吗?
- 5. 什么是公共产品?空气算不算?
- 6. 你怎么理解“服务型政府”?
- 7. 什么是“数字政府”?它能解决所有问题吗?
四、 综合素质面试问答
- 1. 除了学历,你觉得MPA还能给你带来什么?
- 2. 你为什么要考MPA,而不是MBA?
- 3. 你本科专业和公共管理没关系,为什么跨考?
- 4. 你性格上最大的优点和缺点是什么?
- 5. 你工作中最大的成就是什么?具体谈谈。
- 6. 如果这次复试被刷了,你会怎么办?
- 7. 领导安排的任务明显不合理,你做不做?
接下来,你最想要2026沈阳师范大学MPA复试的完整资料来了(全科目,包含真题)!!!沈阳师范大学MPA复试急救资料PDF汇总目录,考来考去就这些东西!
老师总结:
沈阳师范大学MPA复试是一场“稳中有进”的考核,等额录取为考生提供了宽松的竞争环境,但仍需通过全面准备展现自身价值。英语要注重听说结合,多模拟问答场景;政治要理解记忆相结合,避免死记硬背;专业课要联系实际,展现分析和解决问题的能力;综合面试要真诚自然,突出个人特质和职业规划。
资格审查材料的准备要细致入微,确保每一项材料都符合学校要求,避免因材料问题影响复试进程。同等学力考生要高度重视加试科目,提前查阅相关教材和复习资料,制定针对性的复习计划,确保加试成绩达标。
文末的复试资料是经过筛选整理的核心内容,包含了各板块的高频真题和考点,能够帮助大家节省备考时间,提高复习效率。希望大家珍惜这份资源,认真背诵练习,在复试中展现出最佳状态,成功上岸沈阳师范大学非全日制MPA!

© 温馨提示:本文由作者海豚MBA张老师创作,未经著作权人允许禁止转载。
