【大白话讲考情】沈阳农业大学2026年全日制MPA

复试面试真题已放在文末
复试面试真题已放在文末
【沈阳农业大学MPA项目及院校简介】
沈阳农业大学MPA(公共管理硕士)项目致力于培养具备良好的政治素质和职业道德,掌握系统的公共管理理论、知识和技能,能够运用科学的分析方法和技术解决公共管理实际问题,适应新时代公共管理和公共服务需要的高层次、应用型、复合型公共管理专门人才。项目注重理论与实践相结合,通过案例教学、实地调研、专题研讨等多种教学形式,提升学生的实践能力和创新精神。
学校拥有一支结构合理、经验丰富的师资队伍,多位教师在公共管理领域具有较高的学术造诣和丰富的实践经验。MPA学员毕业后,主要在各级政府部门、事业单位、非营利组织等机构从事公共管理、公共服务等相关工作,就业前景广阔。
【大白话讲考情】沈阳农业大学全日制MPA
客观分析一波,沈阳农业大学全日制MPA复试整体淘汰率极低(0%),复试时间预计在 2026 年 3 月 26 日前后,查分时间和复试时间间隔较短,大家需要提前准备复试,避免出分后时间紧张。整体上复试仅为面试形式,无笔试环节,面试形式均为线下个面,需要提前熟悉个面流程和答题技巧。
复习建议:一定要把真题作为复习的重点,我把真题及其他涵盖沈阳农业大学MPA复试英语口语,政治,专业综合面试的所有资料都放在文末了,大家下载后一定认真背诵,认真背9天就能全部背完!!总之,学习时间比较紧张,一定要挑重点高频核心,不能啥都想学会,到头来发现自己啥都不会,文末的真题一定要看,资料一定要下载背诵,其实没那么难!!!
2026查分/复试时间/复试形式预测
沈阳农业大学MPA复试拟录取整体情况/淘汰率评估
复试各个分数段拟录取情况分析
沈阳农业大学MPA复试内容分析/成绩计算/资审材料
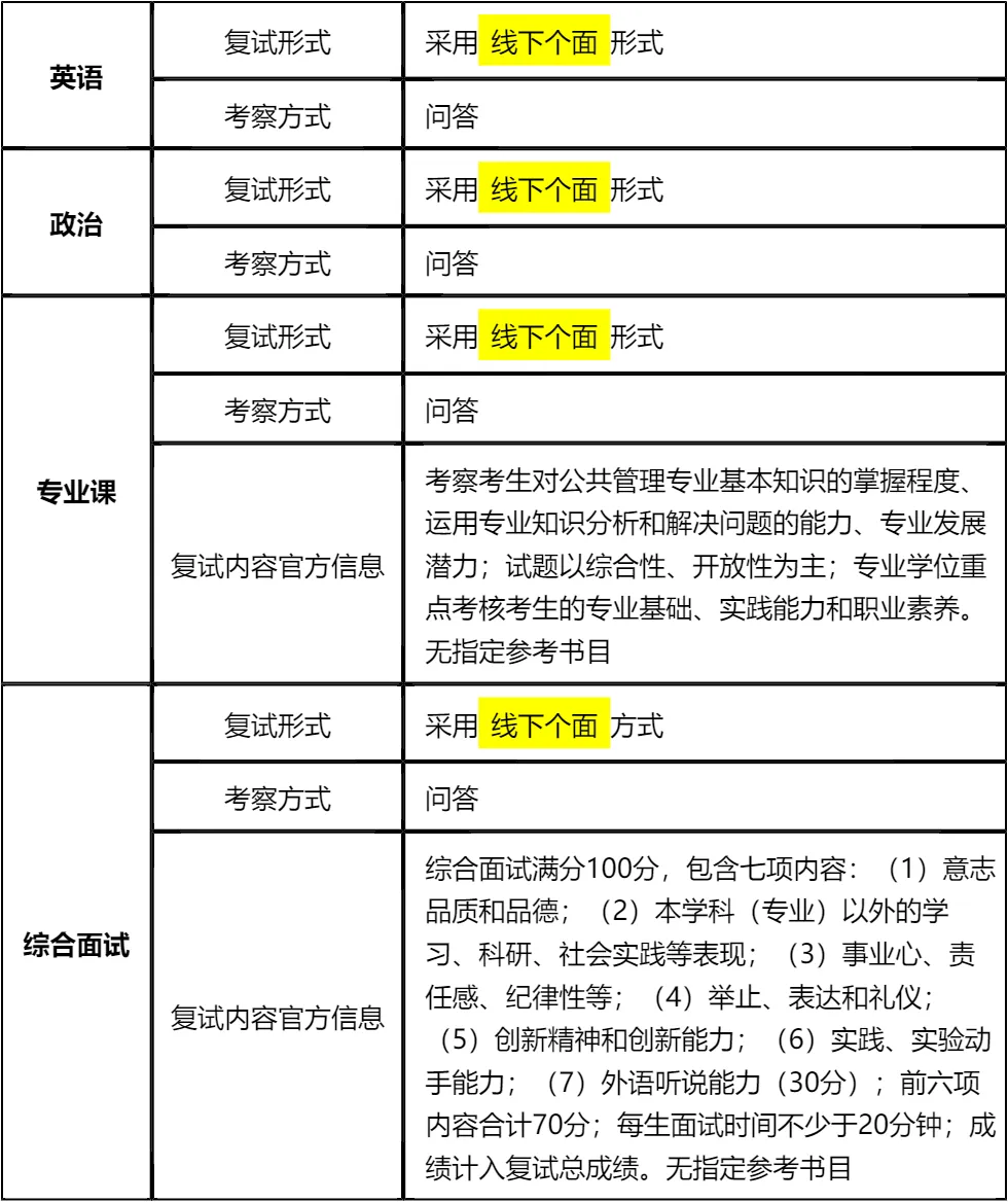
一、 整体复试情况概览
二、 各个学科的复试考察细节
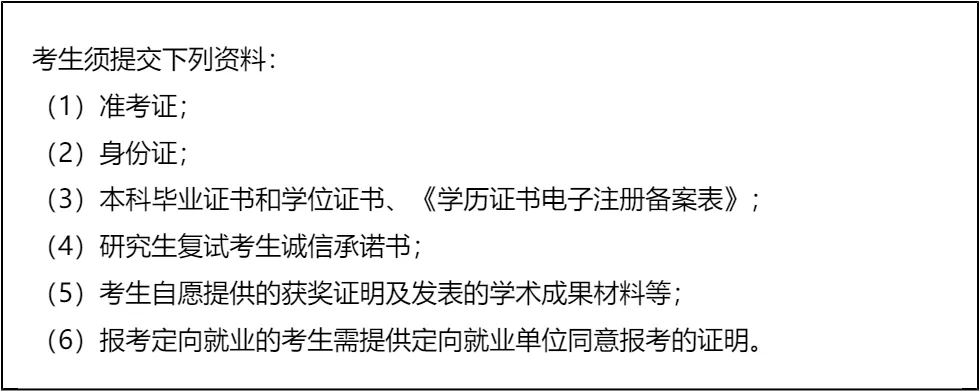
三、 复试资格审查需要准备的材料
复试面试真题分享
一、 英语口语问答
- 1. Can you do a quick self-introduction?
- 2. Why did you choose our university?
- 3. How will this degree help your career?
- 4. Do you think you can balance work and study?
- 5. What is your biggest motivation?
- 6. Tell me about your current job.
- 7. How do you handle pressure?
二、 政治理论问答
- 1. 你怎么理解“中国式现代化”?
- 2. 什么是“新质生产力”?简单谈谈你的看法。
- 3. 谈谈你对“共同富裕”的理解,是搞平均主义吗?
- 4. “四个自信”指哪四个?你觉得哪个最根本?
- 5. 怎么理解“绿水青山就是金山银山”?
- 6. 中国共产党的“初心”和“使命”是什么?
- 7. 如何理解“江山就是人民,人民就是江山”?
三、 专业知识问答
- 1. 公共管理和企业管理,最大的区别是什么?
- 2. 什么是“公共利益”?谁来代表公共利益?
- 3. 什么是“市场失灵”?举个身边的例子。
- 4. 你觉得“官僚制”现在过时了吗?
- 5. 什么是公共产品?空气算不算?
- 6. 你怎么理解“服务型政府”?
- 7. 谈谈你对“治理能力现代化”的理解。
四、 综合素质面试问答
- 1. 除了学历,你觉得MPA还能给你带来什么?
- 2. 你为什么要考MPA,而不是MBA?
- 3. 你本科专业和公共管理没关系,为什么跨考?
- 4. 你觉得你性格上最大的优点和缺点是什么?
- 5. 你工作中最大的成就是什么?具体谈谈。
- 6. 如果这次复试被刷了,你会怎么办?
- 7. 如果工作、家庭和学习冲突了,你放弃哪一个?
接下来,你最想要2026沈阳农业大学全日制MPA复试的完整资料来了(全科目,包含真题)!!!沈阳农业大学MPA复试急救资料PDF汇总目录,考来考去就这些东西!
老师总结:
面对沈阳农业大学MPA复试,战略上要重视,战术上要高效。低淘汰率意味着只要表现正常就能录取,但要想取得更好的成绩,仍需针对性备考。
英语备考要聚焦口语交流,提前准备各类常见问题的回答模板,同时加强听力练习,确保能听懂考官的提问;政治备考要紧扣核心知识点,结合时政热点进行分析,不需要死记硬背,关键在于理解和运用;专业课备考要构建知识框架,掌握核心概念和理论,能够结合实际案例进行阐述;综合面试备考要突出自身优势,展现自己的综合素质和发展潜力,注意表达逻辑和言行举止。
最后,再次强调资料的重要性,文末的复试资料是备考的重要帮手,一定要认真背诵和练习。同时,提前准备好资格审查材料,避免临时抱佛脚。祝愿大家都能顺利通过复试,实现自己的研究生梦想!

© 温馨提示:本文由作者海豚MBA张老师创作,未经著作权人允许禁止转载。
