【大白话讲考情】辽宁工程技术大学2026年非全日制MPA

复试面试真题已放在文末
复试面试真题已放在文末
【辽宁工程技术大学MPA项目及院校简介】
辽宁工程技术大学公共管理硕士(MPA)专业学位教育依托学校深厚的学科积淀和优质的教学资源,致力于培养具备良好的政治思想素质和职业道德素养,掌握系统的公共管理理论、知识和方法,具备从事公共管理与公共政策分析的能力,能够胜任党政机关、企事业单位、社会组织等公共部门管理工作的复合型、应用型高级专门人才。
项目课程设置紧密结合公共管理实践需求,注重理论与实践的结合,邀请了一批具有丰富实践经验的政府官员、行业专家参与教学。学校拥有完善的教学设施和优质的师资队伍,为MPA学员提供了良好的学习环境和发展平台。选择辽宁工程技术大学MPA,将助力学员提升专业素养和管理能力,拓展职业发展空间。
【大白话讲考情】辽宁工程技术大学非全日制MPA
客观分析一波,辽宁工程技术大学非全日制MPA复试整体淘汰率极低(仅2%),复试时间预计在 2026 年 3 月 30 日前后,查分后准备时间有限,建议大家提前启动复试备考,避免临时抱佛脚。整体复试以笔试+面试为主,面试形式为线下个面,需提前熟悉抽题问答的考察模式。
复习建议:复试涉及英语、政治、专业课、综合面试四大板块,其中政治为闭卷笔试且无指定参考书,专业课和综合面试也无官方参考书目,真题和核心考点梳理至关重要。我把涵盖所有复试科目的真题及资料整理在文末,大家下载后重点背诵高频考点,集中精力复习10-15天即可覆盖核心内容!不用盲目备考,抓重点、练真题是关键,文末资料一定要认真研读,上岸概率很高!!!
2026查分/复试时间/复试形式预测
辽宁工程技术大学MPA复试拟录取整体情况/淘汰率评估
复试各个分数段拟录取情况分析
辽宁工程技术大学MPA复试内容分析/成绩计算/资审材料
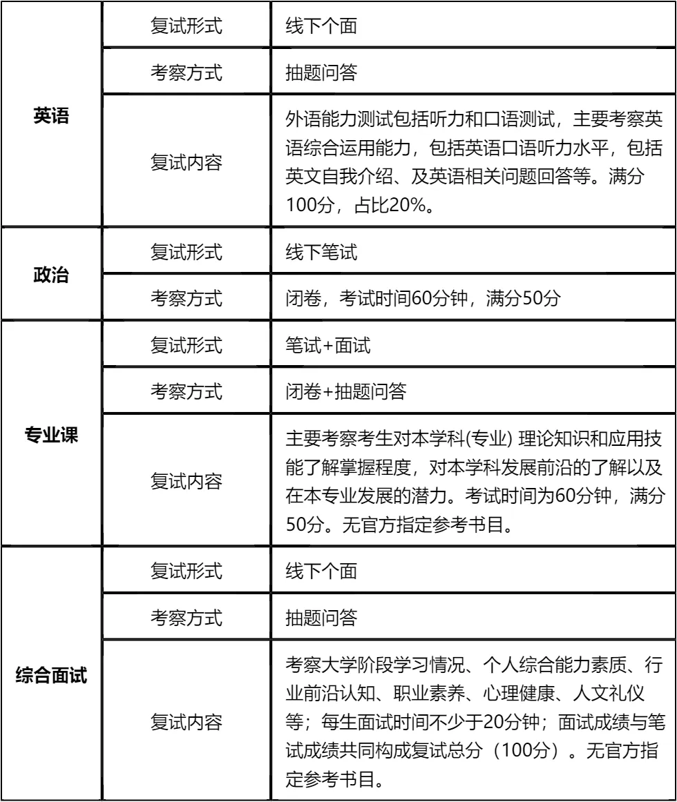
一、 整体复试情况概览
二、 各个学科的复试考察细节
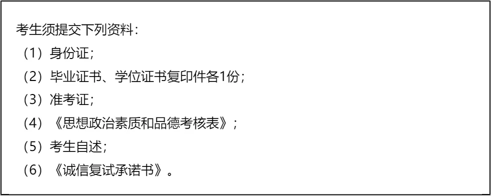
三、 复试资格审查需要准备的材料
四、 同等学力加试要求
复试面试真题分享
一、 英语口语问答
- 1. Can you do a quick self-introduction?
- 2. Why did you choose our university?
- 3. How will this degree help your career?
- 4. Do you think you can balance work and study?
- 5. What is your biggest motivation?
- 6. Tell me about your current job.
- 7. How do you handle pressure?
二、 政治理论问答
- 1. 你怎么理解“中国式现代化”?
- 2. 什么是“新质生产力”?简单谈谈你的看法。
- 3. 谈谈你对“共同富裕”的理解,是搞平均主义吗?
- 4. “四个自信”指哪四个?你觉得哪个最根本?
- 5. 怎么理解“绿水青山就是金山银山”?
- 6. 中国共产党的“初心”和“使命”是什么?
- 7. 如何理解“江山就是人民,人民就是江山”?
三、 专业知识问答
- 1. 公共管理和企业管理,最大的区别是什么?
- 2. 什么是“公共利益”?谁来代表公共利益?
- 3. 什么是“市场失灵”?举个身边的例子。
- 4. 你觉得“官僚制”现在过时了吗?
- 5. 什么是公共产品?空气算不算?
- 6. 你怎么理解“服务型政府”?
- 7. 谈谈你对“治理能力现代化”的理解。
四、 综合素质面试问答
- 1. 除了学历,你觉得MPA还能给你带来什么?
- 2. 你为什么要考MPA,而不是MBA?
- 3. 你本科专业和公共管理没关系,为什么跨考?
- 4. 你觉得你性格上最大的优点和缺点是什么?
- 5. 如果这次复试被刷了,你会怎么办?
- 6. 领导安排的任务明显不合理,你做不做?
- 7. 你如何处理工作中的突发危机事件?
接下来,你最想要2026辽宁工程技术大学MPA复试的完整资料来了(全科目,包含真题)!!!辽宁工程技术大学MPA复试急救资料PDF汇总目录,考来考去就这些东西!
老师总结:
复试备考要做到“有的放矢”。辽宁工程技术大学MPA复试考察内容全面,但难度适中,重点考察考生的基础素养和学习潜力。政治笔试需聚焦核心考点,强化记忆;英语面试要勤加练习,提升口语表达能力;专业课要结合公共管理实践,理解核心概念的实际应用;综合面试要提前梳理个人经历,突出与专业相关的优势和能力。
对于跨专业考生,要提前补充公共管理基础知识点,说明跨考的动机和优势,展现对专业的理解和学习热情;在职考生要平衡好工作和备考时间,利用碎片时间背诵知识点、练习面试问答。
最后,要相信自己的努力,保持积极的备考心态。文末的资料已经为大家整理好了所有核心考点和真题,省去了大家查找资料的时间,只要认真研读、反复练习,就能从容应对复试,顺利拿到录取通知书!

© 温馨提示:本文由作者海豚MBA张老师创作,未经著作权人允许禁止转载。
