【大白话讲考情】长春师范大学2026年非全日制MPA

复试面试真题已放在文末
复试面试真题已放在文末
【长春师范大学MPA项目及院校简介】
长春师范大学MPA(公共管理硕士)项目依托学校的学科优势和师资力量,致力于培养具备现代公共管理理论、知识和技能,能够适应新时代公共管理事业发展需要,在党政机关、事业单位、社会组织等公共部门从事管理工作的复合型、应用型高级专门人才。项目课程体系紧密结合公共管理实践,注重理论与实践的结合,培养学生的公共服务意识、创新思维和解决实际问题的能力。
学校拥有一支结构合理、业务精湛的MPA教学团队,师资队伍中既有深厚学术造诣的教授,也有丰富实践经验的行业专家。教学过程中,采用案例教学、情景模拟、实地调研等多种教学方法,帮助学生提升专业素养和实践能力。选择长春师范大学MPA,将为你搭建广阔的职业发展平台,助力你在公共管理领域实现职业生涯的新跨越。
【大白话讲考情】长春师范大学非全日制MPA
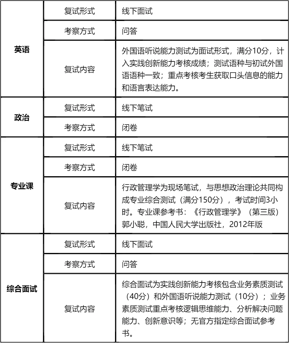
客观分析一波,长春师范大学非全日制MPA复试整体淘汰率0%(一志愿无淘汰),复试时间预计在 2026 年 3 月 24 日,查分时间和复试时间间隔约1个月左右,时间相对充裕但仍需提前筹备,整体上复试以面试+笔试为主,其中面试包含英语听说、综合业务素质等多个维度,需要全面准备。
复习建议:一定要把真题作为复习的核心,我把真题及涵盖长春师范大学MPA复试英语口语、政治、专业课、综合面试的所有核心资料都放在文末了,大家下载后重点背诵高频考点,集中精力复习1-2周即可全面掌握!复试考察内容较为基础,重点在于知识点的扎实掌握和面试表达的流畅性,文末真题务必认真研读,资料一定要下载背诵,上岸难度不大!!!
2026查分/复试时间/复试形式预测
长春师范大学MPA复试拟录取整体情况/淘汰率评估
复试各个分数段拟录取情况分析
长春师范大学MPA复试内容分析/成绩计算/资审材料
一、 整体复试情况概览
二、 各个学科的复试考察细节
三、 复试资格审查需要准备的材料
四、 同等学力加试科目
复试面试真题分享
一、 英语口语问答
- 1. Can you do a quick self-introduction?
- 2. Why did you choose our university?
- 3. How will this degree help your career?
- 4. Do you prefer working alone or in a team?
- 5. How do you handle pressure?
- 6. What is your biggest achievement at work?
- 7. Where do you see yourself in 5 years?
二、 政治理论问答
- 1. 你怎么理解“中国式现代化”?
- 2. 什么是“新质生产力”?简单谈谈你的看法。
- 3. 谈谈你对“共同富裕”的理解,是搞平均主义吗?
- 4. 什么是“全过程人民民主”?
- 5. 怎么理解“绿水青山就是金山银山”?
- 6. 中国共产党的“初心”和“使命”是什么?
- 7. 如何理解“江山就是人民,人民就是江山”?
三、 专业知识问答
- 1. 公共管理和企业管理,最大的区别是什么?
- 2. 什么是“市场失灵”?举个身边的例子。
- 3. 什么是公共产品?空气算不算?
- 4. 你怎么理解“服务型政府”?
- 5. 什么是“数字政府”?它能解决所有问题吗?
- 6. 谈谈你对“治理能力现代化”的理解。
- 7. 什么是“放管服”改革?重点在哪?
四、 综合素质面试问答
- 1. 除了学历,你觉得MPA还能给你带来什么?
- 2. 你本科专业和公共管理没关系,为什么跨考?
- 3. 你觉得你性格上最大的优点和缺点是什么?
- 4. 如果这次复试被刷了,你会怎么办?
- 5. 领导安排的任务明显不合理,你做不做?
- 6. 如果你和同事闹矛盾了,工作推不动,你先怎么办?
- 7. 作为一个管理者,你更看重结果还是过程?
接下来,你最想要2026长春师范大学非全日制MPA复试的完整资料来了(全科目,包含真题)!!!长春师范大学MPA复试急救资料PDF汇总目录,考来考去就这些东西!
老师总结:
首先,长春师范大学非全日制MPA一志愿淘汰率为0%,这是极大的优势,给考生提供了宽松的复试环境,但这并不意味着可以放松警惕。复试包含闭卷笔试和多环节面试,任一环节出现严重失误仍可能影响录取,需认真对待每一个考核项目。
其次,备考重点要明确。专业综合测试是重中之重,占复试总成绩的75%,需深入研读《行政管理学》参考书,熟练掌握核心知识点;政治笔试需紧跟时政热点,背诵核心理论;英语面试和综合面试要提前准备常见问答,注重表达的流畅性和逻辑性。
最后,材料准备要周全。复试资格审查所需材料较多,尤其是需要盖章的审查表,要提前办理避免延误。文末的真题资料是备考核心,建议下载后反复背诵,结合模拟练习提升应试能力。只要按计划扎实备考,上岸概率极高,祝大家顺利录取!

© 温馨提示:本文由作者海豚MBA张老师创作,未经著作权人允许禁止转载。
