【大白话讲考情】2026年武汉大学非全日制MPA

复试面试真题已放在文末
复试面试真题已放在文末
【武汉大学MPA项目及院校简介】
武汉大学MPA项目依托学校强大的综合实力和公共管理学科的优势,致力于培养具备现代公共管理理论、知识和技能,能够适应新时代公共管理和公共政策分析需要,德才兼备、勇于担当的高层次、复合型公共管理专门人才。项目课程体系涵盖公共管理核心理论、公共政策分析、行政管理、公共服务等多个领域,注重理论与实践相结合,培养学生的综合分析能力、决策能力和执行能力。
武汉大学MPA项目拥有一支高水平的师资队伍,汇聚了众多公共管理领域的知名专家学者,他们不仅具有深厚的学术造诣,还拥有丰富的实践经验。同时,学校为MPA学生提供了广阔的学术交流平台和实践机会,助力学生拓宽视野、提升能力,为未来的职业发展奠定坚实基础。
【大白话讲考情】武汉大学非全日制MPA
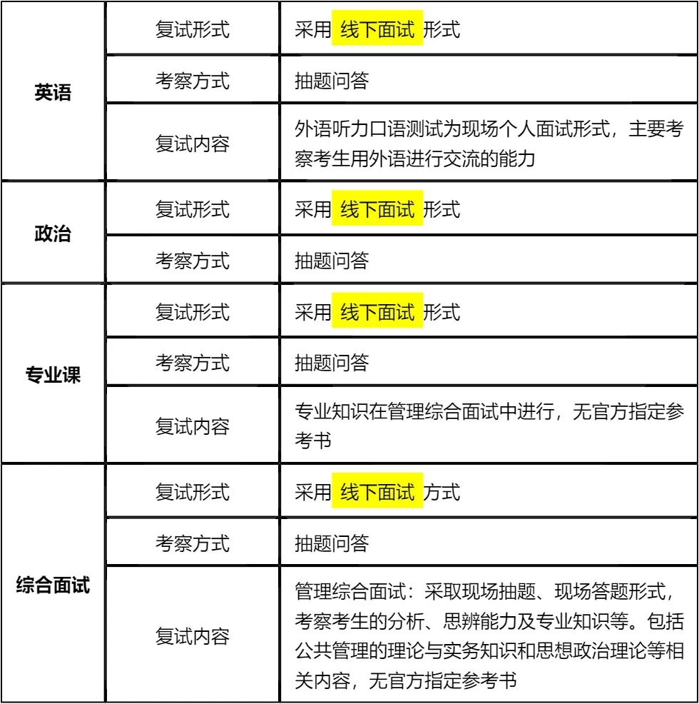
客观分析一波,武汉大学非全日制MPA复试整体淘汰率极低(仅2%),复试时间预计在 2026 年 3 月 21 日,查分后准备时间有限,建议提前启动复试备考。整体复试形式为纯面试,无笔试环节,考察英语、政治、专业课和综合能力四个板块,均采用抽题问答形式,需要提前熟悉各类题型的答题思路。
复习建议:武汉大学MPA复试录取率极高,205分以上稳录概率大,各分数段录取率普遍在95%以上。备考核心是真题和高频考点,我把涵盖英语口语、政治、专业课、综合面试的全部真题资料都放在文末,下载后重点背诵,集中精力准备1-2周即可充分应对!无需盲目拓展,聚焦核心考点高效备考,复试通关难度不大,文末真题务必重点掌握!!!
2026查分/复试时间/复试形式预测
武汉大学MPA复试拟录取整体情况/淘汰率评估
复试各个分数段拟录取情况分析
武汉大学MPA复试内容分析/成绩计算/资审材料
一、 整体复试情况概览
二、 各个学科的复试考察细节
三、 复试资格审查需要准备的材料
复试面试真题分享
一、 英语口语问答
- 1. Can you do a quick self-introduction?
- 2. Why did you choose our university?
- 3. How will this degree help your career?
- 4. Can you balance work and study?
- 5. What is your biggest motivation?
- 6. Tell me about your current job.
- 7. How do you handle pressure?
二、 政治理论问答
- 1. 你怎么理解“中国式现代化”?
- 2. 什么是“新质生产力”?简单谈谈你的看法。
- 3. 谈谈你对“共同富裕”的理解,是搞平均主义吗?
- 4. “四个自信”指哪四个?你觉得哪个最根本?
- 5. 怎么理解“绿水青山就是金山银山”?
- 6. 中国共产党的“初心”和“使命”是什么?
- 7. 如何理解“江山就是人民,人民就是江山”?
三、 专业知识问答
- 1. 公共管理和企业管理,最大的区别是什么?
- 2. 什么是“市场失灵”?举个身边的例子。
- 3. 你觉得“官僚制”现在过时了吗?
- 4. 公平和效率,你觉得哪个更重要?
- 5. 你怎么理解“服务型政府”?
- 6. 什么是“数字政府”?它能解决所有问题吗?
- 7. 谈谈你对“治理能力现代化”的理解。
四、 综合素质面试问答
- 1. 除了学历,你觉得MPA还能给你带来什么?
- 2. 你本科专业和公共管理没关系,为什么跨考?
- 3. 你觉得你性格上最大的优点和缺点是什么?
- 4. 如果这次复试被刷了,你会怎么办?
- 5. 如果工作、家庭和学习冲突了,你放弃哪一个?
- 6. 领导安排的任务明显不合理,你做不做?
- 7. 你如何处理工作中的突发危机事件?
接下来,你最想要2026武汉大学MPA复试的完整资料来了(全科目,包含真题)!!!武汉大学MPA复试急救资料PDF汇总目录,考来考去就这些东西!
老师总结:
面对武汉大学MPA复试,要做到“战略上藐视,战术上重视”。战略上藐视是因为淘汰率低,上岸概率大,无需过度焦虑;战术上重视是因为考察内容全面,需要认真准备每一个板块,避免因某个环节表现不佳而遗憾淘汰。
英语备考要注重口语表达的流畅性和准确性,不需要使用复杂的词汇和句型,清晰表达自己的意思即可;政治备考要关注时政热点和核心理论,确保回答正确、积极向上;专业课备考要掌握基础概念和核心理论,能够结合实际案例进行分析;综合面试要展现自己的综合素质和职业规划,让面试官看到自己的潜力。
最后,要按照要求准备好资格审查材料,复试时保持自信、从容的心态,正常发挥自己的水平。文末的真题资料一定要好好利用,相信大家都能在复试中取得优异的成绩,成功上岸!

© 温馨提示:本文由作者海豚MBA张老师创作,未经著作权人允许禁止转载。
