【大白话讲考情】华中农业大学2026年MPA非全日制

复试面试真题已放在文末
复试面试真题已放在文末
【华中农业大学MPA项目及院校简介】
华中农业大学MPA项目注重理论与实践结合,师资队伍兼具学术深度和实务经验,教学中融入大量涉农公共管理案例,形成独特的办学优势。项目为学员搭建了优质的交流平台,学员多来自政府部门、事业单位、社会组织等公共领域,校友网络在基层治理、乡村振兴等领域具有广泛影响力。选择华中农业大学MPA,可借助学校的学科资源和行业优势,实现个人职业能力的提升和公共服务视野的拓展。
【大白话讲考情】华中农业大学MPA非全日制
客观分析一波,华中农业大学MPA非全日制复试整体淘汰率14%,属于中等偏上淘汰率,复试时间预计在 2026 年 3 月 29 日,查分时间和复试时间间隔约1个月左右,时间相对充裕但仍需提前筹备。整体复试以线下面试为主,所有考核环节均采用抽题问答形式,需要提前熟悉各类题型的答题逻辑。
复习建议:一定要把真题作为复习的核心,我把真题及涵盖英语、政治、专业课、综合面试的全套资料都放在文末了,下载后重点背诵高频考点,集中10-15天强化记忆即可覆盖核心内容!公共管理专业面试注重理论结合实际,答题时要融入基层治理、乡村振兴等热点场景,文末真题务必认真研读,资料一定要下载背诵,掌握答题框架就能事半功倍!!!
2026查分/复试时间/复试形式预测
华中农业大学MPA复试拟录取整体情况/淘汰率评估
复试各个分数段拟录取情况分析
华中农业大学MPA复试内容分析/成绩计算/资审材料
一、 整体复试情况概览
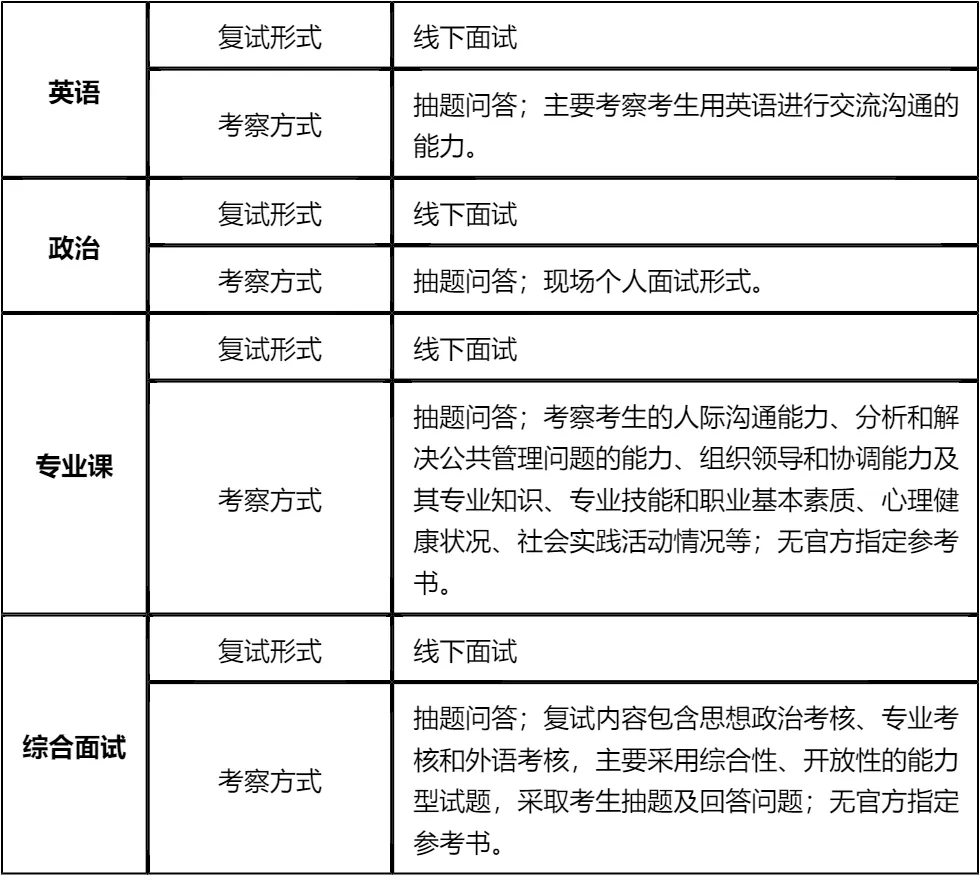
二、 各个学科的复试考察细节
三、 复试资格审查需要准备的材料
四、 同等学力加试科目
复试面试真题分享
一、 英语口语问答
- 1. Can you do a quick self-introduction?
- 2. Why did you choose our university?
- 3. How will this degree help your career?
- 4. Do you think you can balance work and study?
- 5. What is your biggest motivation?
- 6. How do you handle pressure?
- 7. What kind of leader are you?
二、 政治理论问答
- 1. 你怎么理解“中国式现代化”?
- 2. 什么是“新质生产力”?简单谈谈你的看法。
- 3. 谈谈你对“共同富裕”的理解,是搞平均主义吗?
- 4. 怎么理解“绿水青山就是金山银山”?
- 5. 中国共产党的“初心”和“使命”是什么?
- 6. 如何理解“江山就是人民,人民就是江山”?
- 7. 国家为什么要强调“科技自立自强”?
三、 专业知识问答
- 1. 公共管理和企业管理,最大的区别是什么?
- 2. 什么是“市场失灵”?举个身边的例子。
- 3. 什么是公共产品?空气算不算?
- 4. 你怎么理解“服务型政府”?
- 5. 什么是“数字政府”?它能解决所有问题吗?
- 6. 谈谈你对“治理能力现代化”的理解。
- 7. 精准扶贫和乡村振兴怎么衔接?
四、 综合素质面试问答
- 1. 除了学历,你觉得MPA还能给你带来什么?
- 2. 你本科专业和公共管理没关系,为什么跨考?
- 3. 你觉得你性格上最大的优点和缺点是什么?
- 4. 如果这次复试被刷了,你会怎么办?
- 5. 领导安排的任务明显不合理,你做不做?
- 6. 如果你和同事闹矛盾了,工作推不动,你先怎么办?
- 7. 作为一个管理者,你更看重结果还是过程?
接下来,你最想要2026华中农业大学MPA复试的完整资料来了(全科目,包含真题)!!!华中农业大学MPA复试急救资料PDF汇总目录,考来考去就这些东西!
老师总结:
首先,华中农业大学MPA复试专业知识占比最高,是重中之重。考生必须熟练掌握公共管理核心概念,如公共产品、市场失灵、服务型政府等,同时要结合乡村振兴、基层治理等热点议题,形成“理论+案例”的答题模式,避免空洞作答。建议重点研读文末真题,总结答题框架。
其次,政治考核占比30%,不能忽视。要聚焦习近平新时代中国特色社会主义思想、时政热点政策,如中国式现代化、共同富裕等,答题时立场坚定、观点明确,展现良好的思想政治素质。英语部分以日常交流为主,提前准备自我介绍、职业规划等通用模板,保证表达流畅即可。
最后,资格审查材料要提前准备齐全,同等学力考生需额外复习两门加试科目,严格按照参考书目系统学习。复试是综合能力的考察,既要扎实掌握知识,也要注意面试礼仪和表达逻辑。文末的急救资料已整合核心考点和真题,认真背诵就能有效提升复试竞争力,祝大家顺利上岸!
我制定了详细的复习计划:每天上午复习加试科目,按照资料里的考点梳理教材内容,做配套练习;下午准备复试面试,背诵专业知识真题和政治热点,练习英语口语;晚上进行模拟面试,提升答题的反应速度和表达能力。资料里的答题框架特别实用,让我在面对开放性问题时不再手足无措。
复试时,加试科目考的知识点大部分都在资料里梳理过,答题很顺利;面试抽到的题目也都是高频考点,结合资料里的思路和自己的理解作答,整体表现不错。最后成功录取,真的很庆幸找到了这份资料。建议同等学力的同学,一定要提前准备加试科目,复试面试要注重理论结合实际,充分利用好备考资料,就能事半功倍!

© 温馨提示:本文由作者海豚MBA张老师创作,未经著作权人允许禁止转载。
