【大白话讲考情】湖北中医药大学2026年全日制MPA

复试面试真题已放在文末
复试面试真题已放在文末
【湖北中医药大学MPA项目及院校简介】
湖北中医药大学公共管理(MPA)专业依托学校特色优势,聚焦医疗卫生管理、公共卫生服务、健康政策等核心领域,致力于培养具备先进公共管理理念、扎实专业知识和较强实践能力的复合型公共管理人才。项目课程体系兼顾公共管理基础理论与行业特色,注重理论联系实际,通过案例教学、实践调研等多种形式,提升学生解决实际公共管理问题的能力。
学校拥有一支教学经验丰富、科研能力突出的师资队伍,同时聘请了多位来自政府部门、医疗卫生机构的实务专家担任兼职导师,为学生提供全方位的指导。选择湖北中医药大学MPA,将助力学生在医疗卫生管理、公共服务等领域实现职业生涯的持续发展,为国家公共卫生事业和健康中国战略贡献力量。
【大白话讲考情】湖北中医药大学全日制MPA
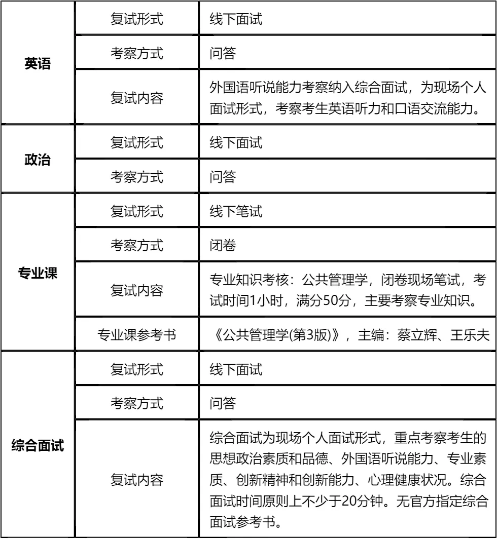
客观分析一波,湖北中医药大学全日制MPA复试整体淘汰率11%,属于较低淘汰率水平,复试时间预计在 2026 年 3 月 21 日,查分后准备时间有限,建议大家提前启动复试备考。整体复试由专业课笔试+综合面试构成,其中综合面试包含英语听说、政治素质等多个考察维度,面试形式为现场个人面试,需要提前熟悉面试流程和答题技巧。
复习建议:专业课笔试要重点吃透指定参考书《公共管理学(第3版)》,闭卷考试1小时需熟练掌握核心知识点;综合面试涉及面较广,要兼顾英语口语、政治认知、专业素养和综合素质的准备。真题是重要复习资料,文末整理了各板块高频真题,大家下载后要重点背诵练习,集中精力攻克核心考点,避免盲目复习,提高备考效率,其实复试难度不大,只要认真准备就能稳妥上岸!!!
2026查分/复试时间/复试形式预测
湖北中医药大学MPA复试拟录取整体情况/淘汰率评估
复试各个分数段拟录取情况分析
湖北中医药大学MPA复试内容分析/成绩计算/资审材料
一、 整体复试情况概览
二、 各个学科的复试考察细节
三、 复试资格审查需要准备的材料
四、 同等学力加试科目
复试面试真题分享
一、 英语口语问答
- 1. Can you do a quick self-introduction?
- 2. Why did you choose our university?
- 3. How will this degree help your career?
- 4. Do you think you can balance work and study?
- 5. What is your biggest motivation?
- 6. Tell me about your current job.
- 7. Where do you see yourself in 5 years?
二、 政治理论问答
- 1. 你怎么理解“中国式现代化”?
- 2. 什么是“新质生产力”?简单谈谈你的看法。
- 3. 谈谈你对“共同富裕”的理解,是搞平均主义吗?
- 4. “四个自信”指哪四个?你觉得哪个最根本?
- 5. 怎么理解“绿水青山就是金山银山”?
- 6. 中国共产党的“初心”和“使命”是什么?
- 7. 如何理解“江山就是人民,人民就是江山”?
三、 专业知识问答
- 1. 公共管理和企业管理,最大的区别是什么?
- 2. 什么是“公共利益”?谁来代表公共利益?
- 3. 什么是“市场失灵”?举个身边的例子。
- 4. 你觉得“官僚制”现在过时了吗?
- 5. 什么是公共产品?空气算不算?
- 6. 你怎么理解“服务型政府”?
- 7. 谈谈你对“治理能力现代化”的理解。
四、 综合素质面试问答
- 1. 除了学历,你觉得MPA还能给你带来什么?
- 2. 你本科专业和公共管理没关系,为什么跨考?
- 3. 你觉得你性格上最大的优点和缺点是什么?
- 4. 你工作中最大的成就是什么?具体谈谈。
- 5. 如果这次复试被刷了,你会怎么办?
- 6. 领导安排的任务明显不合理,你做不做?
- 7. 作为一个管理者,你更看重结果还是过程?
接下来,你最想要2026湖北中医药大学MPA复试的完整资料来了(全科目,包含真题)!!!湖北中医药大学MPA复试急救资料PDF汇总目录,考来考去就这些东西!
老师总结:
面对复试,要制定科学的备考计划,合理分配时间和精力。专业课笔试是基础,指定教材《公共管理学(第3版)》要反复研读,构建知识体系,结合真题和习题进行强化训练,确保在闭卷考试中取得高分;综合面试是关键,英语听说、政治素质、专业素养和综合素质缺一不可,要针对性进行准备,每个环节都要做到心中有数、应对自如。
英语面试要注重实用性,提前准备常见问题的回答模板,多进行口语练习,提高表达流畅度;政治面试要关注时政热点,培养正确的政治认知,答题时要立场鲜明、逻辑严谨;专业面试要结合教材知识和实际案例,展现专业水平;综合素质面试要真诚表达,展现个人性格、能力和潜力。
最后,要充分利用文末的真题资料,进行针对性复习和练习,同时做好资审材料准备和心态调整。湖北中医药大学MPA复试淘汰率低,机会难得,只要认真准备、全力以赴,就一定能成功上岸,实现自己的研究生梦想!

© 温馨提示:本文由作者海豚MBA张老师创作,未经著作权人允许禁止转载。
