【大白话讲考情】湖北工业大学2026年非全日制MPA

复试面试真题已放在文末
复试面试真题已放在文末
【湖北工业大学MPA项目及院校简介】
湖北工业大学MPA(公共管理硕士)非全日制项目,面向在职人员培养具备现代公共管理理论、知识和技能,能够熟练运用相关理论和方法解决公共管理实际问题的高层次、应用型公共管理专门人才。项目课程设置紧密结合国家治理体系和治理能力现代化需求,注重案例教学和实践调研,邀请学界专家和行业实务骨干联合授课,为学员搭建优质的学习交流平台和职业发展网络。
非全日制MPA项目采用灵活的教学方式,兼顾工作与学习,适合政府部门、事业单位、社会组织等从事公共管理相关工作的在职人员报考。通过系统学习,学员能够提升公共管理专业素养、政策分析能力和综合决策水平,为职业晋升和个人发展奠定坚实基础。
【大白话讲考情】湖北工业大学非全日制MPA
客观分析一波,湖北工业大学非全日制MPA复试整体淘汰率极低(仅3%),复试时间预计在 2026 年 3 月 21 日,查分后准备时间有限,建议大家提前启动复试备考,避免临时抱佛脚。整体复试形式为网络远程面试,无笔试环节,考察内容包括综合面试、外国语听力与口语,备考重点集中在面试问答的积累和表达训练上。
复习建议:复试核心是真题演练和问答积累,我把涵盖英语、政治、专业课、综合面试的全科目真题及备考资料都放在文末了,大家下载后重点背诵高频考点,集中1-2周强化训练即可见效。不用盲目准备,聚焦核心题型和答题思路,结合自身工作经验优化表达,文末真题一定要重点研读,资料务必认真背诵,上岸难度不大!!!
2026查分/复试时间/复试形式预测
湖北工业大学MPA复试拟录取整体情况/淘汰率评估
复试各个分数段拟录取情况分析
湖北工业大学MPA复试内容分析/成绩计算/资审材料
一、 整体复试情况概览
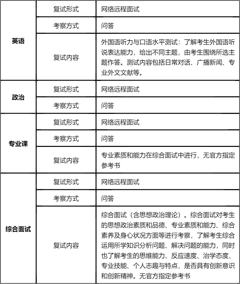
二、 各个学科的复试考察细节
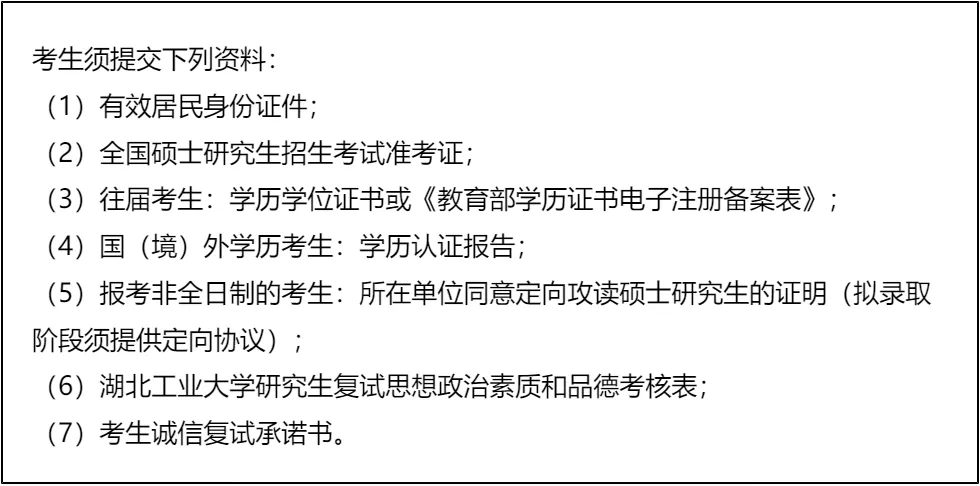
三、 复试资格审查需要准备的材料
四、 同等学力加试科目
复试面试真题分享
一、 英语口语问答
- 1. Can you do a quick self-introduction?
- 2. Why did you choose our university?
- 3. How will this degree help your career?
- 4. Can you balance work and study?
- 5. What is your biggest motivation?
- 6. Tell me about your current job.
- 7. How do you handle pressure?
二、 政治理论问答
- 1. 你怎么理解“中国式现代化”?
- 2. 什么是“新质生产力”?简单谈谈你的看法。
- 3. 谈谈你对“共同富裕”的理解,是搞平均主义吗?
- 4. “四个自信”指哪四个?你觉得哪个最根本?
- 5. 怎么理解“绿水青山就是金山银山”?
- 6. 中国共产党的“初心”和“使命”是什么?
- 7. 如何理解“江山就是人民,人民就是江山”?
三、 专业知识问答
- 1. 公共管理和企业管理,最大的区别是什么?
- 2. 什么是“公共利益”?谁来代表公共利益?
- 3. 什么是“市场失灵”?举个身边的例子。
- 4. 你觉得“官僚制”现在过时了吗?
- 5. 公平和效率,你觉得哪个更重要?
- 6. 你怎么理解“服务型政府”?
- 7. 谈谈你对“治理能力现代化”的理解。
四、 综合素质面试问答
- 1. 除了学历,你觉得MPA还能给你带来什么?
- 2. 你本科专业和公共管理没关系,为什么跨考?
- 3. 你觉得你性格上最大的优点和缺点是什么?
- 4. 你工作中最大的成就是什么?具体谈谈。
- 5. 如果这次复试被刷了,你会怎么办?
- 6. 领导安排的任务明显不合理,你做不做?
- 7. 你如何处理工作中的突发危机事件?
接下来,你最想要2026湖北工业大学MPA复试的完整资料来了(全科目,包含真题)!!!湖北工业大学MPA复试急救资料PDF汇总目录,考来考去就这些东西!
老师总结:
复试备考,效率是关键。湖北工业大学MPA复试无笔试,所有考察内容都集中在面试中,因此不需要花费时间准备笔试科目,重点放在问答积累和表达训练上。英语部分每天花30分钟背诵模板和核心问答,政治部分关注近半年的时政热点,专业课结合公共管理核心概念和行业热点,综合素质面试梳理自身工作经历、职业规划和常见问题的答题思路。
对于在职考生来说,平衡工作和备考的时间很重要,建议利用碎片时间背诵知识点,周末进行集中模拟演练。可以找家人或朋友充当面试官,模拟真实面试场景,提升临场应变能力。面试中要突出自己的工作经验和公共管理相关的实践经历,让面试官看到你的潜力和与项目的匹配度。
最后,资格审查材料要仔细核对,确保所有材料齐全、规范,避免因材料问题影响复试资格。文末的备考资料是经过筛选的高频考点和真题,大家一定要充分利用,不用再到处寻找其他资料,节省备考时间。相信通过合理规划和高效备考,大家都能顺利上岸湖北工业大学MPA!

© 温馨提示:本文由作者海豚MBA张老师创作,未经著作权人允许禁止转载。
