【大白话讲考情】黑龙江大学2026年非全日制MPA

复试面试真题已放在文末
复试面试真题已放在文末
【黑龙江大学MPA项目及院校简介】
黑龙江大学MPA(公共管理硕士)项目依托学校在人文社会科学领域的优势,致力于培养具备良好的政治思想素质和职业道德素养,掌握系统的公共管理理论、知识和方法,具备从事公共管理与公共政策分析的能力,能够在党政机关、企事业单位、社会组织等公共部门从事管理工作的复合型、应用型高级专门人才。项目注重理论与实践相结合,课程设置紧密结合公共管理实际需求,邀请资深教授和实务部门专家授课,为学生提供全面的知识体系和实践指导。
【大白话讲考情】黑龙江大学非全日制MPA
客观分析一波,黑龙江大学非全日制MPA复试整体淘汰率极低(0%),一志愿只要进入复试全部录取,复试时间预计在 2026 年 3 月 22 日,查分时间和复试时间间隔较短,建议大家提前筹备复试,避免临时抱佛脚。整体复试以笔试+面试为主,面试形式为个面,需提前熟悉个面流程和答题技巧。
复习建议:核心复习重点是真题和各板块高频考点,文末已整理涵盖黑龙江大学MPA复试英语口语、政治、专业综合面试的全部核心资料,下载后务必认真背诵,集中精力背诵10天左右可全面掌握!复试备考时间紧张,务必聚焦重点高频内容,拒绝盲目复习,文末真题和资料是关键,认真准备就能稳操胜券,其实难度不大!!!
2026查分/复试时间/复试形式预测
黑龙江大学MPA复试拟录取整体情况/淘汰率评估
复试各个分数段拟录取情况分析
黑龙江大学MPA复试内容分析/成绩计算/资审材料
一、 整体复试情况概览
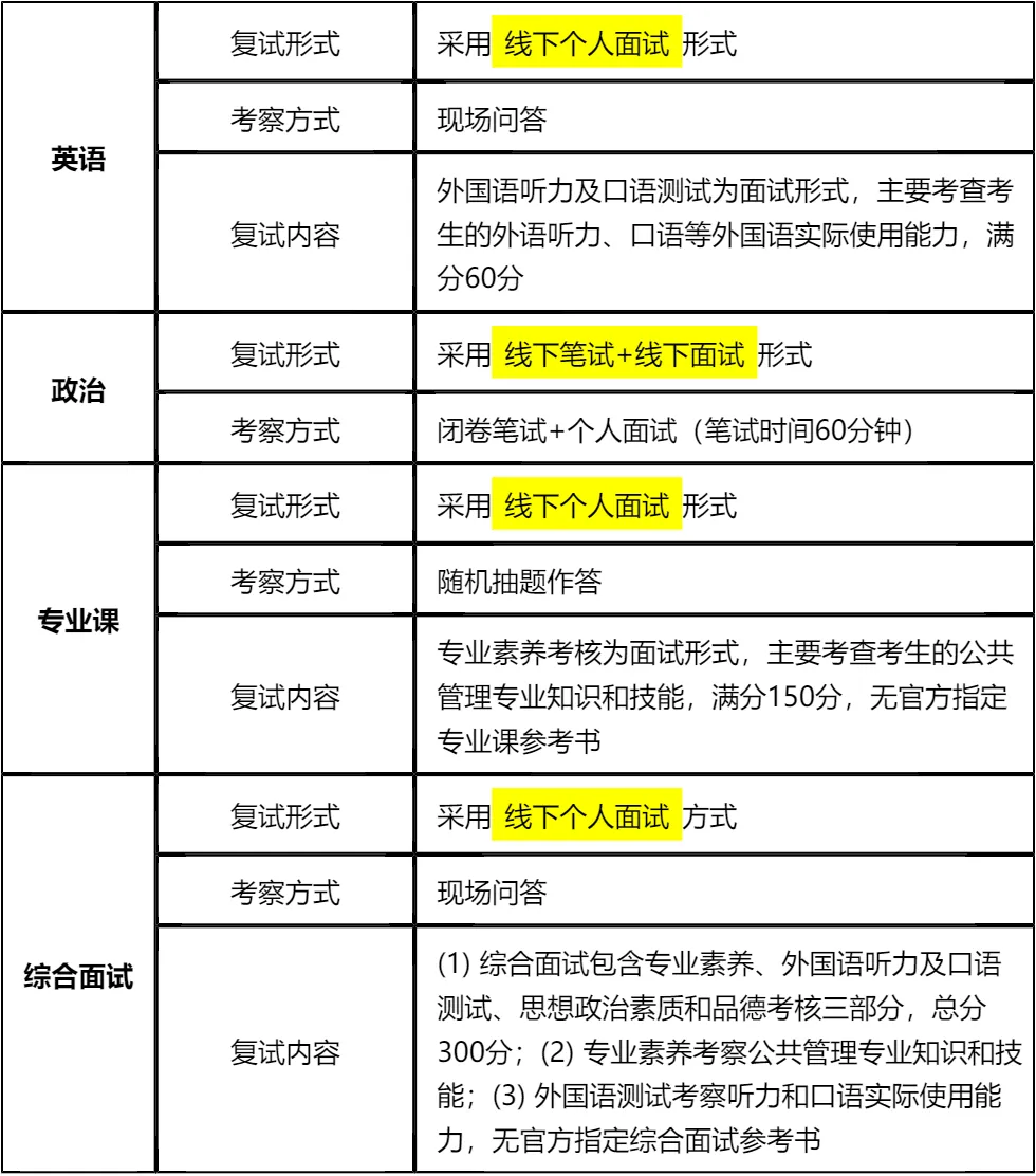
二、 各个学科的复试考察细节
三、 复试资格审查需要准备的材料
四、 同等学力加试要求
复试面试真题分享
一、 英语口语问答
- 1. Can you do a quick self-introduction?
- 2. Why did you choose our university?
- 3. How will this degree help your career?
- 4. Do you think you can balance work and study?
- 5. What is your biggest motivation?
- 6. Tell me about your current job.
- 7. How do you handle pressure?
二、 政治理论问答
- 1. 你怎么理解“中国式现代化”?
- 2. 什么是“新质生产力”?简单谈谈你的看法。
- 3. 谈谈你对“共同富裕”的理解,是搞平均主义吗?
- 4. “四个自信”指哪四个?你觉得哪个最根本?
- 5. 怎么理解“绿水青山就是金山银山”?
- 6. 中国共产党的“初心”和“使命”是什么?
- 7. 如何理解“江山就是人民,人民就是江山”?
三、 专业知识问答
- 1. 公共管理和企业管理,最大的区别是什么?
- 2. 什么是“公共利益”?谁来代表公共利益?
- 3. 什么是“市场失灵”?举个身边的例子。
- 4. 你觉得“官僚制”现在过时了吗?
- 5. 公平和效率,你觉得哪个更重要?
- 6. 你怎么理解“服务型政府”?
- 7. 谈谈你对“治理能力现代化”的理解。
四、 综合素质面试问答
- 1. 除了学历,你觉得MPA还能给你带来什么?
- 2. 你为什么要考MPA,而不是MBA?
- 3. 你本科专业和公共管理没关系,为什么跨考?
- 4. 你觉得你性格上最大的优点和缺点是什么?
- 5. 如果这次复试被刷了,你会怎么办?
- 6. 如果工作、家庭和学习冲突了,你放弃哪一个?
- 7. 领导安排的任务明显不合理,你做不做?
接下来,你最想要2026黑龙江大学MPA复试的完整资料来了(全科目,包含真题)!!!黑龙江大学MPA复试急救资料PDF汇总目录,考来考去就这些东西!
老师总结:
黑龙江大学MPA复试的核心是“稳”字当头。虽然淘汰率低,但每个环节都不能掉以轻心。政治闭卷笔试要确保知识点记忆准确,避免因粗心导致失分;英语面试要敢于开口,发音不标准没关系,关键是表达流畅、态度自信;专业面试要展现出扎实的专业基础和独立思考能力,遇到不会的问题不要慌张,可以坦诚说明并尝试从相关角度分析。
备考过程中,要注重模拟练习。可以邀请朋友或同事扮演面试官,进行一对一模拟面试,针对性地改进答题思路和表达方式。同时,要关注学校官网发布的复试相关通知,及时了解最新动态,确保备考方向不偏离。
文末的复试资料是备考的“利器”,涵盖了各板块的核心内容,大家一定要认真对待,反复背诵。相信只要付出足够的努力,保持良好的心态,就能在复试中取得优异成绩,成功进入黑龙江大学MPA项目学习!

© 温馨提示:本文由作者海豚MBA张老师创作,未经著作权人允许禁止转载。
