【大白话讲考情】2026年燕山大学非全日制MPA

复试面试真题已放在文末
复试面试真题已放在文末
【燕山大学MPA项目及院校简介】
燕山大学公共管理硕士(MPA)非全日制项目依托学校深厚的学科底蕴和师资力量,致力于培养具备良好的政治思想素质和职业道德素养,掌握系统的公共管理理论、知识和方法,具备从事公共管理与公共政策分析的能力,能够胜任党政机关、企事业单位、社会组织等公共部门管理工作的复合型、应用型高级专门人才。项目课程设置紧密结合公共管理实践需求,注重理论与实践的结合,培养学生的综合管理能力和创新思维。
【大白话讲考情】燕山大学非全日制MPA
客观分析一波,燕山大学非全日制MPA复试整体淘汰率22%,属于中等淘汰水平,复试时间预计在 2026 年 3 月 29 日左右,查分后准备时间有限,建议提前启动复试备考。整体复试以笔试+面试为主,面试形式为个面,需重点掌握专业知识和面试应答技巧。
复习建议:从分数段录取率来看,198分及以上稳录取概率极高,180-200分段录取率88%,160-180分段仅57%,擦线考生需重点突破。真题是核心复习资料,我把涵盖燕山大学MPA复试英语口语、政治、专业综合面试的所有资料都放在文末了,大家下载后认真背诵,聚焦高频考点,避免盲目复习,合理分配笔试和面试的备考时间,尤其是专业课和政治的笔试部分,需要系统梳理知识点,文末真题务必熟练掌握,资料下载后针对性背诵,复试通关概率大幅提升!!!
2026查分/复试时间/复试形式预测
燕山大学MPA复试拟录取整体情况/淘汰率评估
复试各个分数段拟录取情况分析
燕山大学MPA复试内容分析/成绩计算/资审材料
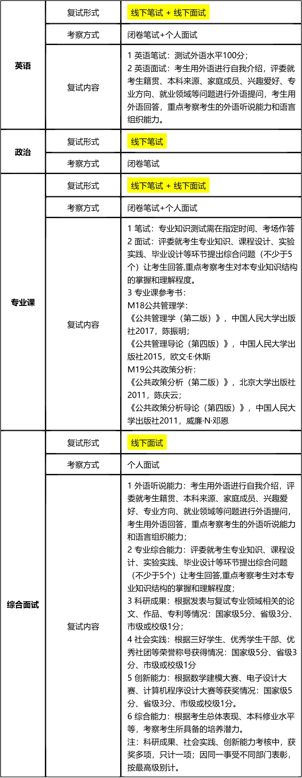
一、 整体复试情况概览
二、 各个学科的复试考察细节
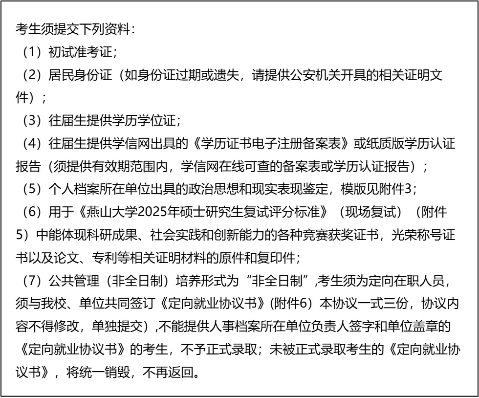
三、 复试资格审查需要准备的材料
复试面试真题分享
一、 英语口语问答
- 1. Can you do a quick self-introduction?
- 2. Why did you choose our university?
- 3. How will this degree help your career?
- 4. Could you introduce yourself briefly for us?
- 5. What do you expect to learn here?
- 6. Tell me about your current job.
- 7. How do you handle pressure?
二、 政治理论问答
- 1. 你怎么理解“中国式现代化”?
- 2. 什么是“新质生产力”?简单谈谈你的看法。
- 3. 谈谈你对“共同富裕”的理解,是搞平均主义吗?
- 4. “四个自信”指哪四个?你觉得哪个最根本?
- 5. 怎么理解“绿水青山就是金山银山”?
- 6. 中国共产党的“初心”和“使命”是什么?
- 7. 如何理解“江山就是人民,人民就是江山”?
三、 专业知识问答
- 1. 公共管理和企业管理,最大的区别是什么?
- 2. 什么是“公共利益”?谁来代表公共利益?
- 3. 什么是“市场失灵”?举个身边的例子。
- 4. 你觉得“官僚制”现在过时了吗?
- 5. 什么是公共产品?空气算不算?
- 6. 公平和效率,你觉得哪个更重要?
- 7. 你怎么理解“服务型政府”?
四、 综合素质面试问答
- 1. 除了学历,你觉得MPA还能给你带来什么?
- 2. 你为什么要考MPA,而不是MBA?
- 3. 你本科专业和公共管理没关系,为什么跨考?
- 4. 你觉得你性格上最大的优点和缺点是什么?
- 5. 你工作中最大的成就是什么?具体谈谈。
- 6. 如果这次复试被刷了,你会怎么办?
- 7. 如果工作、家庭和学习冲突了,你放弃哪一个?
接下来,你最想要2026燕山大学非全日制MPA复试的完整资料来了(全科目,包含真题)!!!燕山大学MPA复试急救资料PDF汇总目录,考来考去就这些东西!
老师总结:
第一点,从考情来看,燕山大学MPA复试时间紧、内容多,查分后仅1个月左右准备时间,需提前启动备考。198分是稳录建议分数,低于该分数的考生需在复试中脱颖而出,尤其是160-180分段,要重点强化笔试和面试表现,弥补初试分数劣势。
第二点,政治笔试参考国家统考大纲,需聚焦时政热点和核心理论,闭卷考试要求精准记忆,建议整理核心考点手册,反复背诵。综合面试包含科研成果、社会实践等加分项,有相关经历的考生需提前梳理,突出自身优势,提升综合评分。
第三点,面试环节注重沟通表达和逻辑思维,回答问题需条理清晰、言之有物。建议结合文末真题进行模拟演练,熟悉提问方式和应答思路,同时注意面试礼仪,给评委留下良好印象。资料已整理到位,无需四处搜罗,集中精力背诵和练习,就能高效备战复试,期待大家的录取好消息!
我重点研究了资料里的专业课参考书和真题,按照教材章节梳理知识点,结合真题巩固重点。英语方面,每天花1小时练习笔试题目,背诵自我介绍模板和常见提问的应答话术。政治部分,我整理了核心考点手册,利用碎片时间反复背诵,确保闭卷考试能顺利作答。
综合面试是我最担心的,因为跨专业,怕专业知识问答不过关。我把资料里的专业真题和综合素质真题都背熟了,还结合自己的工作经历,准备了个性化的回答。复试时,评委问的专业问题和综合素质问题都在真题范围内,我从容应答,还展示了自己在企业行政管理中的实践经验。最终成功录取,特别感谢这份复试资料,帮我少走了很多弯路!

© 温馨提示:本文由作者海豚MBA张老师创作,未经著作权人允许禁止转载。
