【大白话讲考情】2026年河北大学非全日制MPA

复试面试真题已放在文末
复试面试真题已放在文末
【河北大学MPA项目及院校简介】
河北大学MPA(公共管理硕士)项目依托学校强大的人文社会科学底蕴,聚焦公共管理实践需求,致力于培养具备良好的政治思想素质和职业道德素养,掌握系统的公共管理理论、知识和方法,具备从事公共管理与公共政策分析的能力,能够在党政机关、企事业单位、社会组织等公共部门从事管理工作的复合型、应用型高级专门人才。
项目课程体系紧密结合公共管理领域的前沿动态和地方治理实践,注重理论与实践的深度融合,通过案例教学、专题研讨、实地调研等多种教学方式,提升学生的实践应用能力和创新思维。同时,依托河北大学的区位优势和资源平台,为学生提供丰富的实践机会和广阔的职业发展空间,助力学生在公共管理领域实现职业提升和个人价值。
【大白话讲考情】河北大学非全日制MPA
客观分析一波,河北大学非全日制MPA复试整体淘汰率17%,属于中等淘汰水平,复试时间预计在 2026 年 3 月 28 日前,查分后准备时间有限,建议提前启动复试备考。整体复试以笔试+面试为主,面试形式为线上个人面试,需重点关注各分数段录取差异,针对性准备。
复习建议:从分数段数据来看,199分以上稳录概率极高,160-180分段录取率仅55%,属于高危区间,需重点强化复试表现。真题是核心复习资料,文末已整理涵盖英语、政治、专业课、综合面试的完整真题题库,聚焦高频考点集中背诵,同时结合线上复试特点,提前进行设备调试和模拟演练,避免临场失误。复试考察内容贴合公共管理实践,跨专业考生需重点补充专业基础概念,抓住核心考点高效备考,难度可控无需过度焦虑!
2026查分/复试时间/复试形式预测
河北大学MPA复试拟录取整体情况/淘汰率评估
复试各个分数段拟录取情况分析
河北大学MPA复试内容分析/成绩计算/资审材料
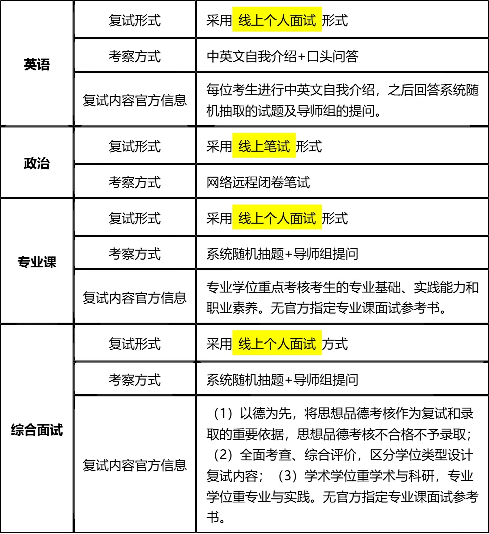
一、 整体复试情况概览
二、 各个学科的复试考察细节
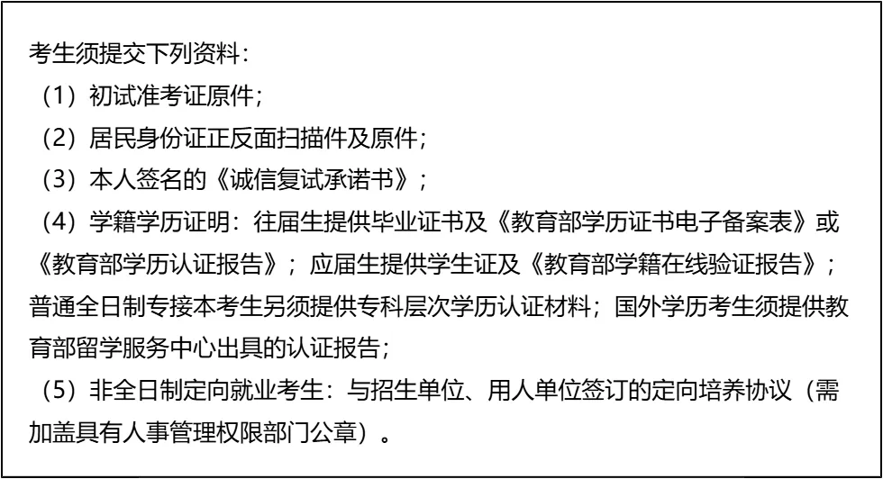
三、 复试资格审查需要准备的材料
四、 同等学力加试科目
复试面试真题分享
一、 英语口语问答
- 1. Can you do a quick self-introduction?
- 2. Why did you choose our university?
- 3. How will this degree help your career?
- 4. Can you balance work and study?
- 5. What is your biggest motivation?
- 6. Tell me about your current job.
- 7. How do you handle pressure?
二、 政治理论问答
- 1. 你怎么理解“中国式现代化”?
- 2. 什么是“新质生产力”?简单谈谈你的看法。
- 3. 谈谈你对“共同富裕”的理解,是搞平均主义吗?
- 4. “四个自信”指哪四个?你觉得哪个最根本?
- 5. 怎么理解“绿水青山就是金山银山”?
- 6. 中国共产党的“初心”和“使命”是什么?
- 7. 如何理解“江山就是人民,人民就是江山”?
三、 专业知识问答
- 1. 公共管理和企业管理,最大的区别是什么?
- 2. 什么是“市场失灵”?举个身边的例子。
- 3. 你觉得“官僚制”现在过时了吗?
- 4. 公平和效率,你觉得哪个更重要?
- 5. 你怎么理解“服务型政府”?
- 6. 什么是“数字政府”?它能解决所有问题吗?
- 7. 如何看待政府购买公共服务?
四、 综合素质面试问答
- 1. 除了学历,你觉得MPA还能给你带来什么?
- 2. 你本科专业和公共管理没关系,为什么跨考?
- 3. 你觉得你性格上最大的优点和缺点是什么?
- 4. 如果这次复试被刷了,你会怎么办?
- 5. 领导安排的任务明显不合理,你做不做?
- 6. 如果你和同事闹矛盾了,工作推不动,你先怎么办?
- 7. 作为一个管理者,你更看重结果还是过程?
接下来,你最想要2026河北大学MPA复试的完整资料来了(全科目,包含真题)!!!河北大学MPA复试急救资料PDF汇总目录,考来考去就这些东西!
老师总结:
面对河北大学MPA复试,既要了解考情特点,也要掌握备考方法。从分数段分析来看,199分是稳录分数线,考生需以此为目标,若分数未达线,要通过复试表现弥补差距。复试形式为网络远程,需提前适应线上考试的特点,做好设备和环境准备,避免技术问题影响考试。
备考内容上,政治闭卷笔试要聚焦核心考点,强化记忆;英语面试要注重自我介绍的个性化和常见问题的应答技巧;专业课面试要围绕公共管理专业基础,结合热点案例进行准备,展现专业素养和实践能力;综合面试要突出个人优势,真诚回答问题,展现思想品德和职业素养。无指定参考书的情况下,真题和热点问题是备考的核心,要重点关注。
此外,同等学力考生需额外准备加试科目,认真研读指定参考书,确保加试合格。资格审查材料要提前准备齐全,按要求提交。文末的复试资料包为考生提供了全面的备考资源,涵盖各模块真题和考点,认真利用这份资料,能有效提高备考效率。希望各位考生珍惜备考时间,全力以赴,在复试中取得优异成绩,成功上岸河北大学!

© 温馨提示:本文由作者海豚MBA张老师创作,未经著作权人允许禁止转载。
