【大白话讲考情】海南大学2026年非全日制MPA
复试面试真题已放在文末
复试面试真题已放在文末
【海南大学MPA项目及院校简介】
海南大学公共管理硕士(MPA)专业学位教育,致力于培养具备良好的政治思想素质和职业道德素养,掌握系统的公共管理理论、知识和方法,具备从事公共管理与公共政策分析的能力,能够胜任党政机关、事业单位、社会组织等公共部门管理工作的复合型、应用型高级专门人才。
海南大学MPA项目充分结合海南自由贸易港建设的实践需求,开设了公共政策分析、行政管理、公共服务管理、应急管理等特色方向,课程设置注重理论与实践相结合,邀请了学界专家和实务部门资深人士共同授课,为学生提供了广阔的实践平台和发展空间。
【大白话讲考情】海南大学非全日制MPA
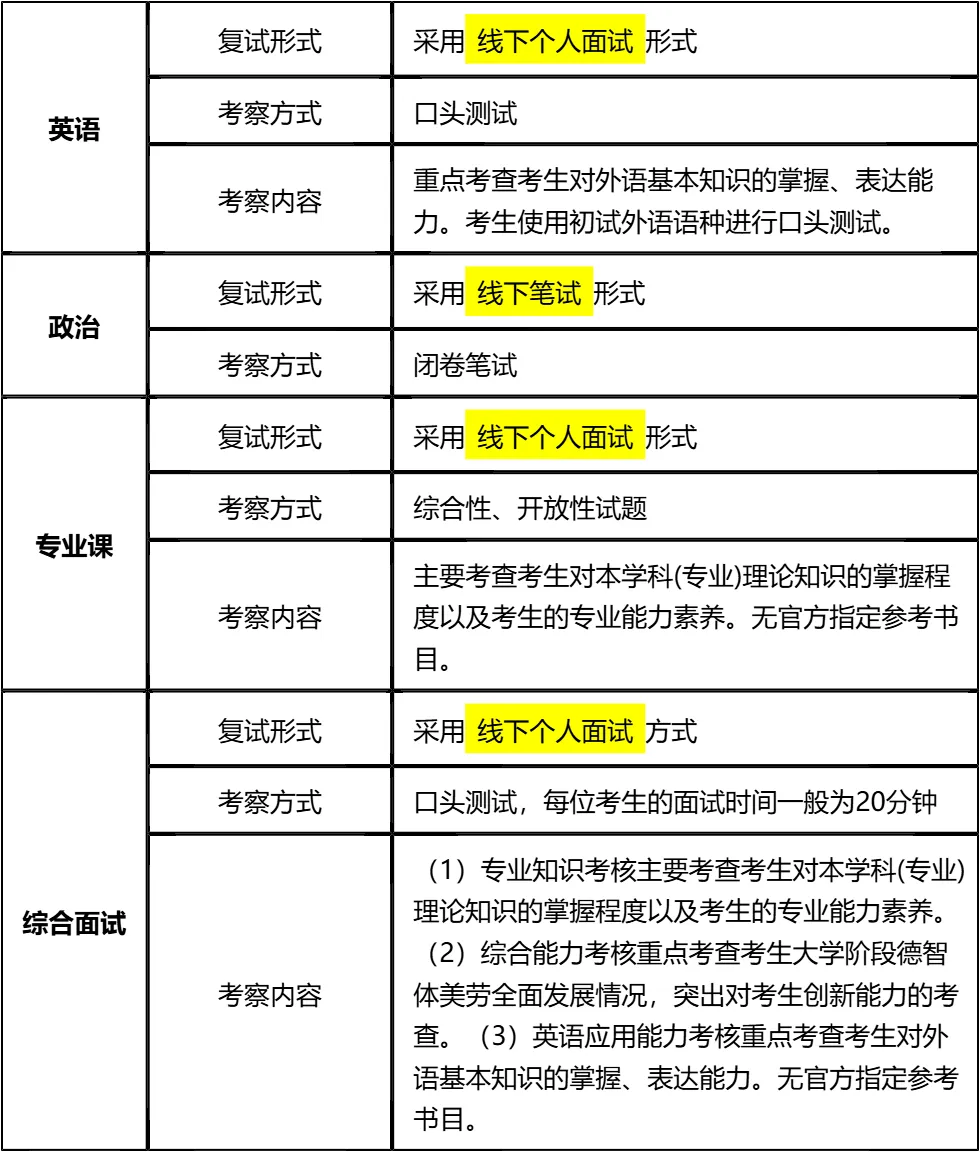
客观分析一波,海南大学非全日制MPA复试整体淘汰率16%,属于中等淘汰水平,复试时间预计在 2026 年 3 月 26 日-3 月 30 日,查分后准备时间相对充裕,但仍需提前规划。整体上复试以笔试+面试为主,其中面试形式为线下个人面试,政治为闭卷笔试且成绩按50%权重计入复试总分,是重点备考科目。
复习建议:政治笔试占比高且为闭卷,需重点背诵核心考点;专业课和综合面试无官方指定参考书目,要围绕公共管理核心理论和实践热点准备,真题是重要复习资料,我把真题及涵盖英语、政治、专业综合面试的所有核心资料都放在文末了,大家下载后认真梳理背诵,合理规划时间高效备考!不要盲目复习,聚焦高频考点和真题考点,文末的真题一定要重点研究,资料务必认真对待,只要准备充分,上岸概率很大!!!
2026查分/复试时间/复试形式预测
海南大学MPA复试拟录取整体情况/淘汰率评估
复试各个分数段拟录取情况分析
海南大学MPA复试内容分析/成绩计算/资审材料
一、 整体复试情况概览
二、 各个学科的复试考察细节
三、 复试资格审查需要准备的材料
四、 同等学力加试要求
复试面试真题分享
一、 英语口语问答
- 1. Can you do a quick self-introduction?
- 2. Why did you choose our university?
- 3. How will this degree help your career?
- 4. Do you think you can balance work and study?
- 5. What is your biggest achievement at work?
- 6. How do you handle pressure?
- 7. Where do you see yourself in 5 years?
二、 政治理论问答
- 1. 你怎么理解“中国式现代化”?
- 2. 什么是“新质生产力”?简单谈谈你的看法。
- 3. 谈谈你对“共同富裕”的理解,是搞平均主义吗?
- 4. “四个自信”指哪四个?你觉得哪个最根本?
- 5. 怎么理解“绿水青山就是金山银山”?
- 6. 中国共产党的“初心”和“使命”是什么?
- 7. 如何理解“江山就是人民,人民就是江山”?
三、 专业知识问答
- 1. 公共管理和企业管理,最大的区别是什么?
- 2. 什么是“公共利益”?谁来代表公共利益?
- 3. 你觉得“官僚制”现在过时了吗?
- 4. 什么是公共产品?空气算不算?
- 5. 你怎么理解“服务型政府”?
- 6. 谈谈你对“治理能力现代化”的理解。
- 7. 为什么现在这么强调“基层治理”?
四、 综合素质面试问答
- 1. 除了学历,你觉得MPA还能给你带来什么?
- 2. 你本科专业和公共管理没关系,为什么跨考?
- 3. 你觉得你性格上最大的优点和缺点是什么?
- 4. 如果这次复试被刷了,你会怎么办?
- 5. 领导安排的任务明显不合理,你做不做?
- 6. 如果你和同事闹矛盾了,工作推不动,你先怎么办?
- 7. 作为一个管理者,你更看重结果还是过程?
接下来,你最想要2026海南大学MPA复试的完整资料来了(全科目,包含真题)!!!海南大学MPA复试急救资料PDF汇总目录,考来考去就这些东西!
老师总结:
复试备考,要抓住重点、有的放矢。政治闭卷笔试是得分关键,必须投入足够的时间和精力背诵知识点;专业课和综合面试无指定书目,要广泛涉猎公共管理领域的经典著作、政策文件和热点新闻,积累答题素材。同时,要关注海南本地的公共管理实践和自由贸易港建设相关政策,让回答更具针对性。
对于面试,除了专业知识储备,还要注重礼仪和沟通技巧。着装得体、举止大方,回答问题时要条理清晰、重点突出,敢于表达自己的见解。提前进行模拟面试,能够有效缓解紧张情绪,提升应对能力。同等学力考生要额外重视加试科目,确保不拖后腿。
最后,要保持良好的心态。16%的淘汰率虽然存在竞争,但只要认真备考、充分准备,就有很大的上岸希望。文末的资料是精心整理的备考精华,大家一定要认真对待,结合自身情况制定个性化的复习方案,全力以赴备战复试。祝各位考生都能取得理想成绩,顺利进入海南大学深造!

© 温馨提示:本文由作者海豚MBA张老师创作,未经著作权人允许禁止转载。
