【大白话讲考情】海南大学2026年全日制MPA

复试面试真题已放在文末
复试面试真题已放在文末
【海南大学全日制MPA项目及院校简介】
海南大学全日制MPA项目聚焦公共管理实践与理论创新,重点培养具备公共管理专业素养、政策分析能力、公共服务精神的复合型管理人才。课程设置紧密结合海南自贸港建设、基层治理、公共服务优化等区域发展需求,注重理论与实践结合,通过案例教学、实地调研、模拟决策等多种教学方式提升学生的实践能力。
项目拥有一支经验丰富的师资队伍,既有深厚学术造诣的教授学者,也有具备丰富公共管理实践经验的行业专家。同时,依托海南自贸港的政策优势,学生能够参与各类公共管理相关的调研项目与实践活动,拓展行业视野与实践能力,为未来在政府部门、事业单位、社会组织等领域从事公共管理工作奠定坚实基础。
【大白话讲考情】海南大学全日制MPA
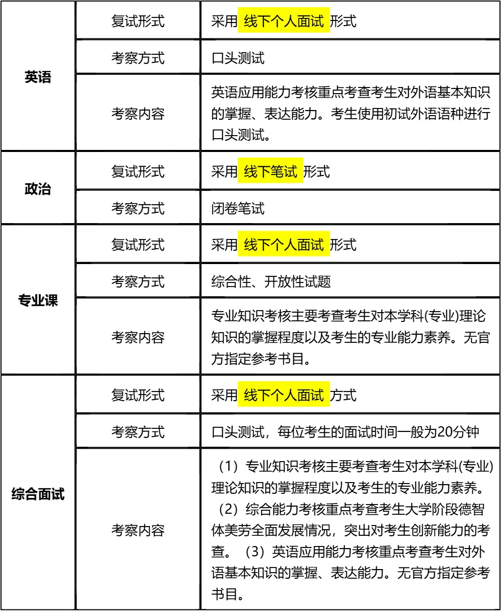
客观分析一波,海南大学全日制MPA复试整体淘汰率较低(9%左右),复试时间预计在 2026 年 3 月 26 日-3 月 30 日,查分后准备时间相对充裕,但仍需提前规划,避免临时抱佛脚。整体上复试以笔试+面试为主,其中面试形式为个面,包含专业知识、综合能力、英语应用能力三大模块,需要全面准备。
复习建议:真题是复习核心,英语和综合面试需注重口头表达训练,政治笔试为闭卷且占复试总分50%权重,必须重点背诵记忆。我把真题及涵盖海南大学MPA复试英语口语、政治、专业综合面试的所有资料都放在文末了,大家下载后认真背诵练习,合理规划时间即可高效掌握!总之,要突出重点、兼顾全面,文末真题务必认真研读,资料及时下载使用,复试通关难度不大!!!
2026查分/复试时间/复试形式预测
海南大学全日制MPA复试拟录取整体情况/淘汰率评估
复试各个分数段拟录取情况分析
海南大学全日制MPA复试内容分析/成绩计算/资审材料
一、 整体复试情况概览
二、 各个学科的复试考察细节
三、 复试资格审查需要准备的材料
四、 同等学力加试要求
复试面试真题分享
一、 英语口语问答
- 1. Can you do a quick self-introduction?
- 2. Why did you choose our university?
- 3. How will this degree help your career?
- 4. Can you balance work and study if you are admitted?
- 5. What is your biggest motivation for studying MPA?
- 6. Tell me about your current job or study experience.
- 7. What do you expect to learn from this MPA program?
二、 政治理论问答
- 1. 你怎么理解“中国式现代化”?
- 2. 谈谈你对“共同富裕”的理解,是搞平均主义吗?
- 3. “四个自信”指哪四个?你觉得哪个最根本?
- 4. 怎么理解“绿水青山就是金山银山”?
- 5. 中国共产党的“初心”和“使命”是什么?
- 6. 如何理解“江山就是人民,人民就是江山”?
- 7. 什么是“新发展理念”?请简要说明。
三、 专业知识问答
- 1. 公共管理和企业管理,最大的区别是什么?
- 2. 什么是“公共利益”?谁来代表公共利益?
- 3. 你觉得“官僚制”现在过时了吗?
- 4. 公平和效率,你觉得哪个更重要?
- 5. 你怎么理解“服务型政府”?
- 6. 谈谈你对“治理能力现代化”的理解。
- 7. 为什么现在这么强调“基层治理”?
四、 综合素质面试问答
- 1. 除了学历,你觉得MPA还能给你带来什么?
- 2. 你本科专业和公共管理没关系,为什么跨考?
- 3. 你觉得你性格上最大的优点和缺点是什么?
- 4. 如果这次复试被刷了,你会怎么办?
- 5. 如果工作、家庭和学习冲突了,你放弃哪一个?
- 6. 领导安排的任务明显不合理,你做不做?
- 7. 你如何处理工作中的突发危机事件?
接下来,你最想要2026海南大学全日制MPA复试的完整资料来了(全科目,包含真题)!!!海南大学全日制MPA复试急救资料PDF汇总目录,考来考去就这些东西!
老师总结:
首先要明确复试的核心重点:政治笔试是基础,面试是关键。政治复习要以核心理论和时政热点为重点,闭卷考试要求记忆准确、全面,建议多做模拟题巩固知识点;面试则要注重表达能力和逻辑思维,提前准备常见问题的回答思路,避免临场紧张导致表达混乱。
其次,资格审查材料准备要提前着手,尤其是需要相关部门盖章的材料,要预留足够的时间办理,确保材料齐全、规范。同等学力考生切勿忽视加试科目,虽然不计入总成绩,但单科不达标会直接淘汰,必须高度重视,投入足够的复习时间。
最后,要保持积极的心态,海南大学MPA复试淘汰率较低,只要做好充分准备,就能成功录取。文末的复试资料是备考的重要助力,大家一定要认真背诵、反复练习,把资料中的内容转化为自己的知识和能力。祝愿每一位考生都能在复试中取得优异成绩,顺利上岸海南大学全日制MPA!

© 温馨提示:本文由作者海豚MBA张老师创作,未经著作权人允许禁止转载。
