【大白话讲考情】贵州中医药大学2026年全日制MPA

复试面试真题已放在文末
复试面试真题已放在文末
【贵州中医药大学MPA项目及院校简介】
贵州中医药大学MPA项目注重理论与实践的深度融合,课程设置既涵盖公共管理核心理论,又突出医药卫生管理特色,配备了一支兼具学术造诣和实践经验的师资队伍。项目培养过程中,注重引导学生关注医药卫生领域的公共管理热点问题,通过案例教学、实地调研、行业交流等多种形式,提升学生的综合分析能力和解决实际问题的能力。毕业生广泛分布在医疗卫生行政部门、公共卫生机构、医药企事业单位等领域,为地方公共卫生事业和健康贵州建设提供了重要的人才支撑。
【大白话讲考情】贵州中医药大学全日制MPA
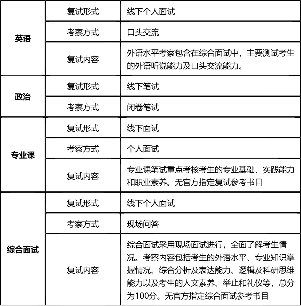
客观分析一波,贵州中医药大学全日制MPA复试整体淘汰率11%,属于中等偏低水平,复试时间预计在 2026 年 3 月 28 日-3 月 30 日,查分后准备时间相对充裕,但仍需提前规划。整体复试以笔试+面试为主,其中面试形式均为个人面试,需要重点准备专业知识和综合素养相关内容。
复习建议:一定要把真题作为复习的重点,我把真题及涵盖贵州中医药大学MPA复试英语口语、政治、专业综合面试的所有核心资料都放在文末了,大家下载后认真背诵,集中精力背诵10-12天可全面掌握!公共管理专业知识需要结合热点问题理解记忆,政治笔试要注重基础知识点的巩固,文末的真题和资料务必重点研读,抓住核心考点就能高效备考,其实难度不大!!!
2026查分/复试时间/复试形式预测
贵州中医药大学MPA复试拟录取整体情况/淘汰率评估
复试各个分数段拟录取情况分析
贵州中医药大学MPA复试内容分析/成绩计算/资审材料
一、 整体复试情况概览
二、 各个学科的复试考察细节
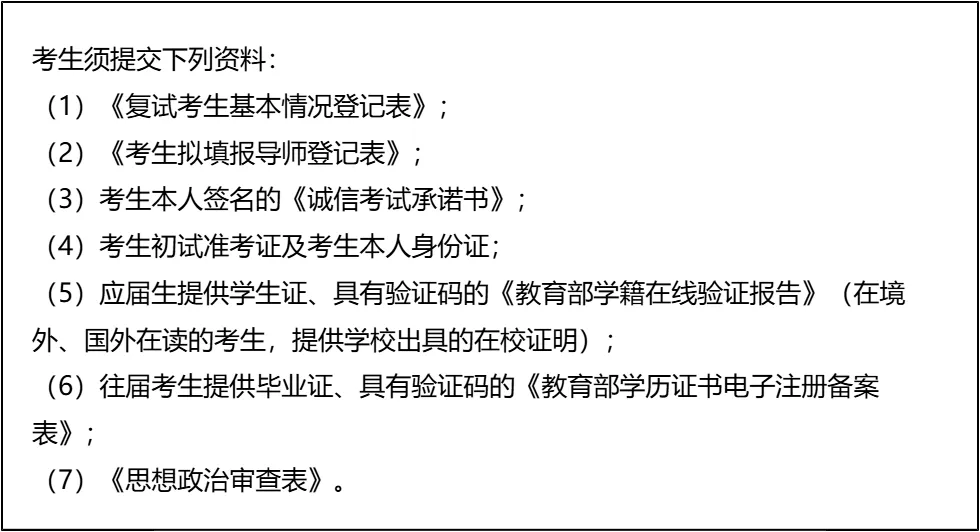
三、 复试资格审查需要准备的材料
四、 同等学力加试说明
复试面试真题分享
一、 英语口语问答
- 1. Can you do a quick self-introduction?
- 2. Why did you choose our university?
- 3. How will this degree help your career?
- 4. Do you think you can balance work and study?
- 5. What is your biggest motivation?
- 6. Tell me about your current job.
- 7. How do you handle pressure?
二、 政治理论问答
- 1. 你怎么理解“中国式现代化”?
- 2. 什么是“新质生产力”?简单谈谈你的看法。
- 3. 谈谈你对“共同富裕”的理解,是搞平均主义吗?
- 4. 怎么理解“绿水青山就是金山银山”?
- 5. 中国共产党的“初心”和“使命”是什么?
- 6. 为什么要进行“自我革命”?
- 7. 如何理解“江山就是人民,人民就是江山”?
三、 专业知识问答
- 1. 公共管理和企业管理,最大的区别是什么?
- 2. 什么是“公共利益”?谁来代表公共利益?
- 3. 什么是“市场失灵”?举个身边的例子。
- 4. 你觉得“官僚制”现在过时了吗?
- 5. 什么是公共产品?空气算不算?
- 6. 你怎么理解“服务型政府”?
- 7. 什么是“数字政府”?它能解决所有问题吗?
四、 综合素质面试问答
- 1. 除了学历,你觉得MPA还能给你带来什么?
- 2. 你为什么要考MPA,而不是MBA?
- 3. 你本科专业和公共管理没关系,为什么跨考?
- 4. 你觉得你性格上最大的优点和缺点是什么?
- 5. 你工作中最大的成就是什么?具体谈谈。
- 6. 如果这次复试被刷了,你会怎么办?
- 7. 如果工作、家庭和学习冲突了,你放弃哪一个?
接下来,你最想要2026贵州中医药大学MPA复试的完整资料来了(全科目,包含真题)!!!贵州中医药大学MPA复试急救资料PDF汇总目录,考来考去就这些东西!
老师总结:
复试备考应遵循“重点突出、全面覆盖”的原则。综合面试占比最高,需投入更多时间和精力,提前进行模拟演练,锻炼表达能力和应变能力。政治笔试虽占比不高,但为闭卷考试,需扎实掌握核心知识点,可结合时政热点进行背诵,提高答题的针对性和准确性。
对于专业课复习,由于无指定参考书,建议以公共管理经典教材为基础,梳理核心理论框架,再结合近年来的公共管理热点问题进行拓展学习。贵州中医药大学MPA特色偏向医疗卫生管理,可适当关注相关领域的案例和政策,让回答更具专业性和特色。
最后,心态调整也很重要。较低的淘汰率意味着更多机会,只要认真准备,正常发挥就能取得理想成绩。文末的真题和资料是备考的重要助力,省去了大家搜集整理的时间,建议打印出来反复背诵,结合自身情况进行个性化调整。相信只要坚持努力,就能顺利进入贵州中医药大学深造!
备考初期,我到处搜集资料,却杂乱无章,没有重点。后来拿到这份复试资料,才理清了备考方向。资料里的专业知识考点总结得很系统,从公共产品、市场失灵到服务型政府、基层治理,每个知识点都有详细解释,还有相关的热点案例分析。我每天认真背诵,结合资料里的真题进行练习,慢慢建立起了专业知识框架。
英语面试部分,我按照资料里的高频问题准备了回答模板,每天早上朗读背诵,提升口语流利度。综合面试前,我对着镜子练习表达,调整自己的语速和仪态。正式复试时,我沉着应对,专业问题虽然有难度,但都能结合资料里的知识点进行回答,综合面试也发挥出了自己的水平。最后成功上岸,真的很庆幸有这份资料的帮助,让我这个跨专业考生也能顺利通过复试。

© 温馨提示:本文由作者海豚MBA张老师创作,未经著作权人允许禁止转载。
