【大白话讲考情】贵州大学2026年非全日制MPA

复试面试真题已放在文末
复试面试真题已放在文末
【贵州大学MPA项目及院校简介】
项目课程体系紧密结合国家治理体系和治理能力现代化需求,突出公共管理的实践性和应用性,涵盖公共行政、公共政策、公共经济、社会保障、城市管理、基层治理等多个领域。教学过程中注重理论联系实际,通过案例教学、专题研讨、社会实践等多种教学方式,提升学生的解决实际问题的能力。同时,依托贵州地方特色,在基层治理、乡村振兴、生态环境保护等领域形成了鲜明的教学和研究优势,为学生提供了丰富的实践平台和发展机遇。
【大白话讲考情】贵州大学非全日制MPA
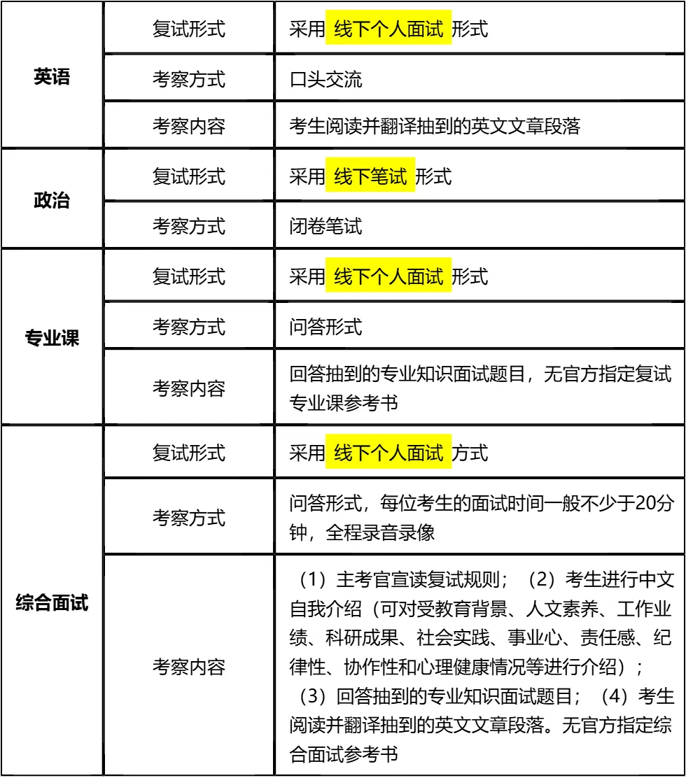
客观分析一波,贵州大学非全日制MPA复试整体淘汰率12%,属于中等淘汰水平,复试时间预计在 2026 年 3 月 27 日左右,查分时间和复试时间间隔较短,大家需要提前启动复试备考,避免临时抱佛脚。整体上复试以笔试+面试为主,其中面试形式为线下个人面试,需重点准备专业知识问答和英语翻译环节。
复习建议:一定要把真题作为复习的核心,我把真题及涵盖贵州大学MPA复试英语口语、政治、专业综合面试的所有核心资料都放在文末了,大家下载后务必认真背诵,集中精力背诵10天左右可全面掌握!!备考时间紧张,务必聚焦高频考点和核心题型,避免盲目复习,文末的真题和资料是重中之重,认真准备就能大幅提高通过率,其实难度不算高!!!
2026查分/复试时间/复试形式预测
贵州大学MPA复试拟录取整体情况/淘汰率评估
复试各个分数段拟录取情况分析
贵州大学MPA复试内容分析/成绩计算/资审材料
一、 整体复试情况概览
二、 各个学科的复试考察细节
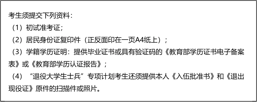
三、 复试资格审查需要准备的材料
四、 同等学力加试科目
复试面试真题分享
一、 英语口语问答
- 1. Can you do a quick self-introduction?
- 2. Why do you want to study MPA?
- 3. How will this degree help your career?
- 4. What is your biggest motivation?
- 5. Tell me about your current job.
- 6. Do you prefer working alone or in a team?
- 7. How do you handle pressure?
二、 政治理论问答
- 1. 你怎么理解“中国式现代化”?
- 2. 什么是“新质生产力”?简单谈谈你的看法。
- 3. 谈谈你对“共同富裕”的理解,是搞平均主义吗?
- 4. 怎么理解“绿水青山就是金山银山”?
- 5. 中国共产党的“初心”和“使命”是什么?
- 6. 如何理解“江山就是人民,人民就是江山”?
- 7. 什么是“双碳”目标?
三、 专业知识问答
- 1. 公共管理和企业管理,最大的区别是什么?
- 2. 什么是“公共利益”?谁来代表公共利益?
- 3. 什么是“市场失灵”?举个身边的例子。
- 4. 你觉得“官僚制”现在过时了吗?
- 5. 什么是公共产品?空气算不算?
- 6. 你怎么理解“服务型政府”?
- 7. 什么是“数字政府”?它能解决所有问题吗?
四、 综合素质面试问答
- 1. 除了学历,你觉得MPA还能给你带来什么?
- 2. 你为什么要考MPA,而不是MBA?
- 3. 你本科专业和公共管理没关系,为什么跨考?
- 4. 你觉得你性格上最大的优点和缺点是什么?
- 5. 你工作中最大的成就是什么?具体谈谈。
- 6. 如果这次复试被刷了,你会怎么办?
- 7. 领导安排的任务明显不合理,你做不做?
接下来,你最想要2026贵州大学MPA复试的完整资料来了(全科目,包含真题)!!!贵州大学MPA复试急救资料PDF汇总目录,考来考去就这些东西!
老师总结:
贵州大学MPA复试是对考生综合能力的全面考察,既要具备扎实的专业知识,也要有良好的沟通表达能力和政治素养。政治笔试占比20%,是基础得分项,必须确保合格;专业知识和综合能力占比80%,是拉开差距的关键,需重点投入时间和精力。
面试环节全程录音录像,要求考生展现出良好的言行举止和职业素养。回答问题时要实事求是,结合自身经历和专业知识进行阐述,避免空洞无物。英语翻译部分要注重翻译的准确性和流畅度,遇到不熟悉的词汇可灵活处理,确保整体意思表达清晰。
备考时间紧张,大家要合理制定复习计划,充分利用我整理的复试资料,聚焦核心考点和真题,提高复习效率。同时,保持良好的心态,相信自己的努力,在复试中展现出最佳状态。祝愿大家都能顺利通过复试,开启人生的新篇章!

© 温馨提示:本文由作者海豚MBA张老师创作,未经著作权人允许禁止转载。
