【大白话讲考情】2026年桂林理工大学全日制MPA

复试面试真题已放在文末
复试面试真题已放在文末
【桂林理工大学MPA项目及院校简介】
桂林理工大学MPA项目紧密结合国家治理体系和治理能力现代化需求,尤其是立足广西区域发展实际,注重理论与实践结合,通过案例教学、实地调研、模拟实训等多种教学方式,提升学生运用专业理论解决实际公共管理问题的能力。项目拥有一支经验丰富的师资队伍,同时邀请政府部门、事业单位等实务部门专家参与教学,为学生搭建了良好的学习交流和实践平台,毕业生在党政机关、事业单位、社会组织等领域具有较强的就业竞争力。
【大白话讲考情】桂林理工大学全日制MPA
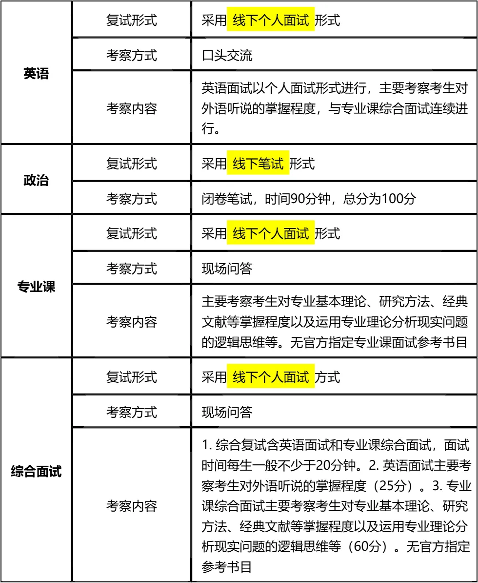
客观分析一波,桂林理工大学全日制MPA复试整体淘汰率极低(一志愿淘汰率0%),复试时间预计在 2026 年 3 月 22 日-3 月 23 日,查分后准备时间有限,大家需要提前规划备考。整体复试以笔试+面试为主,面试形式为线下个人面试,英语和专业课综合面试连续进行,需提前熟悉流程和节奏。
复习建议:政治笔试有明确考察范围,需重点背诵马克思列宁主义、毛泽东思想、邓小平理论等重要思想及党的二十大精神、对广西重大指示精神等核心内容;英语面试侧重听说能力,要提前准备自我介绍及常见问答;专业课无指定参考书目,需夯实专业基础理论、研究方法并关注现实公共管理问题。真题是核心复习资料,文末整理了涵盖英语、政治、专业课、综合面试的高频真题,下载后认真背诵练习,聚焦重点高效备考,复试通关难度不大!
2026查分/复试时间/复试形式预测
桂林理工大学MPA复试拟录取整体情况/淘汰率评估
复试各个分数段拟录取情况分析
桂林理工大学MPA复试内容分析/成绩计算/资审材料
一、 整体复试情况概览
二、 各个学科的复试考察细节
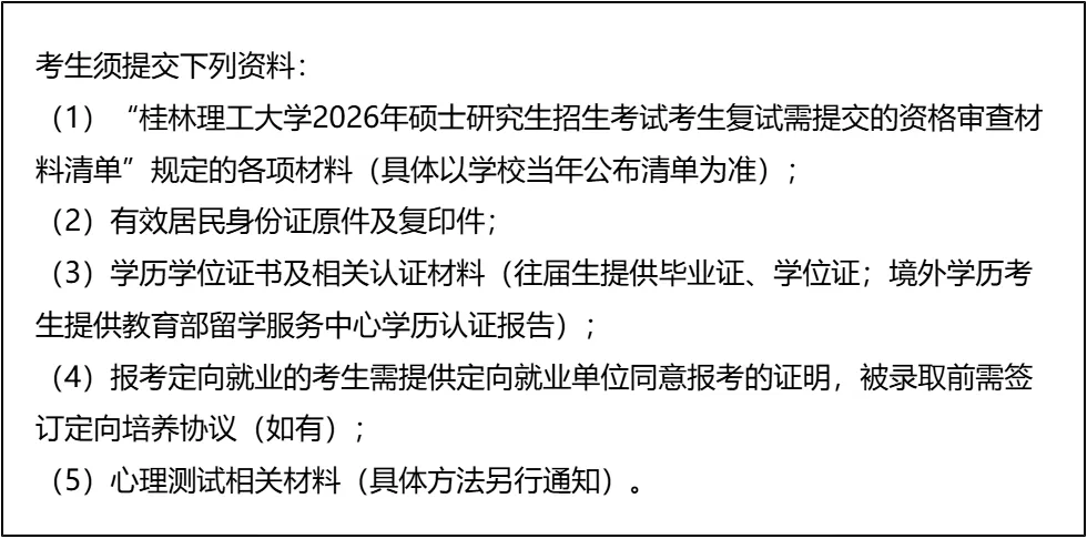
三、 复试资格审查需要准备的材料
四、 同等学力加试要求
复试面试真题分享
一、 英语口语问答
- 1. Can you do a quick self-introduction?
- 2. Why did you choose our university?
- 3. How will this degree help your career?
- 4. Do you think you can balance work and study?
- 5. What is your biggest motivation?
- 6. Tell me about your current job.
- 7. How do you handle pressure?
二、 政治理论问答
- 1. 你怎么理解“中国式现代化”?
- 2. 什么是“新质生产力”?简单谈谈你的看法。
- 3. 谈谈你对“共同富裕”的理解,是搞平均主义吗?
- 4. “四个自信”指哪四个?你觉得哪个最根本?
- 5. 怎么理解“绿水青山就是金山银山”?
- 6. 中国共产党的“初心”和“使命”是什么?
- 7. 如何理解“江山就是人民,人民就是江山”?
三、 专业知识问答
- 1. 公共管理和企业管理,最大的区别是什么?
- 2. 什么是“公共利益”?谁来代表公共利益?
- 3. 什么是“市场失灵”?举个身边的例子。
- 4. 你觉得“官僚制”现在过时了吗?
- 5. 什么是公共产品?空气算不算?
- 6. 你怎么理解“服务型政府”?
- 7. 谈谈你对“治理能力现代化”的理解。
四、 综合素质面试问答
- 1. 除了学历,你觉得MPA还能给你带来什么?
- 2. 你为什么要考MPA,而不是MBA?
- 3. 你本科专业和公共管理没关系,为什么跨考?
- 4. 你觉得你性格上最大的优点和缺点是什么?
- 5. 如果这次复试被刷了,你会怎么办?
- 6. 你工作中最大的成就是什么?具体谈谈。
- 7. 如果工作、家庭和学习冲突了,你放弃哪一个?
接下来,你最想要2026桂林理工大学MPA复试的完整资料来了(全科目,包含真题)!!!桂林理工大学MPA复试急救资料PDF汇总目录,考来考去就这些东西!
老师总结:
首先,桂林理工大学全日制MPA一志愿淘汰率为0%,给考生提供了相对宽松的复试环境,但这并不意味着可以放松准备。政治笔试是复试的重要组成部分,占15分,考察内容明确,涉及多个重要思想和时政热点,必须认真背诵记忆,确保拿到基础分数。
其次,英语面试和专业课综合面试连续进行,面试时间不少于20分钟,需提前做好时间分配练习。英语面试侧重听说能力,自我介绍和常见问答要熟练掌握;专业课无指定参考书,需围绕专业基本理论、研究方法和经典文献展开复习,同时关注现实公共管理问题,提升分析和表达能力。
最后,同等学力考生要特别重视加试科目,虽然不计入复试成绩,但不合格会直接淘汰,需提前梳理加试科目知识点,扎实复习。文末的真题资料是备考核心,建议下载后反复背诵练习,结合自身情况制定合理备考计划,相信大家都能顺利上岸桂林理工大学MPA!

© 温馨提示:本文由作者海豚MBA张老师创作,未经著作权人允许禁止转载。
