【大白话讲考情】2026年广西医科大学全日制MPA

复试面试真题已放在文末
复试面试真题已放在文末
【广西医科大学MPA项目及院校简介】
广西医科大学公共管理硕士(MPA)专业依托学校医学背景特色,聚焦医疗卫生公共管理领域,致力于培养具备良好的政治素质和职业道德修养,掌握系统的公共管理理论、知识和技能,能够运用科学的分析方法和技术,解决医疗卫生领域及其他公共管理实际问题的高层次、应用型、复合型公共管理专门人才。
项目课程体系兼顾公共管理基础理论与医疗卫生行业特色,注重实践能力培养,通过案例教学、实地调研、行业专家讲座等多种教学形式,提升学生的综合素养和专业能力。毕业生广泛分布于医疗卫生行政管理部门、医疗机构、公共卫生服务机构、社会保障部门等单位,为地方公共卫生事业和公共管理领域的发展提供了有力的人才支撑。
【大白话讲考情】广西医科大学全日制MPA
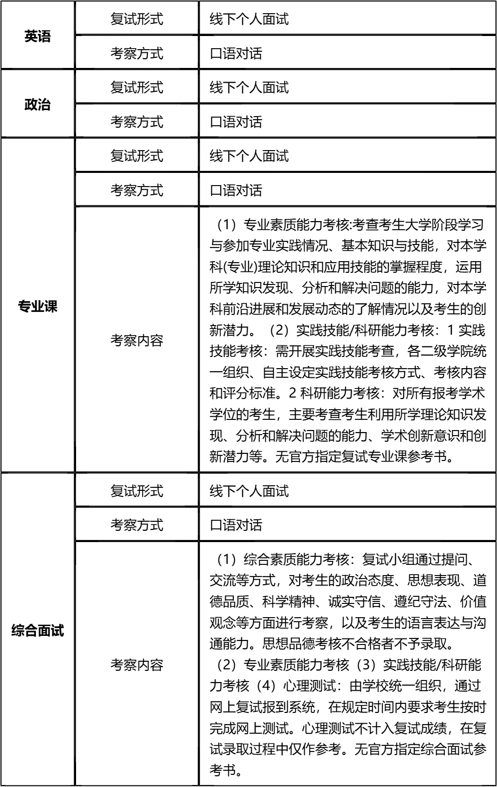
客观分析一波,广西医科大学全日制MPA复试整体淘汰率0%(一志愿),复试时间预计在 2026 年 3 月 25 日—2026 年 3 月 30 日,查分后到复试时间间隔有限,大家需要提前筹备复试,避免临时抱佛脚。整体上复试仅为面试形式,无笔试环节,面试包含外语听说、专业综合素质、实践技能等多个版块,均为个人面试,需要重点打磨面试表达和应答逻辑。
复习建议:核心复习方向是面试真题和答题思路,我把涵盖广西医科大学MPA复试英语口语、政治、专业综合面试、综合面试的所有高频真题都整理在了文末,下载后要针对性背诵练习,聚焦核心考点,不用盲目拓展,重点提升语言表达的流畅度和答题的专业性,文末真题务必熟练掌握,认真准备就能稳步通关!!!
2026查分/复试时间/复试形式预测
广西医科大学MPA复试拟录取整体情况/淘汰率评估
复试各个分数段拟录取情况分析
广西医科大学MPA复试内容分析/成绩计算/资审材料
一、 整体复试情况概览
二、 各个学科的复试考察细节
三、 复试资格审查需要准备的材料
四、 同等学力加试科目
复试面试真题分享
一、 英语口语问答
- 1. Can you do a quick self-introduction?
- 2. Why did you choose our university?
- 3. How will this degree help your career?
- 4. Can you balance work and study if you are admitted?
- 5. What is your biggest motivation for applying MPA?
- 6. Tell me about your current job or study experience.
- 7. What do you expect to learn during the postgraduate study?
二、 政治理论问答
- 1. 你怎么理解“中国式现代化”?
- 2. 什么是“新质生产力”?简单谈谈你的看法。
- 3. 谈谈你对“共同富裕”的理解,是搞平均主义吗?
- 4. “四个自信”指哪四个?你觉得哪个最根本?
- 5. 怎么理解“绿水青山就是金山银山”?
- 6. 中国共产党的“初心”和“使命”是什么?
- 7. 如何理解“江山就是人民,人民就是江山”?
三、 专业知识问答
- 1. 公共管理和企业管理,最大的区别是什么?
- 2. 什么是“公共利益”?谁来代表公共利益?
- 3. 什么是“市场失灵”?举个身边的例子。
- 4. 你觉得“官僚制”现在过时了吗?
- 5. 公平和效率,你觉得哪个更重要?
- 6. 你怎么理解“服务型政府”?
- 7. 什么是“数字政府”?它能解决所有问题吗?
四、 综合素质面试问答
- 1. 除了学历,你觉得MPA还能给你带来什么?
- 2. 你为什么要考MPA,而不是MBA?
- 3. 你本科专业和公共管理没关系,为什么跨考?
- 4. 你觉得你性格上最大的优点和缺点是什么?
- 5. 如果这次复试被刷了,你会怎么办?
- 6. 领导安排的任务明显不合理,你做不做?
- 7. 你如何处理工作中的突发危机事件?
接下来,你最想要2026广西医科大学MPA复试的完整资料来了(全科目,包含真题)!!!广西医科大学MPA复试急救资料PDF汇总目录,考来考去就这些东西!
老师总结:
第一点,从考情来看,广西医科大学MPA录取分数相对亲民,且一志愿保护力度大,适合目标明确、希望稳妥上岸的考生。但复试考察内容全面,涉及外语、政治、专业知识、综合素质等多个方面,需要系统性准备,不能抱有侥幸心理。
第二点,针对面试形式,个人口语对话要求考生具备良好的沟通表达能力和临场应变能力。建议考生提前进行模拟面试,熟悉面试流程和节奏,锻炼应答技巧。政治部分要关注时政热点,确保回答符合主流价值观;专业课要注重理论与实践结合,体现专业素养。
第三点,备考时间有限,要突出重点、高效复习。文末的真题是核心复习资料,涵盖了高频考点和常见问题,考生要熟练掌握并能灵活运用。同时,要注意平衡各版块的复习时间,避免偏科。祝各位考生都能充分准备,在复试中取得好成绩,顺利进入理想的院校深造!

© 温馨提示:本文由作者海豚MBA张老师创作,未经著作权人允许禁止转载。
