【大白话讲考情】2026年广西民族大学全日制MPA

复试面试真题已放在文末
复试面试真题已放在文末
【广西民族大学全日制MPA项目及院校简介】
广西民族大学全日制MPA项目依托学校的学科优势和区位特点,致力于培养具备现代公共管理理论、知识和技能,能够熟练运用公共管理方法解决公共事务和社会问题,适应广西及周边地区公共管理现代化、科学化、法治化要求的高素质复合型管理人才。项目课程设置兼顾理论深度与实践应用,涵盖公共管理学、政策科学、公共行政等核心领域,同时结合民族地区治理、区域公共事务管理等特色方向,为学生提供全方位的知识体系和能力训练。
学校拥有一支经验丰富的师资队伍,既有深厚学术造诣的教授学者,也有具备丰富实践经验的行业专家和政府实务部门骨干。全日制MPA项目注重实践教学,通过案例分析、社会调研、实习实训等多种形式,提升学生的实践能力和创新精神。毕业生广泛分布在党政机关、事业单位、社会组织等公共部门,为地方公共管理事业发展做出了重要贡献。
【大白话讲考情】广西民族大学全日制MPA
客观分析一波,广西民族大学全日制MPA复试整体淘汰率38%,属于中等淘汰水平,复试时间预计在 2026 年 3 月 22 日-3 月 23 日,查分后备考时间紧张,需要提前规划。复试形式为线下复试,包含笔试和面试,其中专业课既有笔试又有面试,政治为闭卷笔试,英语和综合面试为个人口语对话形式,需要针对性准备。
复习建议:专业课笔试要重点研读指定参考书目,扎实掌握公共管理学基础理论和专业知识;政治笔试需提前背诵核心考点,闭卷考试要求知识点记忆牢固;英语和综合面试要多进行模拟练习,熟悉对话节奏和答题思路。真题是重要的复习资料,文末整理了各板块高频真题,下载后要认真背诵练习,聚焦重点、高效备考,才能提高复试通过率!
2026查分/复试时间/复试形式预测
广西民族大学全日制MPA复试拟录取整体情况/淘汰率评估
复试各个分数段拟录取情况分析
广西民族大学全日制MPA复试内容分析/成绩计算/资审材料
一、 整体复试情况概览
二、 各个学科的复试考察细节
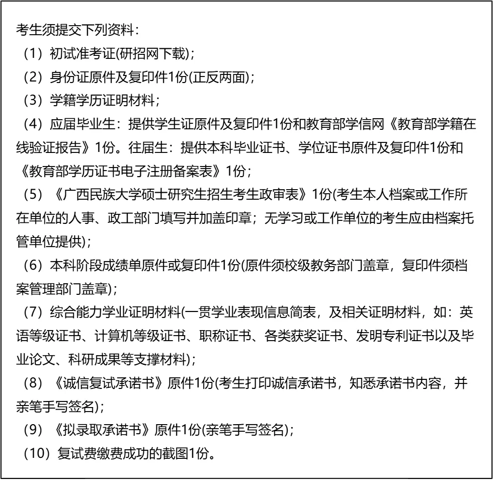
三、 复试资格审查需要准备的材料
复试面试真题分享
一、 英语口语问答
- 1. Can you do a quick self-introduction?
- 2. Why did you choose our university?
- 3. How will this degree help your career?
- 4. Do you think you can balance work and study?
- 5. What is your biggest motivation?
- 6. Tell me about your current job.
- 7. How do you handle pressure?
二、 政治理论问答
- 1. 你怎么理解“中国式现代化”?
- 2. 什么是“新质生产力”?简单谈谈你的看法。
- 3. 谈谈你对“共同富裕”的理解,是搞平均主义吗?
- 4. “四个自信”指哪四个?你觉得哪个最根本?
- 5. 怎么理解“绿水青山就是金山银山”?
- 6. 中国共产党的“初心”和“使命”是什么?
- 7. 如何理解“江山就是人民,人民就是江山”?
三、 专业知识问答
- 1. 公共管理和企业管理,最大的区别是什么?
- 2. 什么是“公共利益”?谁来代表公共利益?
- 3. 什么是“市场失灵”?举个身边的例子。
- 4. 你觉得“官僚制”现在过时了吗?
- 5. 什么是公共产品?空气算不算?
- 6. 你怎么理解“服务型政府”?
- 7. 谈谈你对“治理能力现代化”的理解。
四、 综合素质面试问答
- 1. 除了学历,你觉得MPA还能给你带来什么?
- 2. 你本科专业和公共管理没关系,为什么跨考?
- 3. 你觉得你性格上最大的优点和缺点是什么?
- 4. 你工作中最大的成就是什么?具体谈谈。
- 5. 如果这次复试被刷了,你会怎么办?
- 6. 如果工作、家庭和学习冲突了,你放弃哪一个?
- 7. 领导安排的任务明显不合理,你做不做?
接下来,你最想要2026广西民族大学全日制MPA复试的完整资料来了(全科目,包含真题)!!!广西民族大学全日制MPA复试急救资料PDF汇总目录,考来考去就这些东西!
老师总结:
第一点,从分数段录取率来看,200分以上基本稳录,180-200分录取率较高,而160分以下录取率大幅下降,不同分数段的考生要制定不同的备考策略。高分考生要保持优势,重点提升综合面试表现;中等分数考生要全面发力,确保笔试和面试都不拖后腿;低分考生要找准突破口,在专业课或综合面试中突出亮点,实现逆袭。
第二点,资格审查材料准备要细致全面,政审表、成绩单等需要盖章的材料要提前办理,各类证书和成果材料要整理有序,这不仅是资格审查的要求,也是综合面试中展示自身能力的重要依据。复试时间预计在3月下旬,备考时间紧张,要合理分配时间,兼顾笔试和面试的准备。
第三点,复试备考要注重针对性和实效性,专业课严格依据参考书目复习,英语加强口语对话训练,政治背诵核心考点,综合面试梳理个人经历和专业认知。文末的真题汇总了各板块高频考题,要反复练习,总结答题思路。同时,要保持良好的心态,自信应对复试,展现出作为公共管理人才的综合素质和潜力。相信只要认真备考,就能成功录取!
备考初期,我制定了详细的复习计划,每天分配固定的时间复习专业课、政治、英语。专业课参考书目我看了两遍,第一遍熟悉内容,第二遍重点背诵核心知识点,还做了很多练习题巩固。政治我主要背诵核心理论和时政热点,整理了答题模板。英语口语我准备了20多个常见话题,每天对着手机录音练习,纠正发音和表达。
综合面试是关键,我提前了解了面试流程和常见问题,梳理了自己的学习、工作经历,准备了相关的证明材料。考前我找了几个同样备考MPA的同学一起模拟面试,互相提问、点评,提升答题技巧和应变能力。复试时,我遇到了几道专业课真题中的题目,因为提前背诵过,回答得很流畅。综合面试时,我从容应对面试官的提问,充分展示了自己的优势和对公共管理专业的理解。
最后成功上岸,真的很感谢自己的坚持和努力。建议各位考生一定要制定合理的复习计划,重视每一个复试环节,多进行模拟练习,相信只要全力以赴,就一定能实现自己的目标!

© 温馨提示:本文由作者海豚MBA张老师创作,未经著作权人允许禁止转载。
