【大白话讲考情】2026年广西大学全日制MPA

复试面试真题已放在文末
复试面试真题已放在文末
【广西大学MPA项目及院校简介】
广西大学MPA(公共管理硕士)项目依托学校深厚的人文社科底蕴和公共管理学科优势,致力于培养具备现代公共管理理论、知识和技能,能够适应新时代公共管理和公共服务需求的高层次、应用型、复合型公共管理专门人才。项目课程体系紧密结合国家治理体系和治理能力现代化要求,注重理论与实践结合,开设了公共政策分析、行政管理、公共经济学、社会治理等核心课程,同时融入区域发展特色相关内容,培养学生解决实际公共管理问题的能力。
广西大学MPA项目拥有一支结构合理、经验丰富的师资队伍,教师多具有深厚的学术造诣和丰富的实践经验,部分教师还担任政府部门顾问等职务,能够为学生提供前沿的学术指导和实践建议。此外,项目注重产学研合作,与地方政府部门、事业单位等建立了广泛的合作关系,为学生提供了良好的实习实践平台和就业渠道,毕业生多在各级政府部门、事业单位、社会组织等从事公共管理相关工作,获得了社会各界的广泛认可。
【大白话讲考情】广西大学全日制MPA
客观分析一波,广西大学全日制MPA复试整体淘汰率12%,属于中等淘汰水平,复试时间预计在 2026 年 3 月 16 日左右,查分后备考时间有限,大家需要提前规划复习,避免临时抱佛脚。整体上复试以笔试+面试为主,其中面试形式为个面,需重点准备专业知识和综合素养相关内容。
复习建议:真题是复习的核心,公共管理专业知识点较为系统,需结合真题梳理核心考点,比如公共利益、市场失灵、服务型政府等高频考点要重点掌握。我把真题及涵盖广西大学MPA复试英语口语、政治、专业综合面试的所有资料都放在文末了,大家下载后要针对性背诵,重点攻克高频考点,同时注重政治理论的理解和记忆,因为政治成绩计入复试总成绩,不能掉以轻心。总之,复习要突出重点,高效利用时间,文末真题务必认真研读,资料要熟练掌握,提升复试通过率!
2026查分/复试时间/复试形式预测
广西大学全日制MPA复试拟录取整体情况/淘汰率评估
复试各个分数段拟录取情况分析
广西大学全日制MPA复试内容分析/成绩计算/资审材料
一、 整体复试情况概览
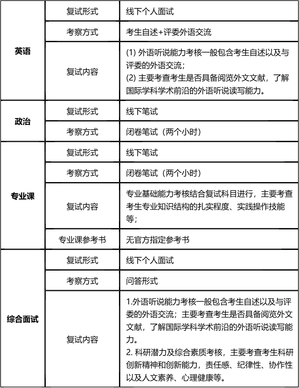
二、 各个学科的复试考察细节
三、 复试资格审查需要准备的材料
四、 同等学力加试科目
复试面试真题分享
一、 英语口语问答
- 1. Can you do a quick self-introduction?
- 2. Why did you choose our university?
- 3. How will this degree help your career?
- 4. What do you expect to learn here?
- 5. Do you think you can balance work and study?
- 6. Tell me about your current job.
- 7. How do you handle pressure?
二、 政治理论问答
- 1. 你怎么理解“中国式现代化”?
- 2. 什么是“新质生产力”?简单谈谈你的看法。
- 3. 谈谈你对“共同富裕”的理解,是搞平均主义吗?
- 4. 怎么理解“绿水青山就是金山银山”?
- 5. “以人民为中心”在你的工作中怎么体现?
- 6. 中国共产党的“初心”和“使命”是什么?
- 7. 如何理解“江山就是人民,人民就是江山”?
三、 专业知识问答
- 1. 公共管理和企业管理,最大的区别是什么?
- 2. 什么是“公共利益”?谁来代表公共利益?
- 3. 既然市场会失灵,那为什么政府也会“失灵”?
- 4. 你觉得“官僚制”现在过时了吗?
- 5. 什么叫“搭便车”现象?怎么解决?
- 6. 你怎么理解“服务型政府”?
- 7. 什么是“数字政府”?它能解决所有问题吗?
四、 综合素质面试问答
- 1. 除了学历,你觉得MPA还能给你带来什么?
- 2. 你本科专业和公共管理没关系,为什么跨考?
- 3. 你觉得你性格上最大的优点和缺点是什么?
- 4. 你工作中最大的成就是什么?具体谈谈。
- 5. 如果这次复试被刷了,你会怎么办?
- 6. 领导安排的任务明显不合理,你做不做?
- 7. 如果你和同事闹矛盾了,工作推不动,你先怎么办?
接下来,你最想要2026广西大学全日制MPA复试的完整资料来了(全科目,包含真题)!!!广西大学全日制MPA复试急救资料PDF汇总目录,考来考去就这些东西!
老师总结:
面对广西大学MPA复试,要保持积极心态,科学备考。淘汰率12%说明大部分进入复试的考生都有机会上岸,关键在于复试表现。政治笔试占20分,需重点投入时间复习,尤其是时政热点相关内容,要准确理解和记忆;专业课需注重知识的扎实性和应用能力,多思考理论在实际公共管理中的应用。
英语面试要注重口语表达的流畅性和准确性,提前准备常见问题的应答思路,避免临场紧张。综合面试是展现自身综合素质的重要环节,要注重沟通表达、逻辑思维和应变能力的提升,回答问题时要条理清晰,重点突出。同时,要提前了解学校MPA项目的特色和优势,在回答相关问题时能结合学校情况,展现报考诚意。
最后,备考过程中要善于利用资源,文末的复试资料包含了真题、考点梳理等重要内容,能帮助大家节省复习时间,提高备考效率。要合理安排作息,保持良好的精神状态,以饱满的热情迎接复试。祝各位考生都能发挥出最佳水平,成功录取到广西大学全日制MPA项目!

© 温馨提示:本文由作者海豚MBA张老师创作,未经著作权人允许禁止转载。
