【大白话讲考情】2026年中山大学非全日制MPA

复试面试真题已放在文末
复试面试真题已放在文末
【中山大学MPA项目及院校简介】
项目课程体系紧密结合国家治理体系和治理能力现代化需求,涵盖公共政策分析、行政管理、公共经济学、社会保障、城市治理等核心领域,注重理论与实践的深度融合。教学过程中,不仅邀请校内资深教授授课,还聘请了政府部门领导、资深公共管理实践者等担任兼职导师,为学生提供丰富的实践指导和行业视野。
中山大学MPA项目拥有广泛的校友网络,毕业生遍布各级政府部门、事业单位、社会组织等公共部门及相关领域,在公共管理实践中发挥着重要作用。选择中山大学MPA,将为学生搭建高质量的学习平台和职业发展桥梁,助力实现个人职业理想与社会价值的统一。
【大白话讲考情】中山大学非全日制MPA
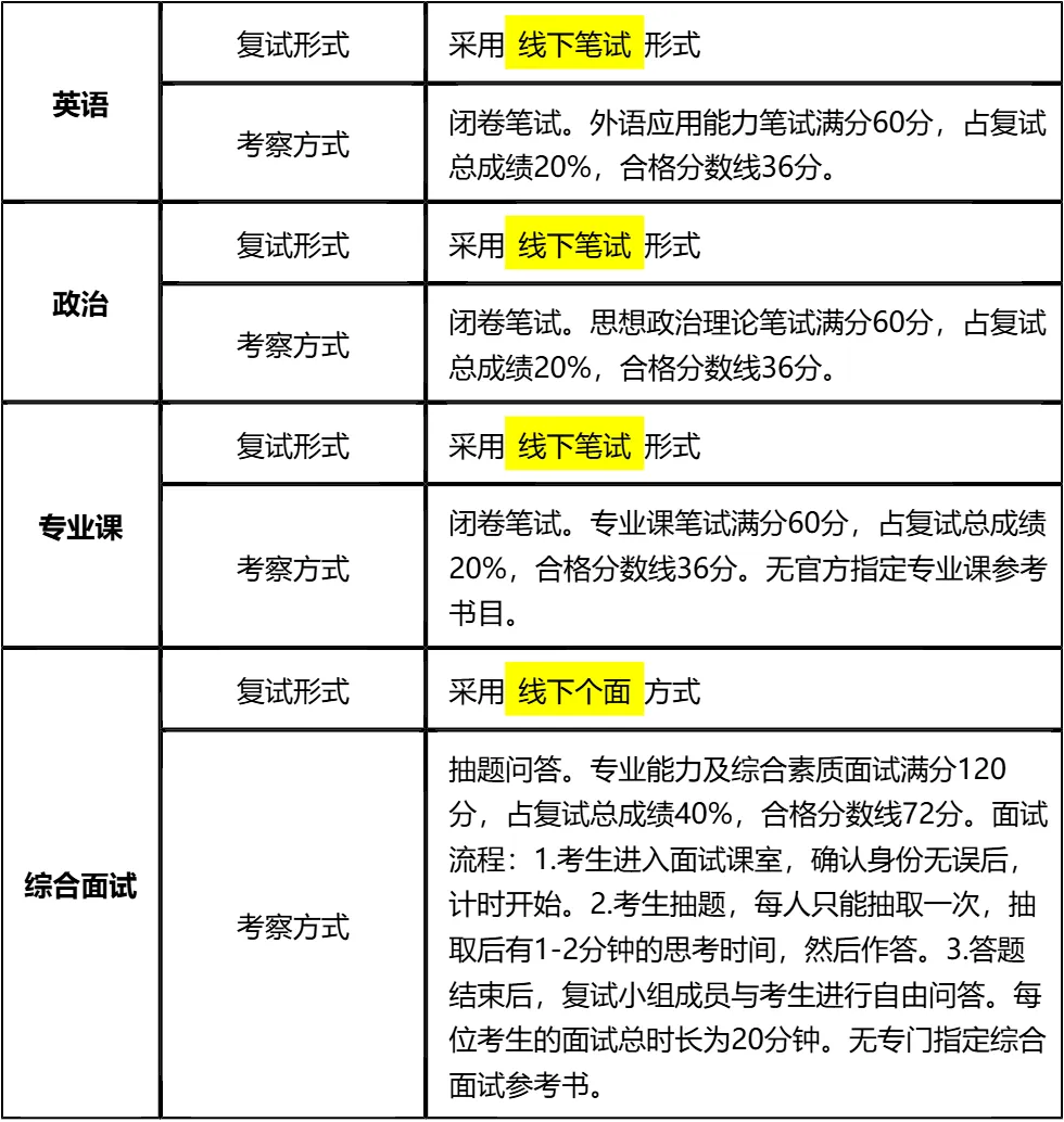
客观分析一波,中山大学非全日制MPA复试整体淘汰率17%,属于中等淘汰水平,复试时间预计在 2026 年 3 月 28 日-3 月 30 日,查分后准备时间有限,大家需要提前规划复习,避免临时抱佛脚。整体复试以笔试+面试为主,面试形式为线下个面,包含抽题问答和自由问答环节,需要提前熟悉流程和答题技巧。
复习建议:从分数段录取率来看,221分及以上稳录取概率极高,200分以下录取率仅66%,需重点冲刺。复试各版块都有明确合格线,政治、英语、专业课笔试均需达到36分,综合面试需达到72分,缺一不可。真题是核心复习资料,我把涵盖英语口语、政治、专业综合面试的所有真题都放在文末了,大家下载后针对性背诵,聚焦高频考点,避免盲目复习,只要掌握核心内容,复试通关并不难!
2026查分/复试时间/复试形式预测
中山大学MPA复试拟录取整体情况/淘汰率评估
复试各个分数段拟录取情况分析
中山大学MPA复试内容分析/成绩计算/资审材料
一、 整体复试情况概览
二、 各个学科的复试考察细节
三、 复试资格审查需要准备的材料
复试面试真题分享
一、 英语口语问答
- 1. Can you do a quick self-introduction?
- 2. Why did you choose our university?
- 3. How will this degree help your career?
- 4. Do you think you can balance work and study?
- 5. What is your biggest motivation?
- 6. Tell me about your current job.
- 7. What is your biggest achievement at work?
二、 政治理论问答
- 1. 你怎么理解“中国式现代化”?
- 2. 什么是“新质生产力”?简单谈谈你的看法。
- 3. 谈谈你对“共同富裕”的理解,是搞平均主义吗?
- 4. “四个自信”指哪四个?你觉得哪个最根本?
- 5. 怎么理解“绿水青山就是金山银山”?
- 6. 中国共产党的“初心”和“使命”是什么?
- 7. 如何理解“江山就是人民,人民就是江山”?
三、 专业知识问答
- 1. 公共管理和企业管理,最大的区别是什么?
- 2. 什么是“公共利益”?谁来代表公共利益?
- 3. 什么是“市场失灵”?举个身边的例子。
- 4. 你觉得“官僚制”现在过时了吗?
- 5. 什么是公共产品?空气算不算?
- 6. 简单说说你对“新公共管理”运动的理解。
- 7. 你怎么理解“服务型政府”?
四、 综合素质面试问答
- 1. 除了学历,你觉得MPA还能给你带来什么?
- 2. 你为什么要考MPA,而不是MBA?
- 3. 你本科专业和公共管理没关系,为什么跨考?
- 4. 你性格上最大的优点和缺点是什么?
- 5. 你工作中最大的成就是什么?具体谈谈。
- 6. 如果这次复试被刷了,你会怎么办?
- 7. 如果工作、家庭和学习冲突了,你放弃哪一个?
接下来,你最想要2026中山大学非全日制MPA复试的完整资料来了(全科目,包含真题)!!!中山大学MPA复试急救资料PDF汇总目录,考来考去就这些东西!
老师总结:
中山大学MPA复试的特点是考察全面、要求明确,合格线和分数段录取率都给了考生清晰的备考方向。复习时要先明确各板块的考察重点,政治抓指定资料,英语练应用能力,专业课攻核心知识点,综合面试练表达和应变。任何一门都不能忽视,否则可能因单科不合格而遗憾淘汰。
对于分数在180-200分的考生,复试是逆袭的关键,要在面试中充分展现自己的优势,比如工作经验、实践能力等,弥补初试分数的不足。分数在220分以上的考生也要保持认真的态度,避免因大意导致失误。
资料的重要性不言而喻,文末的真题涵盖了复试所有板块,是备考的核心资源。大家下载后要制定详细的背诵计划,结合模拟练习巩固提升,同时提前整理好资格审查材料,做到万无一失。祝愿大家都能在复试中取得好成绩,成功上岸心仪的院校!
我拿到这份复试资料后,重点放在了综合面试真题上。我把每一道真题都当成考试题目,给自己计时1-2分钟思考,然后口头作答,还把答题过程录下来,反复听自己的回答,梳理逻辑,优化表达。同时,我也没有忽视笔试,政治按照指定资料背诵,英语和专业课结合真题复习。
复试时,综合面试抽题抽到了“公共管理和企业管理的区别”,我之前练习过类似的题目,很快就组织好了语言,回答得很流畅。自由问答环节老师问了我的工作内容和对行业的看法,我也结合自己的经历如实回答。最后顺利录取,真的要感谢这份资料,让我在面试中从容应对,也让我感受到了有针对性备考的重要性。

© 温馨提示:本文由作者海豚MBA张老师创作,未经著作权人允许禁止转载。
