【大白话讲考情】2026年广东医科大学非全日制MPA

复试面试真题已放在文末
复试面试真题已放在文末
【广东医科大学MPA项目及院校简介】
广东医科大学公共管理硕士(MPA)非全日制项目,依托学校在医学、公共卫生领域的独特优势,聚焦健康管理、基层公共服务、公共卫生治理等特色方向,致力于培养具备扎实公共管理理论基础、较强实践能力和人文素养,能够适应新时代公共管理事业发展需求的复合型、应用型高级管理人才。
项目课程体系紧密结合公共管理实践热点,注重理论与实践的深度融合,通过案例教学、实地调研、专题研讨等多种教学形式,提升学生解决实际问题的能力。同时,学校拥有一支结构合理、经验丰富的师资队伍,既有深厚学术造诣的教授,也有具备丰富实践经验的行业专家,为学生提供全方位的指导。选择广东医科大学MPA,将为你在公共管理领域的职业发展奠定坚实基础。
【大白话讲考情】广东医科大学非全日制MPA
客观分析一波,广东医科大学非全日制MPA复试整体淘汰率0%,一志愿复试人数与录取人数完全一致,只要进入复试且无重大失误基本都能录取。复试时间预计在2026年3月26日左右,查分后准备时间有限,建议提前筹备。整体复试以笔试+面试为主,面试形式为线下个面,需提前熟悉个面流程和答题技巧。
复习建议:虽然淘汰率为0%,但仍需认真准备每一个环节,避免出现违规或考核不合格的情况。真题是复习核心,我把涵盖英语口语、政治、专业综合面试的所有资料都放在文末,下载后重点背诵,集中精力复习1-2周即可全面掌握!不用盲目准备过多资料,聚焦核心考点和真题,高效备考就能顺利通过!
2026查分/复试时间/复试形式预测
广东医科大学MPA复试拟录取整体情况/淘汰率评估
复试各个分数段拟录取情况分析
广东医科大学MPA复试内容分析/成绩计算/资审材料
一、 整体复试情况概览
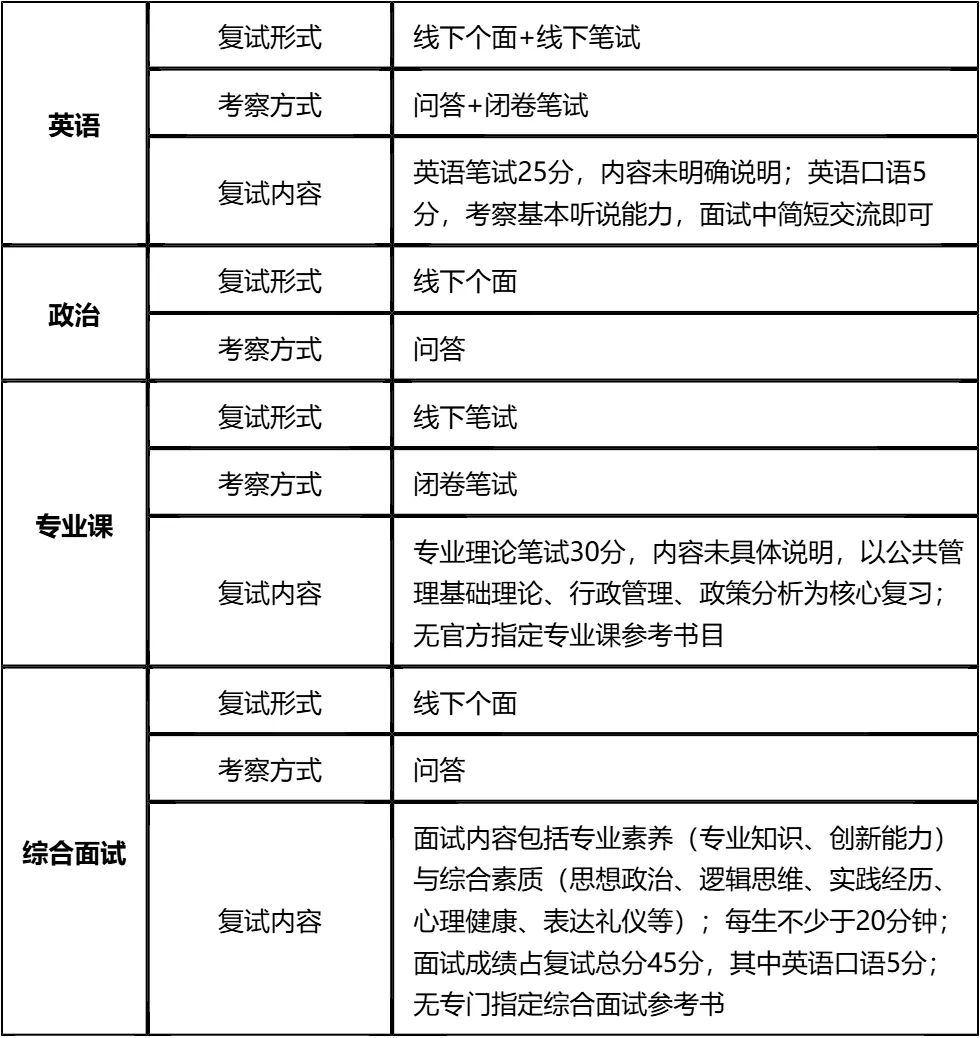
二、 各个学科的复试考察细节
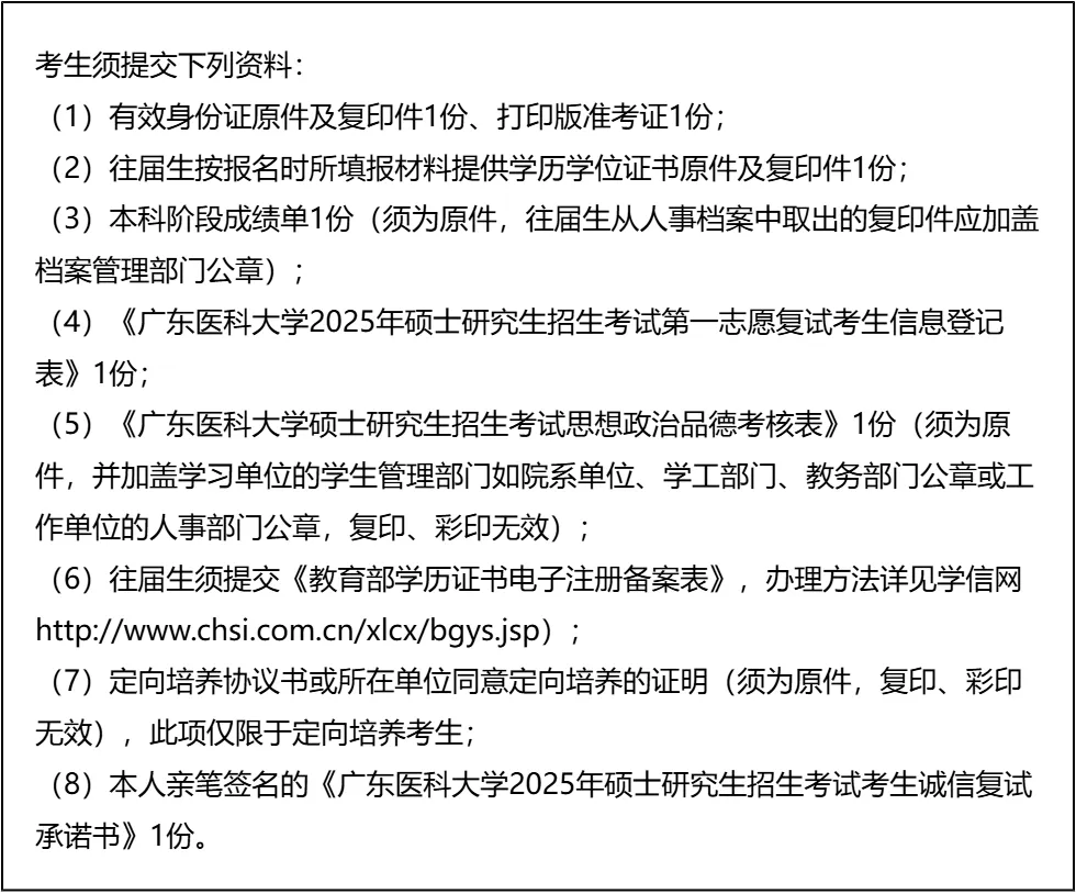
三、 复试资格审查需要准备的材料
四、 同等学力加试科目
复试面试真题分享
一、 英语口语问答
- 1. Can you do a quick self-introduction?
- 2. Why did you choose our university?
- 3. How will this degree help your career?
- 4. Can you balance work and study?
- 5. What is your biggest achievement at work?
- 6. How do you handle pressure?
- 7. What do you expect to learn here?
二、 政治理论问答
- 1. 你怎么理解“中国式现代化”?
- 2. 谈谈你对“共同富裕”的理解,是搞平均主义吗?
- 3. “四个自信”指哪四个?你觉得哪个最根本?
- 4. 怎么理解“绿水青山就是金山银山”?
- 5. 中国共产党的“初心”和“使命”是什么?
- 6. 为什么要坚持党的全面领导?
- 7. 如何理解“江山就是人民,人民就是江山”?
三、 专业知识问答
- 1. 公共管理和企业管理,最大的区别是什么?
- 2. 什么是“公共利益”?谁来代表公共利益?
- 3. 你觉得“官僚制”现在过时了吗?
- 4. 公平和效率,你觉得哪个更重要?
- 5. 你怎么理解“服务型政府”?
- 6. 谈谈你对“治理能力现代化”的理解。
- 7. 为什么现在这么强调“基层治理”?
四、 综合素质面试问答
- 1. 除了学历,你觉得MPA还能给你带来什么?
- 2. 你本科专业和公共管理没关系,为什么跨考?
- 3. 你性格上最大的优点和缺点是什么?
- 4. 如果工作、家庭和学习冲突了,你放弃哪一个?
- 5. 领导安排的任务明显不合理,你做不做?
- 6. 你如何处理工作中的突发危机事件?
- 7. 你认为好的领导者应该具备哪些素质?
接下来,你最想要2026广东医科大学非全日制MPA复试的完整资料来了(全科目,包含真题)!!!广东医科大学MPA复试急救资料PDF汇总目录,考来考去就这些东西!
老师总结:
复试备考,要充分利用广东医科大学MPA等额录取的优势,同时做好全面准备。首先,明确各项考核的重点,英语侧重基础能力,专业课侧重核心理论,综合面试侧重综合素养,针对性复习才能事半功倍。政治面试虽然不明确考核内容,但要树立正确的政治观,展现良好的思想政治素质。
对于同等学力考生,加试科目是重中之重,虽然不计入总成绩,但必须及格,要提前制定复习计划,梳理两门科目的知识点,确保加试顺利通过。材料准备要提前着手,尤其是需要从档案中调取的成绩单、需要盖章的考核表等,避免临时出现问题无法及时解决。
最后,心态调整也很重要,0%淘汰率意味着只要正常发挥就能录取,不用过度紧张。可以结合文末的真题资料进行模拟面试,熟悉面试流程和答题节奏,提升表达能力和应变能力。相信通过系统的准备,大家都能顺利通过复试,在广东医科大学实现自己的研究生梦想!

延伸阅读:
© 温馨提示:本文由作者海豚MBA张老师创作,未经著作权人允许禁止转载。
