「纯手工整理」2026青岛理工大学管理工程学院非全日制MEM复试(内容/真题资料/分数线/淘汰率/科目/拟录取分析公告/细则材料)

复试面试真题已放在文末
复试面试真题已放在文末
【青岛理工大学管理工程学院非全日制MEM项目及院校简介】
青岛理工大学非全日制MEM(工程管理硕士)项目依托学院的学科优势,面向工程建设、制造、信息技术等相关行业的在职人员,致力于培养具备良好的政治素质和职业道德,掌握系统的管理理论、现代管理方法,以及相关工程领域的专门知识,能独立担负工程管理工作,具有创新能力和国际视野的高层次、应用型工程管理人才。
项目课程设置紧密结合行业发展需求,注重理论与实践的深度融合,采用案例教学、项目研讨、企业参访等多种教学模式,帮助学员将所学知识快速转化为实际工作能力。同时,依托青岛理工大学的行业资源和校友网络,为学员提供广阔的交流平台和职业发展机遇,助力学员在职业生涯中实现更高层次的突破。
【大白话讲考情】青岛理工大学管理工程学院非全日制MEM
客观分析一波,青岛理工大学非全日制MEM复试整体淘汰率12%,属于中等偏友好水平,复试时间预计在 2026 年 3 月 22 日-3 月 23 日,查分后准备时间有限,需要提前规划备考。整体复试包含笔试+面试,其中笔试涉及专业课和思想政治理论,面试包含专业综合面试和外语听说能力测试,科目较多且各有侧重,需要全面准备。
复习建议:专业课笔试重点抓专业基础理论和综合知识,无官方指定参考书需多梳理核心考点;政治笔试闭卷考核,需提前背诵核心知识点;英语面试为口语对话,要加强日常交流表达练习;综合面试涵盖多个维度,需结合自身工作经验和专业知识提前准备应答思路。真题是重要复习资料,文末整理了各板块高频真题,下载后务必认真练习背诵,聚焦重点高效备考,避免盲目复习,其实只要按节奏准备,上岸概率很大!!!
2026查分/复试时间/复试形式预测
青岛理工大学非全日制MEM复试拟录取整体情况/淘汰率评估
复试各个分数段拟录取情况分析
青岛理工大学非全日制MEM复试内容分析/成绩计算/资审材料
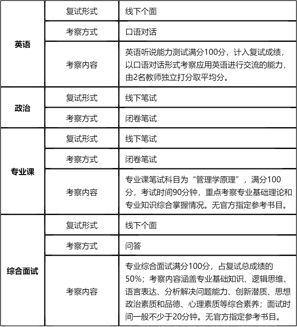
一、 整体复试情况概览
二、 各个学科的复试考察细节
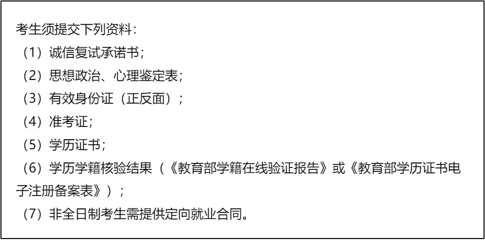
三、 复试资格审查需要准备的材料
四、 同等学力加试要求
复试面试真题分享
一、 英语口语问答
- 1. Can you do a quick self-introduction?
- 2. Why did you choose our university?
- 3. What is your career plan for the next 5 years?
- 4. Tell me about a difficult project you handled.
- 5. How do you handle stress and pressure?
- 6. What are your strengths and weaknesses?
- 7. Do you prefer working alone or in a team?
二、 政治理论问答
- 1. 谈谈你对“中国式现代化”的理解。
- 2. 什么是“新质生产力”?它“新”在哪里?
- 3. 你怎么看“碳达峰”和“碳中和”目标?
- 4. 如何理解“绿水青山就是金山银山”?
- 5. 什么是“四个自信”?
- 6. 结合MEM专业,谈谈工程伦理的重要性。
- 7. 谈谈你对“科教兴国”战略的看法。
三、 专业知识问答
- 1. 用一句话简单说说,你理解的工程管理是干嘛的?
- 2. 项目(Project)和运营(Operation),你能举个例子区分一下吗?
- 3. 大家都说“铁三角”(进度、成本、质量),如果这就让你选一个最重要的,你选谁?
- 4. 背一下项目管理的五大过程组?
- 5. 啥是“关键路径”?找它有啥用?
- 6. 什么是PDCA循环?最好结合你做过的事解释一下。
- 7. 你觉得项目经理(PM)最重要的能力是什么?技术还是沟通?
四、 综合素质面试问答
- 1. 为什么不去考MBA或EMBA,而是选择了MEM?
- 2. 你觉得什么是工程管理?用你自己的大白话理解。
- 3. 你的直属领导通常怎么评价你的工作风格?
- 4. 谈谈你目前所在行业未来5年的发展趋势。
- 5. 介绍一个你负责过或者参与过最棘手/最复杂的项目。
- 6. 当成本、质量和进度发生冲突时,你怎么排序?理由是什么?
- 7. 你未来的职业规划是怎样的?(比如毕业后3-5年)
接下来,你最想要2026青岛理工大学非全日制MEM复试的完整资料来了(全科目,包含真题)!!!青岛理工大学非全日制MEM复试急救资料PDF汇总目录,考来考去就这些东西!
老师总结:
面对青岛理工大学非全日制MEM复试,要保持清晰的备考思路。首先,明确各复试环节的权重和考察重点,合理分配备考时间。综合面试占比最高,要投入更多的精力准备;专业课和政治笔试是基础,必须扎实掌握知识点;英语面试虽然占比相对较低,但也不能忽视,避免因英语成绩影响整体复试结果。
其次,备考过程中要注重理论与实践的结合。专业课复习要结合工程管理的实际工作场景,加深对知识点的理解;综合面试回答问题时,要结合自身的工作经验和案例,让回答更具说服力。同时,要关注行业动态和时政热点,拓宽知识面,提升综合素养。
最后,要调整好心态,以积极自信的状态迎接复试。复试不仅是知识的考察,也是心态和综合素质的较量。提前进行模拟面试,熟悉面试流程,缓解紧张情绪。充分利用文末的真题资料,进行针对性练习,总结答题技巧和经验。相信只要认真备考,全力以赴,大家都能成功上岸青岛理工大学非全日制MEM,实现自己的研究生梦想!
刚开始备考时,真的毫无头绪,专业课不知道复习什么,加试的工程经济学和管理信息系统也很久没接触过了。后来通过学长推荐,拿到了一份完整的复试资料,里面不仅有专业课、政治、英语和综合面试的备考内容,还有加试科目的核心知识点和真题。我制定了详细的备考计划,每天晚上和周末都用来复习,先攻克加试科目,确保达到合格线,然后重点复习专业课和政治笔试,同时练习英语口语和准备综合面试。
备考过程中,我遇到的最大困难是综合面试,不知道该如何展现自己的优势。我对着资料里的综合面试真题,逐一准备应答思路,结合自己参与过的工程项目案例,突出自己的专业能力和管理经验。还找了朋友帮忙模拟面试,指出我的不足,不断改进。
正式复试时,资格审查材料准备得很齐全,没有出现问题。加试科目考得不难,都是资料里涵盖的知识点,顺利通过。专业课笔试和政治笔试也发挥正常,英语面试是口语对话,老师问的问题比较基础,我都能应对。综合面试时,老师问了我项目管理中进度、成本、质量的平衡问题,还有我的职业规划,我按照提前准备的思路进行了回答,得到了老师的认可。
最终成功被录取,非常感谢这份复试资料给我的帮助,也感谢自己的坚持和努力。建议同等学力的考生,一定要重视加试科目,提前复习,确保合格;所有考生都要全面备考复试的各个环节,充分准备资格审查材料,多进行模拟练习,保持自信,才能顺利通过复试。

© 温馨提示:本文由作者海豚MBA张老师创作,未经著作权人允许禁止转载。
