「纯手工整理」2026安徽建筑大学非全日制MEM复试(内容/真题资料/分数线/淘汰率/科目/拟录取分析公告/细则材料)

复试面试真题已放在文末
复试面试真题已放在文末
【安徽建筑大学MEM项目及院校简介】
安徽建筑大学非全日制MEM(工程管理硕士)项目依托学校的学科优势,聚焦工程建设管理、工程项目策划与运营、绿色建筑与智能建造等方向,旨在培养具备扎实工程技术基础、系统管理知识和较强实践能力的复合型工程管理人才。项目课程设置紧密结合行业实际需求,注重理论与实践的深度融合,邀请行业专家和企业高管参与教学,为学员提供丰富的行业资源和实践平台。
非全日制MEM项目采用灵活的教学模式,适合在职工程技术人员、管理人员深造提升,帮助学员在不影响工作的前提下,系统提升管理能力和专业素养,实现职业发展的转型升级。
【大白话讲考情】安徽建筑大学非全日制MEM
客观分析一波,安徽建筑大学非全日制MEM复试淘汰率25%,不算低,复试时间预计在 2026 年 3 月 29 日前后,查分后准备时间紧张,整体复试以笔试+面试为主,面试形式均为个面,需重点准备专业笔试和各板块问答。
复习建议:一定要把真题作为复习核心,专业课需吃透指定教材《工程经济学》(第5版),政治科目得分不能低于60%需重点背诵。我把真题及涵盖英语、政治、专业、综合面试的全套资料放在文末,下载后认真背诵,聚焦高频考点高效备考,避免盲目复习,文末真题和资料务必重视,扎实准备就能提高通过率!!!
2026查分/复试时间/复试形式预测
安徽建筑大学非全日制MEM复试拟录取整体情况/淘汰率评估
复试各个分数段拟录取情况分析
安徽建筑大学非全日制MEM复试内容分析/成绩计算/资审材料
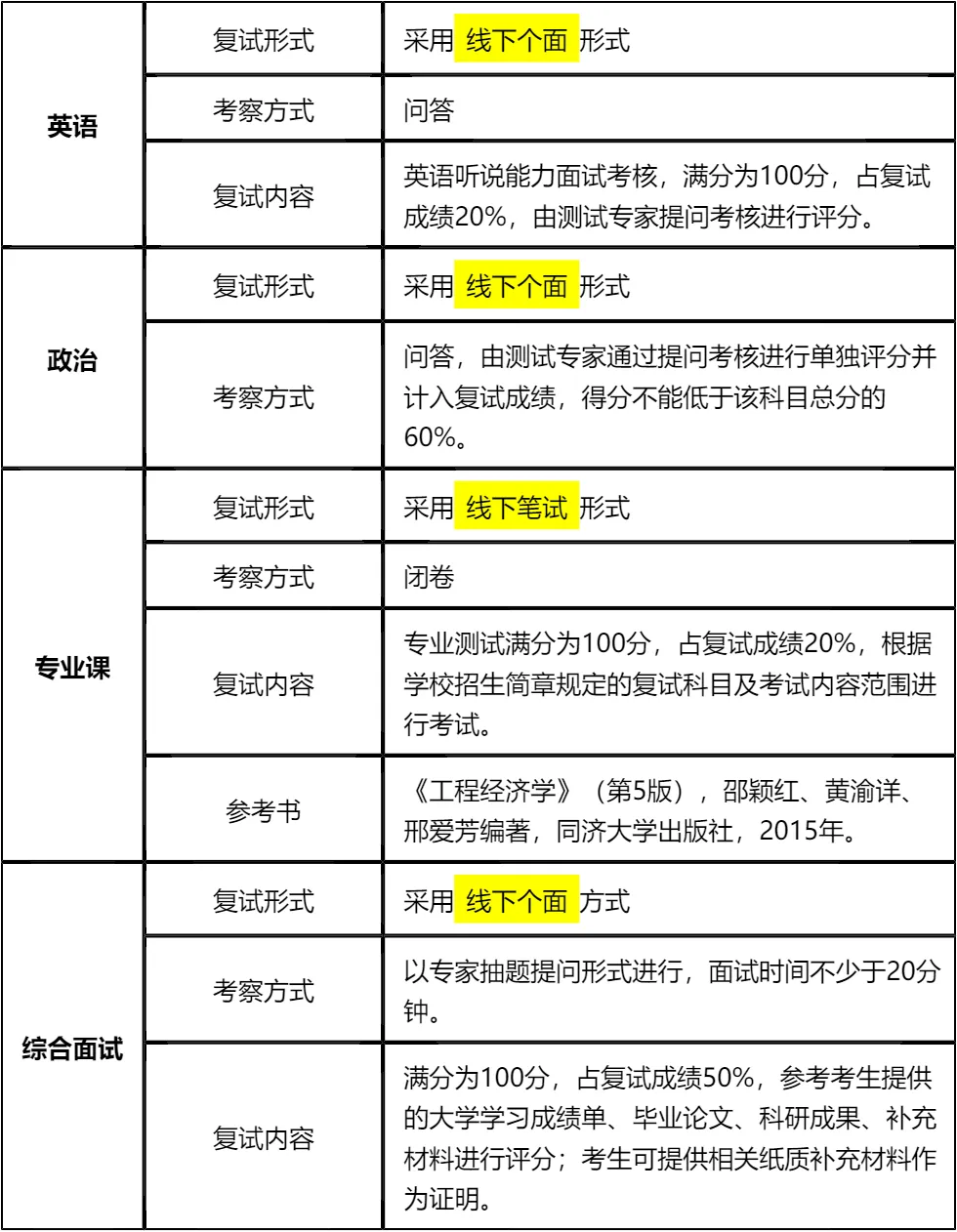
一、 整体复试情况概览
二、 各个学科的复试考察细节
三、 复试资格审查需要准备的材料
四、 同等学力加试科目
复试面试真题分享
一、 英语口语问答
- 1. Can you do a quick self-introduction?
- 2. Why did you choose our university?
- 3. What is your career plan for the next 5 years?
- 4. Tell me about a difficult project you handled.
- 5. How do you handle stress and pressure?
- 6. What are your strengths and weaknesses?
- 7. Do you prefer working alone or in a team?
二、 政治理论问答
- 1. 谈谈你对“中国式现代化”的理解。
- 2. 什么是“新质生产力”?它“新”在哪里?
- 3. 你怎么看“碳达峰”和“碳中和”目标?
- 4. 结合你的工作,谈谈什么是“工匠精神”。
- 5. 如何理解“绿水青山就是金山银山”?
- 6. 什么是“四个自信”?
- 7. 谈谈你对“共同富裕”的认识。
三、 专业知识问答
- 1. 用一句话简单说说,你理解的工程管理是干嘛的?
- 2. 项目(Project)和运营(Operation),你能举个例子区分一下吗?
- 3. 进度、成本、质量这三个要是冲突了,你平时怎么权衡?
- 4. 啥是“关键路径”?找它有啥用?
- 5. 什么是PDCA循环?最好结合你做过的事解释一下。
- 6. 你觉得项目经理(PM)最重要的能力是什么?技术还是沟通?
- 7. 风险是没法完全避免的,那你一般怎么应对风险?
四、 综合素质面试问答
- 1. 为什么不去考MBA或EMBA,而是选择了MEM?
- 2. 用三个词形容一下你自己的性格。
- 3. 你工作中最大的短板或者缺点是什么?
- 4. 介绍一个你负责过或者参与过最棘手/最复杂的项目。
- 5. 项目中遇到过最大的突发状况是什么?怎么解决的?
- 6. 当成本、质量和进度发生冲突时,你怎么排序?理由是什么?
- 7. 你认为一名优秀的项目经理最核心的能力是什么?
接下来,你最想要2026安徽建筑大学非全日制MEM复试的完整资料来了(全科目,包含真题)!!!安徽建筑大学非全日制MEM复试急救资料PDF汇总目录,考来考去就这些东西!
老师总结:
面对25%的淘汰率,复试备考不能掉以轻心。要根据复试成绩占比合理分配时间,综合面试占50%需重点投入,专业课和政治各占一定比例,也需扎实准备。建议制定详细备考计划,每天分配固定时间复习不同科目,确保全面覆盖无遗漏。
面试环节需注重细节,提前模拟抽题问答场景,提升答题的流畅度和逻辑性,同时准备好个人补充材料,突出自身优势和与专业的匹配度。英语面试要注重口语表达的自然流畅,无需追求完美,但要确保考官能清晰理解;专业课笔试需以教材为核心,结合真题巩固知识点;政治需背诵核心观点,确保答题规范准确。
最后,备考资料的选择至关重要,文末的复试急救资料已浓缩全科目高频考点和真题,能帮助大家少走弯路,高效备考。只要坚持按计划复习,注重模拟练习和临场应变能力提升,就能在复试中脱颖而出,成功录取。祝大家复试顺利,圆梦安徽建筑大学!

延伸阅读:
© 温馨提示:本文由作者海豚MBA张老师创作,未经著作权人允许禁止转载。
