【大白话讲考情】陕西师范大学2026年MBA非全日制

复试面试真题已放在文末
复试面试真题已放在文末
【陕西师范大学MBA项目简介】
【大白话讲考情】陕西师范大学MBA非全日制
客观分析一波,陕西师范大学MBA非全日制复试整体淘汰率7%(较低),复试时间预计在 2026 年 3 月 29 日,查分时间(2026年2月24日)和复试时间间隔约33天,时间相对充裕但仍需提前规划。复试形式为笔试+面试,包含政治、专业笔试、综合面试、外语四个板块,其中政治和专业笔试为闭卷形式,需要系统复习相关知识点。
复习建议:重点关注各分数段录取率,183分以上稳录概率极高,150-180分区间需重视复试表现。由于无官方指定专业课参考书,真题和核心考点是复习关键,文末整理了涵盖英语、政治、专业课、综合面试的完整真题资料,建议集中10-15天重点背诵,同时加强闭卷笔试的答题训练,确保各板块均衡得分,避免偏科导致复试失利!
2026查分/复试时间/复试形式预测
陕西师范大学MBA复试拟录取整体情况/淘汰率评估
复试各个分数段拟录取情况分析
陕西师范大学MBA复试内容分析/成绩计算/资审材料
一、 整体复试情况概览
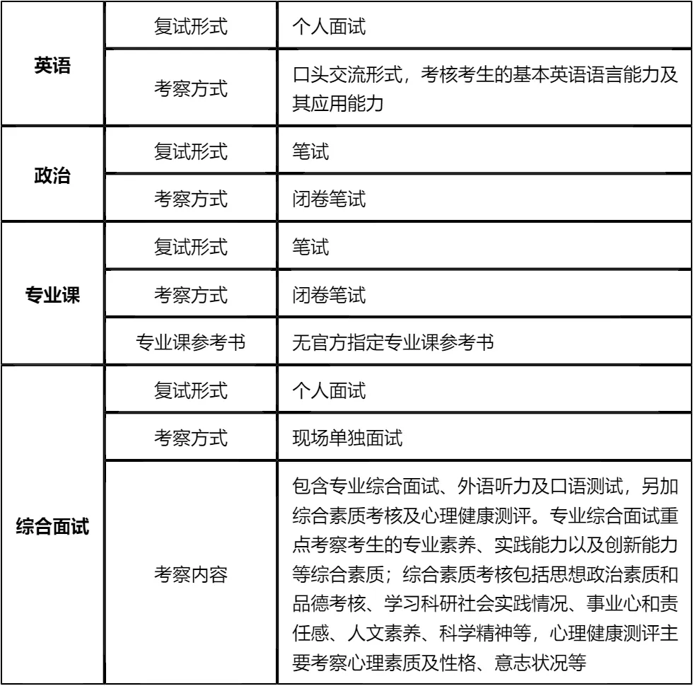
二、 各个学科的复试考察细节
三、 复试资格审查需要准备的材料
四、 同等学力加试科目
复试面试真题分享
一、 英语口语问答
- 1. Mind telling us a bit about yourself?
- 2. What’s your greatest weakness? How do you overcome it?
- 3. How will the MBA degree help your future career?
- 4. Can you describe a challenging project you led?
- 5. How do you balance work and study during the MBA?
- 6. What’s the most important decision you’ve made in your career?
- 7. How do you define leadership?
二、 政治理论问答
- 1. 新时代社会主要矛盾是什么?
- 2. 中国式现代化的基本特征有哪些?
- 3. 先富带后富与共同富裕的关系?
- 4. 如何理解“双循环”新发展格局?
- 5. 乡村振兴战略的总要求是什么?
- 6. 社会主义核心价值观是什么?
- 7. 什么是总体国家安全观?
三、 专业知识问答
- 1. 什么是SWOT分析?举个实际例子说明下
- 2. 波特五力模型里,五种竞争力量具体是哪些
- 3. 马斯洛需求层次理论,具体内容有哪些
- 4. 波士顿矩阵(BCG矩阵)的四个象限,分别叫什么
- 5. 企业战略的三个层次,简单阐述下
- 6. 价值链分析是什么?它能起到什么作用
- 7. 市场营销的4P理论,具体指什么
四、 综合素质面试问答
- 1. 考MBA的核心原因是什么?
- 2. 我们学校MBA最吸引你的点是什么?
- 3. 和其他申请者比,你的核心优势是什么?
- 4. 你所在行业近年有什么变化?
- 5. 工作中遇过最棘手的事是什么?怎么解决的?
- 6. 和同事意见不合时怎么处理?
- 7. 未来3-5年你行业发展方向是什么?
接下来,你最想要2026陕西师范大学MBA复试的完整资料来了(全科目,包含真题)!!!公众号后台回复“陕西师范大学MBA复试” 即可获取陕西师范大学MBA复试急救资料PDF汇总目录,考来考去就这些东西!
首先,陕西师范大学MBA复试淘汰率仅7%,整体难度适中,且保护一志愿考生,只要进入复试并认真准备,录取概率较高。但需重视两门闭卷笔试(政治、专业课),无官方参考书的情况下,需聚焦核心知识点和真题,避免盲目复习。
其次,面试环节采用个人单独面试形式,涵盖专业综合、外语、综合素质等多方面,需提前梳理个人职业经历、行业认知、职业规划等内容,同时加强英语口语交流训练,展现自身综合素养。
最后,资格审查材料需提前准备齐全,尤其是定向就业考生和同等学力考生,要按照要求准备相关证明和加试科目复习。复试准备时间约33天,建议制定详细复习计划,兼顾笔试和面试,重点背诵文末真题资料,确保复试各板块均衡发挥,顺利上岸!

© 温馨提示:本文由作者海豚MBA张老师创作,未经著作权人允许禁止转载。
