【大白话讲考情】2026年陕西理工大学全日制MBA

复试面试真题已放在文末
复试面试真题已放在文末
【陕西理工大学MBA项目简介】
【大白话讲考情】陕西理工大学全日制MBA
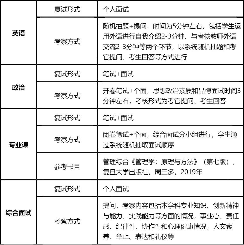
客观分析一波,陕西理工大学全日制MBA复试整体淘汰率0%(无淘汰),复试时间预计在 2026 年 3 月 26 日,查分时间(2026年2月24日)和复试时间间隔约30天,时间相对充裕但仍需提前筹备。复试形式为笔试+面试,涵盖政治、专业课、英语、综合面试多个板块,其中专业课有明确参考书目,需系统复习。
复习建议:核心复习重点是指定参考书目和复试真题,我已将涵盖英语口语、政治、专业知识、综合面试的高频真题整理在文末,大家下载后重点背诵,10天左右可完成核心考点背诵!复试虽无淘汰,但需达到各环节合格要求,尤其政治面试不合格直接不予录取,切勿掉以轻心。建议优先攻克专业课笔试和政治核心考点,再针对性准备面试问答,文末真题务必熟练掌握,资料下载后认真备考,上岸难度不大!!!
2026查分/复试时间/复试形式预测
陕西理工大学MBA复试拟录取整体情况/淘汰率评估
复试各个分数段拟录取情况分析
陕西理工大学MBA复试内容分析/成绩计算/资审材料
一、 整体复试情况概览
二、 各个学科的复试考察细节
三、 复试资格审查需要准备的材料
四、 同等学力加试科目
复试面试真题分享
一、 英语口语问答
- 1. Mind telling us a bit about yourself?
- 2. What’s your greatest weakness? How do you overcome it?
- 3. How will the MBA degree help your future career?
- 4. Can you describe a challenging project you led?
- 5. What motivates you to pursue an MBA at this stage?
- 6. How do you balance work and study during the MBA?
- 7. Can you introduce your current job responsibilities briefly?
二、 政治理论问答
- 1. 如何理解高质量发展内涵?
- 2. 中国式现代化的基本特征有哪些?
- 3. 新发展格局的核心是什么?
- 4. 乡村振兴战略的总要求是什么?
- 5. 社会主义核心价值观是什么?
- 6. 如何理解“绿水青山就是金山银山”?
- 7. 全面深化改革的总目标?
三、 专业知识问答
- 1. 什么是SWOT分析?举个实际例子说明下
- 2. 平衡计分卡(BSC)怎么理解?它包含哪四个维度
- 3. 企业战略的三个层次,简单阐述下
- 4. 市场营销的4P理论,具体指什么
- 5. 什么是产品生命周期?不同阶段该用什么营销策略
- 6. 公司治理的核心要点是什么
- 7. 人力资本怎么理解
四、 综合素质面试问答
- 1. 考MBA的核心原因是什么?
- 2. 读MBA能帮你解决哪些职业困惑?
- 3. 和其他申请者比,你的核心优势是什么?
- 4. 你所在行业近年有什么变化?
- 5. 工作中遇过最棘手的事是什么?怎么解决的?
- 6. 和同事意见不合时怎么处理?
- 7. 如何调动团队积极性?
接下来,你最想要2026陕西理工大学全日制MBA复试的完整资料来了(全科目,包含真题)!!!公众号后台回复“陕西理工大学MBA复试” 即可获取陕西理工大学MBA复试急救资料PDF汇总目录,考来考去就这些东西!
首先,陕西理工大学全日制MBA一志愿淘汰率为0%,是极具性价比的院校选择,但需重视各环节考核,尤其是政治面试不合格直接不予录取,需重点背诵相关政策理论和核心要点。
其次,复试成绩中专业课笔试占比最高(40%),必须严格按照指定参考书目《管理学:原理与方法》(第七版)系统复习,确保笔试取得高分;英语面试包含自我介绍和交流环节,需提前准备个性化模板并反复练习。
最后,复试准备时间约30天,建议分阶段复习:第一阶段(1-15天)攻克专业课和政治笔试核心考点;第二阶段(16-25天)背诵面试真题和英语模板;第三阶段(26-30天)模拟面试流程,提升表达和应变能力。文末真题和资料是核心复习资源,务必熟练掌握,祝各位考生顺利上岸!

© 温馨提示:本文由作者海豚MBA张老师创作,未经著作权人允许禁止转载。
