【大白话讲考情】2026年江苏科技大学MBA非全日制

复试面试真题已放在文末
复试面试真题已放在文末
【江苏科技大学MBA项目简介】
【大白话讲考情】江苏科技大学MBA非全日制
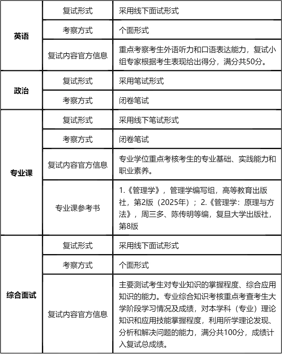
客观分析一波,江苏科技大学MBA非全日制复试整体淘汰率仅6%(极低),复试时间预计在 2026 年 3 月 25 日左右,查分时间(2026年2月24日)和复试时间间隔约30天,时间相对紧张,建议提前启动复试准备。复试形式为线下笔试+面试,其中面试包含英语、专业课、政治、综合四个板块,笔试涉及专业课和政治,需要兼顾理论背诵和实操答题。
复习建议:核心复习重点是真题和指定参考书,文末已整理涵盖复试所有板块的高频真题,同时明确了专业课和政治的参考书目,建议优先吃透参考书核心知识点,再结合真题强化记忆。10-12天可完成核心考点背诵,无需盲目拓展,聚焦重点即可。复试淘汰率低,只要认真准备,避免重大失误,上岸概率极高,文末真题和资料务必下载背诵!!!
2026查分/复试时间/复试形式预测
江苏科技大学MBA复试拟录取整体情况/淘汰率评估
复试各个分数段拟录取情况分析
江苏科技大学MBA复试内容分析/成绩计算/资审材料
一、 整体复试情况概览
二、 各个学科的复试考察细节
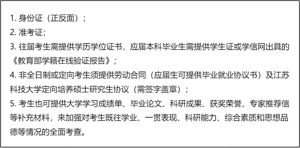
三、 复试资格审查需要准备的材料
四、 同等学力加试科目
复试面试真题分享
一、 英语口语问答
- 1. What’s your greatest weakness? How do you overcome it?
- 2. How will the MBA degree help your future career?
- 3. Can you describe a challenging project you led?
- 4. How do you handle conflicts with your colleagues?
- 5. What motivates you to pursue an MBA at this stage?
- 6. What’s the most important decision you’ve made in your career?
- 7. How do you define leadership?
二、 政治理论问答
- 1. 如何理解高质量发展内涵?
- 2. 中国式现代化的基本特征有哪些?
- 3. 共同富裕的重要意义是什么?
- 4. 新发展格局的核心是什么?
- 5. 乡村振兴战略的总要求是什么?
- 6. 社会主义核心价值观是什么?
- 7. 什么是总体国家安全观?
三、 专业知识问答
- 1. 管理的四大职能,简单说说
- 2. 波特五力模型里,五种竞争力量具体是哪些
- 3. 目标管理(MBO)的核心思路是什么
- 4. 双因素理论里的保健因素和激励因素,分别指什么
- 5. 什么是核心竞争力?企业怎么构建自己的核心竞争力
- 6. 市场营销的4P理论,具体指什么
- 7. 企业战略的三个层次,简单阐述下
四、 综合素质面试问答
- 1. 考MBA的核心原因是什么?
- 2. 我们学校MBA最吸引你的点是什么?
- 3. 和其他申请者比,你的核心优势是什么?
- 4. 未来3-5年职业有什么具体打算?
- 5. 你所在行业近年有什么变化?
- 6. 工作中遇过最棘手的事是什么?怎么解决的?
- 7. 如何平衡工作、学习和生活?
接下来,你最想要2026江苏科技大学MBA复试的完整资料来了(全科目,包含真题)!!!公众号后台回复“江苏科技大学MBA复试” 即可获取江苏科技大学MBA复试急救资料PDF汇总目录,考来考去就这些东西!
首先,江苏科技大学MBA复试淘汰率仅6%,且183分以上稳录,整体录取难度较低,对一志愿考生友好。但复试包含笔试和面试,需兼顾理论学习和面试技巧,不可掉以轻心。
其次,专业课占复试总分的42.9%,是重中之重,需严格按照指定参考书系统复习,重点掌握核心概念和实践应用;政治为闭卷笔试,需提前背诵高频考点;英语和综合面试为个面,需结合自身经历准备个性化答案,展现管理潜质和综合素养。
最后,复试准备时间约30天,建议制定合理的复习计划,专业课和政治同步推进,面试类内容提前打磨。资格审查材料需提前准备齐全,同等学力考生需额外复习加试科目。吃透文末真题和资料,保持良好心态,顺利上岸的概率极高!祝各位考生金榜题名!

延伸阅读:
© 温馨提示:本文由作者海豚MBA张老师创作,未经著作权人允许禁止转载。
