【大白话讲考情】2026年河海大学非全日制MBA

复试面试真题已放在文末
复试面试真题已放在文末
【河海大学MBA项目简介】
【大白话讲考情】河海大学非全日制MBA
客观分析一波,河海大学非全日制MBA复试整体淘汰率0%(极低),复试时间预计在 2026 年 3 月 21 日左右,查分时间(2026年2月24日)和复试时间只间隔了26天,所以大家需要提前准备复试,防止出分后时间紧张,整体上复试以笔试+面试为主,其中面试形式为个面,需要提前学习个面的面试技巧。
复习建议:一定要把真题作为复习的重点,我把真题及其他涵盖河海大学MBA复试英语口语,政治,专业综合面试的所有资料都放在文末了,大家下载后一定认真背诵,认真背9天就能全部背完!!总之,学习时间比较紧张,一定要挑重点高频核心,不能啥都想学会,到头来发现自己啥都不会,文末的真题一定要看,资料一定要下载背诵,其实没那么难!!!
2026查分/复试时间/复试形式预测
河海大学MBA复试拟录取整体情况/淘汰率评估
复试各个分数段拟录取情况分析
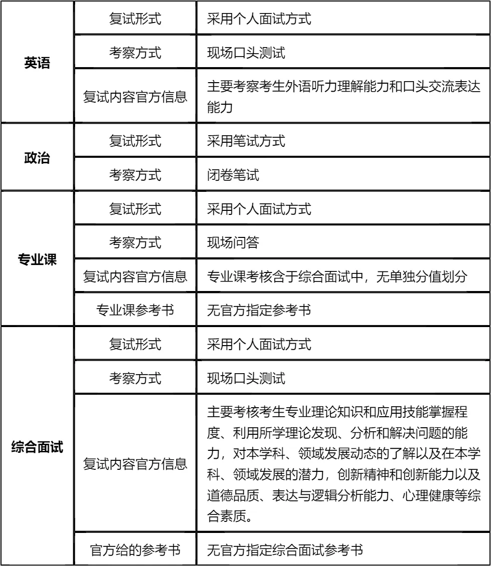
河海大学MBA复试内容分析/成绩计算/资审材料一、 整体复试情况概览
二、 各个学科的复试考察细节
三、 复试资格审查需要准备的材料
四、 同等学力加试科目
复试面试真题分享
一、 英语口语问答
- 1. Mind telling us a bit about yourself?
- 2. How will the MBA degree help your future career?
- 3. Can you describe a challenging project you led?
- 4. What motivates you to pursue an MBA at this stage?
- 5. How do you balance work and study during the MBA?
- 6. Can you talk about a failure you experienced and what you learned?
- 7. What do you think is the key to successful teamwork?
二、 政治理论问答
- 1. 新时代社会主要矛盾是什么?
- 2. 中国式现代化的基本特征有哪些?
- 3. 新发展格局的核心是什么?
- 4. 乡村振兴战略的总要求是什么?
- 5. 社会主义核心价值观是什么?
- 6. 如何理解“绿水青山就是金山银山”?
- 7. 什么是供给侧结构性改革?
三、 专业知识问答
- 1. 什么是SWOT分析?举个实际例子说明下
- 2. 波特五力模型里,五种竞争力量具体是哪些
- 3. 马斯洛需求层次理论,具体内容有哪些
- 4. 波士顿矩阵(BCG矩阵)的四个象限,分别叫什么
- 5. 企业战略的三个层次,简单阐述下
- 6. 市场营销的4P理论,具体指什么
- 7. 什么是核心竞争力?企业怎么构建自己的核心竞争力
四、 综合素质面试问答
- 1. 考MBA的核心原因是什么?
- 2. 和其他申请者比,你的核心优势是什么?
- 3. 未来3-5年职业有什么具体打算?
- 4. 你所在行业近年有什么变化?
- 5. 工作中遇过最棘手的事是什么?怎么解决的?
- 6. 和同事意见不合时怎么处理?
- 7. 考上MBA后怎么安排学习和工作时间?
接下来,你最想要2026河海大学MBA复试的完整资料来了(全科目,包含真题)!!!公众号后台回复“河海大学MBA复试” 即可获取河海大学MBA复试急救资料PDF汇总目录,考来考去就这些东西!
首先,河海大学非全日制MBA复试淘汰率为0%,是极度保护一志愿的院校,给考生提供了良好的录取保障,但这并不意味着可以放松准备,政治闭卷笔试是硬性要求,需提前扎实复习核心考点,避免因政治成绩不达标影响录取。
其次,面试环节包含英语、专业课和综合面试三个部分,均为个人面试形式。英语面试侧重听力和口语交流,需加强日常对话练习;专业课和综合面试无指定参考书,需结合管理基础知识和自身工作经验准备,注重逻辑思维和问题解决能力的展现,同时提前整理好资格审查所需材料,确保流程顺畅。
最后,复试准备时间仅26天,时间较为紧张,建议考生出分后立即启动复习,以真题为核心,重点背诵高频考点和问答,合理分配时间在各个复试环节上。只要认真准备,展现出自身的综合素质和潜力,就能顺利上岸河海大学MBA!

延伸阅读:
© 温馨提示:本文由作者海豚MBA张老师创作,未经著作权人允许禁止转载。
