【大白话讲考情】河海大学2026年全日制MBA

复试面试真题已放在文末
复试面试真题已放在文末
【河海大学MBA项目及院校简介】
河海大学MBA项目依托学校深厚的工科背景和管理学科优势,致力于培养具有全球视野、创新精神和社会责任感的复合型高级管理人才。项目注重理论与实践结合,课程设置涵盖工商管理核心领域,同时融入行业特色模块,为学生提供系统的管理知识体系和实战能力训练。
河海大学MBA教育拥有一支教学经验丰富、科研实力雄厚的师资队伍,同时聘请了众多企业高管和行业专家担任兼职教授,为学生搭建了优质的学习交流平台和广阔的职业发展网络。选择河海大学MBA,将助力学生在激烈的市场竞争中脱颖而出,实现职业发展的新跨越。
【大白话讲考情】河海大学全日制MBA
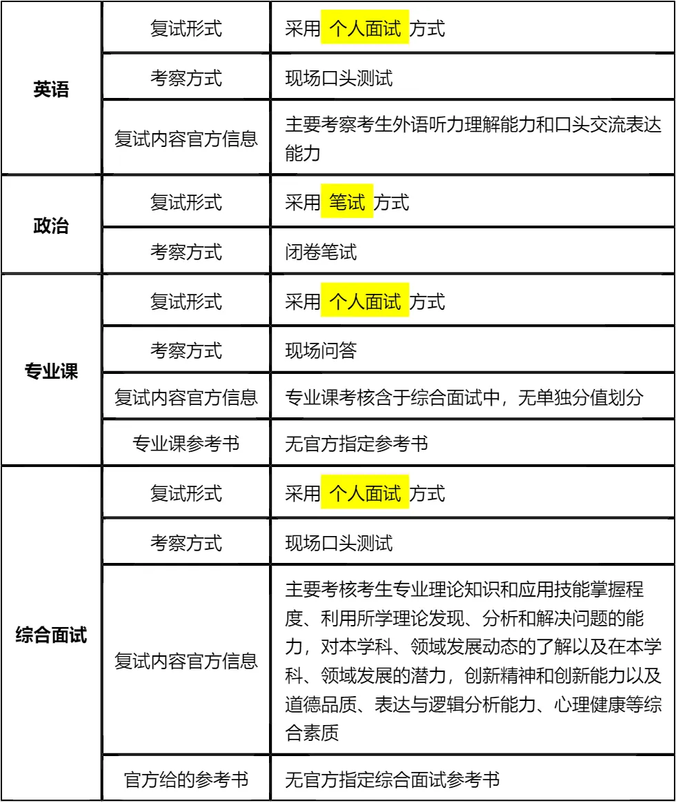
客观分析一波,河海大学全日制MBA复试整体淘汰率9%,属于中等偏友好的淘汰比例,复试时间预计在 2026 年 3 月 21 日,查分后备考时间有限,大家需要提前规划复习,避免临时抱佛脚。整体复试以笔试+面试为主,面试形式为个人面试,需重点打磨个人表达和专业应答技巧。
复习建议:从分数段录取率来看,200分以上录取率100%,180-200分录取率90%,160-180分录取率75%,150-160分录取率100%,稳录取建议分数为193分。复习核心要围绕真题和各板块考核重点,政治笔试需提前背诵核心考点,英语口语要加强日常练习,专业课和综合面试需结合行业经验和管理理论准备。文末整理了完整复试资料,认真背诵练习10-15天可全面覆盖考点,重点突破高频题型,避免盲目复习,提高备考效率!
2026查分/复试时间/复试形式预测
河海大学MBA复试拟录取整体情况/淘汰率评估
复试各个分数段拟录取情况分析
河海大学MBA复试内容分析/成绩计算/资审材料
一、 整体复试情况概览
二、 各个学科的复试考察细节
三、 复试资格审查需要准备的材料
四、 同等学力加试科目
复试面试真题分享
一、 英语口语问答
- 1. Can you do a quick self-introduction?
- 2. What’s your greatest weakness? How do you overcome it?
- 3. How will the MBA degree help your future career?
- 4. Can you describe a challenging project you led?
- 5. How do you balance work and study during the MBA?
- 6. What motivates you to pursue an MBA at this stage?
- 7. What do you expect to learn from the MBA curriculum?
二、 政治理论问答
- 1. 如何理解高质量发展内涵?
- 2. 新时代社会主要矛盾是什么?
- 3. 中国式现代化的基本特征有哪些?
- 4. 共同富裕的重要意义是什么?
- 5. 新发展格局的核心是什么?
- 6. 乡村振兴战略的总要求是什么?
- 7. 社会主义核心价值观是什么?
三、 专业知识问答
- 1. 管理的四大职能,简单说说
- 2. 什么是SWOT分析?举个实际例子说明下
- 3. 波特五力模型里,五种竞争力量具体是哪些
- 4. 目标管理(MBO)的核心思路是什么
- 5. 马斯洛需求层次理论,具体内容有哪些
- 6. 双因素理论里的保健因素和激励因素,分别指什么
- 7. 什么是核心竞争力?企业怎么构建自己的核心竞争力
四、 综合素质面试问答
- 1. 考MBA的核心原因是什么?
- 2. 读MBA能帮你解决哪些职业困惑?
- 3. 和其他申请者比,你的核心优势是什么?
- 4. 未来3-5年职业有什么具体打算?
- 5. 你所在行业近年有什么变化?
- 6. 工作中遇过最棘手的事是什么?怎么解决的?
- 7. 如何调动团队积极性?
接下来,你最想要2026河海大学全日制MBA复试的完整资料来了(全科目,包含真题)!!!河海大学MBA复试急救资料PDF汇总目录,考来考去就这些东西!
老师总结:
河海MBA复试整体友好,但细节决定成败。9%的淘汰率意味着大部分考生能成功录取,但需确保各环节无重大失误。政治笔试要重视,闭卷考试容不得侥幸,需扎实背诵核心知识点;英语面试要提前练习,避免因紧张导致表达不流畅;综合面试要充分准备个人经历和职业规划,展现与MBA项目的匹配度。
对于不同分数段的考生,高分段考生要保持优势,正常发挥即可;中分段考生要重点提升复试表现,通过专业应答和综合素养展示脱颖而出;擦线考生无需自卑,河海保护一志愿,只要复试表现优秀,同样能顺利录取。
文末的复试资料是备考利器,涵盖了各板块的高频真题和核心考点,大家一定要充分利用,认真背诵练习。备考过程中要合理安排时间,劳逸结合,保持积极的心态。祝各位考生复试顺利,成功上岸河海大学全日制MBA!

延伸阅读:
© 温馨提示:本文由作者海豚MBA张老师创作,未经著作权人允许禁止转载。
