【大白话讲考情】江南大学2026年非全日制MBA

复试面试真题已放在文末
复试面试真题已放在文末
【江南大学MBA项目简介】
【大白话讲考情】江南大学非全日制MBA
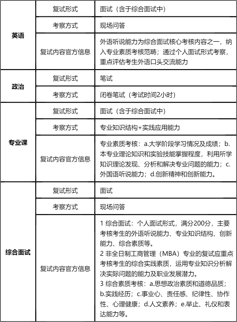
客观分析一波,江南大学非全日制MBA复试整体淘汰率仅7%(较低),复试时间预计在 2026 年 3 月 28 日-3 月 31 日,查分后准备时间相对充裕,但仍需提前规划。整体复试以笔试+面试为主,其中面试包含英语、专业课、综合面试多个环节,政治为单独闭卷笔试,需重点关注。
复习建议:一定要把真题作为复习的核心,我把真题及涵盖江南大学MBA复试英语口语、政治、专业综合面试的所有资料都放在文末了,大家下载后认真背诵,重点攻克高频考点!复试考察内容全面,既要准备政治笔试的背诵,也要强化面试的表达能力,合理分配时间,针对性备考,就能稳步通关!
2026查分/复试时间/复试形式预测
江南大学MBA复试拟录取整体情况/淘汰率评估
复试各个分数段拟录取情况分析
江南大学MBA复试内容分析/成绩计算/资审材料
一、 整体复试情况概览
二、 各个学科的复试考察细节
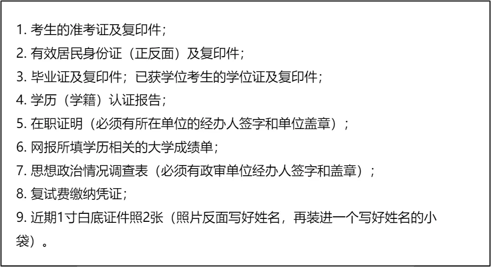
三、 复试资格审查需要准备的材料
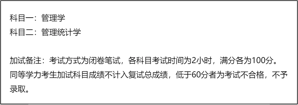
四、 同等学力加试科目
复试面试真题分享
一、 英语口语问答
- 1. Mind telling us a bit about yourself?
- 2. How will the MBA degree help your future career?
- 3. Can you describe a challenging project you led?
- 4. What’s the most important decision you’ve made in your career?
- 5. How do you define leadership?
- 6. How do you keep updated with the latest business trends?
- 7. Can you share a time when you persuaded others to accept your idea?
二、 政治理论问答
- 1. 新时代社会主要矛盾是什么?
- 2. 共同富裕的重要意义是什么?
- 3. 新发展格局的核心是什么?
- 4. 乡村振兴战略的总要求是什么?
- 5. 社会主义核心价值观是什么?
- 6. 如何理解“绿水青山就是金山银山”?
- 7. 什么是总体国家安全观?
三、 专业知识问答
- 1. 什么是SWOT分析?举个实际例子说明下
- 2. 波特五力模型里,五种竞争力量具体是哪些
- 3. 马斯洛需求层次理论,具体内容有哪些
- 4. 波士顿矩阵(BCG矩阵)的四个象限,分别叫什么
- 5. 企业战略的三个层次,简单阐述下
- 6. 市场营销的4P理论,具体指什么
- 7. 财务杠杆有什么作用?存在哪些风险
四、 综合素质面试问答
- 1. 考MBA的核心原因是什么?
- 2. 和其他申请者比,你的核心优势是什么?
- 3. 你所在行业近年有什么变化?
- 4. 工作中遇过最棘手的事是什么?怎么解决的?
- 5. 和同事意见不合时怎么处理?
- 6. 数字化转型对你行业影响大吗?
- 7. 未来3-5年你行业发展方向是什么?
接下来,你最想要2026江南大学非全日制MBA复试的完整资料来了(全科目,包含真题)!!!公众号后台回复“江南大学MBA复试” 即可获取江南大学MBA复试急救资料PDF汇总目录,考来考去就这些东西!
首先,江南大学非全日制MBA复试淘汰率仅7%,录取难度适中,对一志愿考生友好。但复试包含政治闭卷笔试,需提前背诵核心考点,确保达到60分合格线,避免因政治不合格被淘汰。
其次,面试环节涵盖英语、专业课、综合素质多个维度,专业知识考察注重理论与实践结合,建议考生结合自身工作经历,强化对管理类核心理论的灵活运用,同时提升英语口头交流能力和表达逻辑性。
最后,复试准备需兼顾材料准备和知识备考,在职证明、政审表等材料提前办理,真题背诵是提升面试表现的关键。189分以上稳录概率高,擦线考生重点提升复试表现,仍有较大录取机会。祝各位考生顺利上岸!

延伸阅读:
© 温馨提示:本文由作者海豚MBA张老师创作,未经著作权人允许禁止转载。
