【大白话讲考情】中国地质大学(武汉)2026年MBA非全日制

复试面试真题已放在文末
复试面试真题已放在文末
【中国地质大学(武汉)MBA项目简介】
【大白话讲考情】中国地质大学(武汉)MBA非全日制
客观分析一波,中国地质大学(武汉)MBA非全日制复试整体淘汰率仅2%(极低),复试时间预计在 2026 年 3 月 23 日左右,查分时间(2026年2月24日)和复试时间只间隔了27天,所以大家需要提前准备复试,防止出分后时间紧张,整体上复试以笔试+面试为主,其中面试形式为个面,需要提前学习个面的面试技巧。
复习建议:一定要把真题作为复习的重点,我把真题及其他涵盖中国地质大学(武汉)MBA复试英语口语,政治,专业综合面试的所有资料都放在文末了,大家下载后一定认真背诵,认真背9天就能全部背完!!总之,学习时间比较紧张,一定要挑重点高频核心,不能啥都想学会,到头来发现自己啥都不会,文末的真题一定要看,资料一定要下载背诵,其实没那么难!!!
2026查分/复试时间/复试形式预测
中国地质大学(武汉)MBA复试拟录取整体情况/淘汰率评估
复试各个分数段拟录取情况分析
中国地质大学(武汉)MBA复试内容分析/成绩计算/资审材料
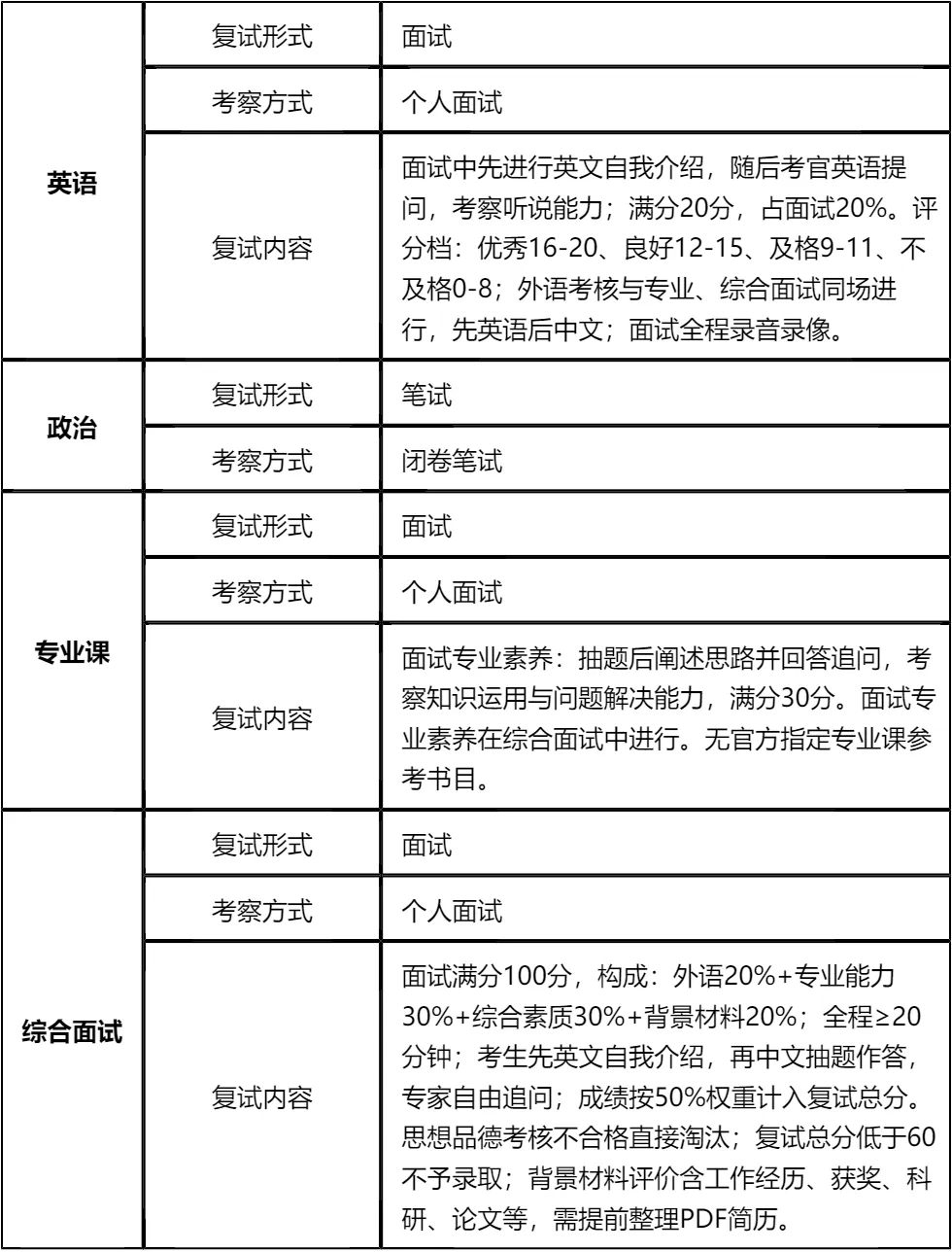
一、 整体复试情况概览
二、 各个学科的复试考察细节
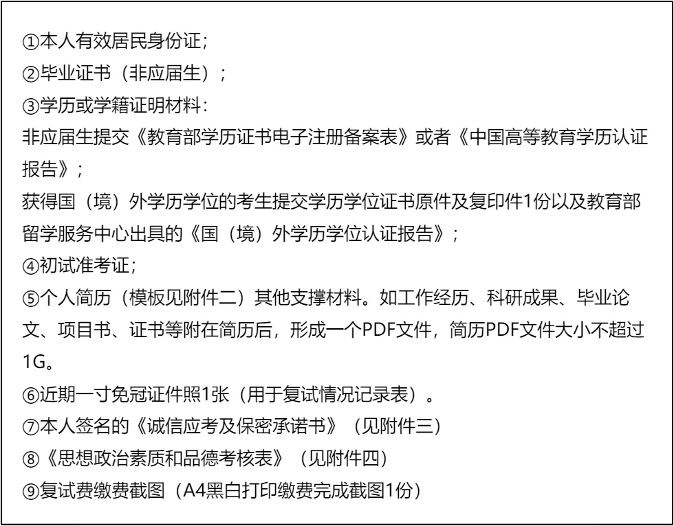
三、 复试资格审查需要准备的材料
四、 同等学力加试科目
复试面试真题分享
一、 英语口语问答
- 1. Mind telling us a bit about yourself?
- 2. How will the MBA degree help your future career?
- 3. Can you describe a challenging project you led?
- 4. What are your long-term career aspirations?
- 5. How do you balance work and study during the MBA?
- 6. What’s the most important decision you’ve made in your career?
- 7. How do you define leadership?
二、 政治理论问答
- 1. 如何理解高质量发展内涵?
- 2. 中国式现代化的基本特征有哪些?
- 3. 新发展格局的核心是什么?
- 4. 乡村振兴战略的总要求是什么?
- 5. 社会主义核心价值观是什么?
- 6. 如何理解“绿水青山就是金山银山”?
- 7. 什么是总体国家安全观?
三、 专业知识问答
- 1. 管理的四大职能,简单说说
- 2. 波特五力模型里,五种竞争力量具体是哪些
- 3. 马斯洛需求层次理论,具体内容有哪些
- 4. 什么是核心竞争力?企业怎么构建自己的核心竞争力
- 5. 市场营销的4P理论,具体指什么
- 6. 企业战略的三个层次,简单阐述下
- 7. 财务杠杆有什么作用?存在哪些风险
四、 综合素质面试问答
- 1. 考MBA的核心原因是什么?
- 2. 和其他申请者比,你的核心优势是什么?
- 3. 你所在行业近年有什么变化?
- 4. 工作中遇过最棘手的事是什么?怎么解决的?
- 5. 和同事意见不合时怎么处理?
- 6. 如何调动团队积极性?
- 7. 数字化转型对你行业影响大吗?
接下来,你最想要2026中国地质大学(武汉)MBA复试的完整资料来了(全科目,包含真题)!!!公众号后台回复“中国地质大学MBA复试” 即可获取中国地质大学(武汉)MBA复试急救资料PDF汇总目录,考来考去就这些东西!
首先,中国地质大学(武汉)非全MBA复试淘汰率仅2%,属于极低淘汰率院校,非常保护一志愿考生,但政治闭卷笔试有及格线要求,需提前重视,避免因政治不合格被淘汰。
其次,面试环节包含英语、专业课和综合素质三大部分,英语需提前准备自我介绍并练习听说能力,专业课无指定参考书需重点掌握管理类核心理论和模型,综合素质面试要结合自身工作经历准备案例分析。
最后,复试准备时间仅27天,时间紧张,资料准备需前置(尤其是PDF简历和学历证明),真题背诵是核心复习手段,吃透文末真题和资料,复试通关概率极高。祝各位考生顺利上岸!

© 温馨提示:本文由作者海豚MBA张老师创作,未经著作权人允许禁止转载。
