【大白话讲考情】2026年华中师范大学MBA非全日制

复试面试真题已放在文末
复试面试真题已放在文末
【华中师范大学MBA项目及院校简介】
华中师范大学MBA项目依托学校的综合优势,聚焦工商管理领域的前沿理论与实践应用,致力于培养具有扎实管理基础、良好人文素养、较强创新能力和社会责任感的复合型管理人才。项目课程体系兼顾理论深度与实践导向,涵盖战略管理、市场营销、财务管理、人力资源管理等核心模块,同时结合当前经济发展趋势设置特色课程。
华中师范大学MBA项目拥有一支高水平的师资队伍,既有学术造诣深厚的教授,也有具备丰富企业实战经验的行业专家。教学过程中注重案例分析、小组讨论、企业参访等互动式教学方式,帮助学生将理论知识与实际工作相结合。学校完善的教学设施、广泛的校友网络和丰富的学术资源,为MBA学生的学习成长和职业发展提供了有力支持。
【大白话讲考情】华中师范大学MBA非全日制
客观分析一波,华中师范大学MBA非全日制复试整体淘汰率较低(仅5%),复试时间预计在2026年3月27日,查分后准备时间有限,建议大家提前启动复试备考,避免临时抱佛脚。整体复试以笔试+面试为主,面试形式为个人面试,需重点打磨个人陈述和专业问题应答技巧。
复习建议:从分数段录取率来看,150-155分和200-210分段录取率达100%,160-180分段录取率95%以上,181分及以上为稳录取分数。备考核心是真题演练,文末已整理涵盖英语口语、政治、专业综合面试的完整资料,大家下载后集中背诵,重点突破高频考点即可。复试难度不大,关键在于精准发力,把核心资料吃透,上岸概率很高!!!
2026查分/复试时间/复试形式预测
华中师范大学MBA复试拟录取整体情况/淘汰率评估
复试各个分数段拟录取情况分析
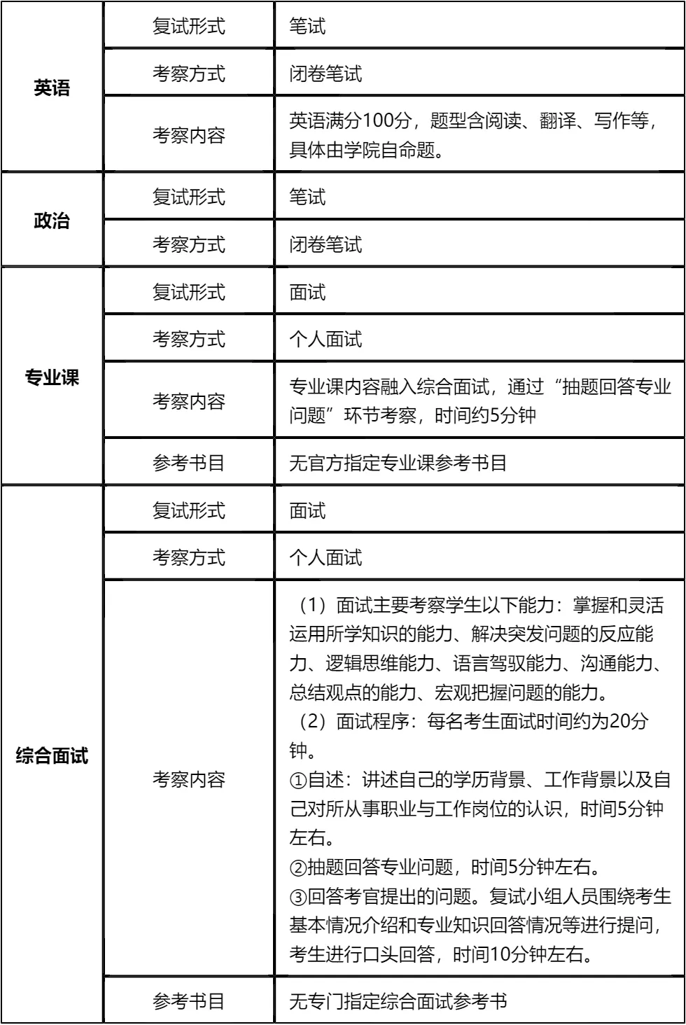
华中师范大学MBA复试内容分析/成绩计算/资审材料
一、 整体复试情况概览
二、 各个学科的复试考察细节
三、 复试资格审查需要准备的材料
四、 同等学力加试要求
复试面试真题分享
一、 英语口语问答
- 1. Can you do a quick self-introduction?
- 2. What’s your biggest strength in your career?
- 3. Why did you choose our university’s MBA program?
- 4. How will the MBA degree help your future career?
- 5. Can you describe a challenging project you led?
- 6. How do you balance work and study during the MBA?
- 7. What’s the most important decision you’ve made in your career?
二、 政治理论问答
- 1. 如何理解高质量发展内涵?
- 2. 新时代社会主要矛盾是什么?
- 3. 中国式现代化的基本特征有哪些?
- 4. 共同富裕的重要意义是什么?
- 5. 新发展格局的核心是什么?
- 6. 乡村振兴战略的总要求是什么?
- 7. 社会主义核心价值观是什么?
三、 专业知识问答
- 1. 管理的四大职能,简单说说?
- 2. 什么是SWOT分析?举个实际例子说明下?
- 3. 波特五力模型里,五种竞争力量具体是哪些?
- 4. 目标管理(MBO)的核心思路是什么?
- 5. 马斯洛需求层次理论,具体内容有哪些?
- 6. 什么是核心竞争力?企业怎么构建自己的核心竞争力?
- 7. 企业战略的三个层次,简单阐述下?
四、 综合素质面试问答
- 1. 考MBA的核心原因是什么?
- 2. 读MBA能帮你解决哪些职业困惑?
- 3. 和其他申请者比,你的核心优势是什么?
- 4. 未来3-5年职业有什么具体打算?
- 5. 你所在行业近年有什么变化?
- 6. 工作中遇过最棘手的事是什么?怎么解决的?
- 7. 和同事意见不合时怎么处理?
接下来,你最想要2026华中师范大学MBA复试的完整资料来了(全科目,包含真题)!!!华中师范大学MBA复试急救资料PDF汇总目录,考来考去就这些东西!
老师总结:
复试备考要抓住“低淘汰率+明确考察形式”的特点,针对性发力。综合面试占比最高,需注重逻辑思维和语言表达能力的训练,回答问题时条理清晰、重点突出。个人自述要结合自身经历,避免泛泛而谈,让考官看到你的独特优势和发展潜力。
英语和政治笔试虽占比不高,但需达到基本要求,不能拖后腿。英语可通过做模拟题提升阅读和翻译能力,写作准备2-3个通用模板;政治重点关注时政新闻,背诵核心观点和表述。无指定参考书的情况下,不要盲目复习,聚焦文末整理的真题和考点即可。
资审材料和同等学力加试是容易被忽略的点,一定要按要求准备齐全,加试考生提前复习相关科目。整体来看,华中师范大学MBA复试难度不大,关键在于认真对待、精准备考。相信只要你充分利用好剩余时间,吃透核心资料,就能顺利拿到录取通知书!

© 温馨提示:本文由作者海豚MBA张老师创作,未经著作权人允许禁止转载。
