【大白话讲考情】2026年华中农业大学MBA非全日制

复试面试真题已放在文末
复试面试真题已放在文末
【华中农业大学MBA项目及院校简介】
华中农业大学MBA项目依托学校深厚的学科底蕴和行业资源,聚焦农业与食品产业、乡村振兴、绿色经济等特色领域,致力于培养具有社会责任感、创新精神和实战能力的复合型管理人才。项目课程体系兼顾理论深度与实践应用,开设了农业产业化经营、食品企业管理、乡村振兴战略等特色课程模块,同时邀请行业专家、企业家参与教学,为学员搭建产学研融合的优质平台。
华农MBA项目注重学员综合素质提升,通过案例教学、企业参访、项目实践等多种形式,助力学员夯实管理基础、拓展行业视野、积累优质人脉。学校拥有完善的校友网络和就业服务体系,毕业生广泛分布于农业龙头企业、金融机构、政府部门及各类社会组织,在各自领域发挥着重要作用,成为推动行业发展和社会进步的骨干力量。
【大白话讲考情】华中农业大学MBA非全日制
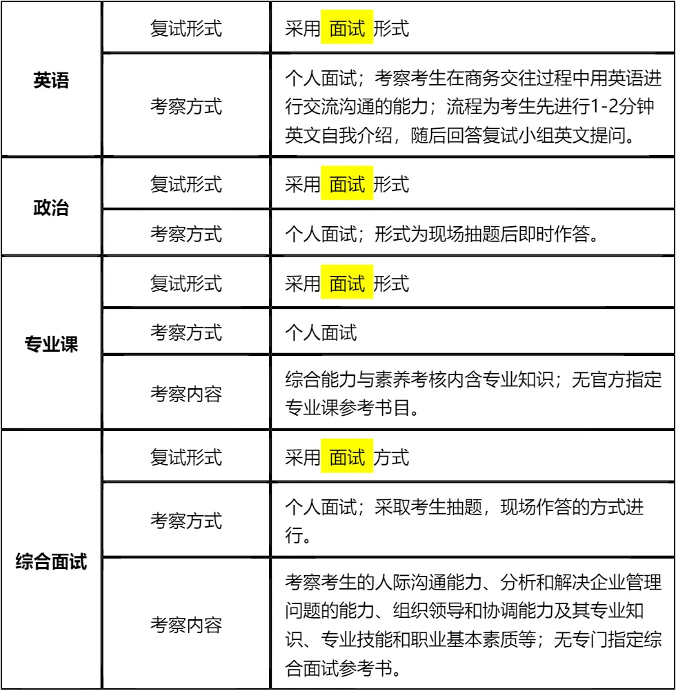
客观分析一波,华中农业大学MBA非全日制复试整体淘汰率极低(仅1%),复试时间预计在 2026 年 3 月 22 日,查分后准备时间相对紧张,建议大家提前启动复试备考,避免临时抱佛脚。整体复试形式为线下面试,无笔试环节,考察模块包括思想政治考核、外语能力考核、综合能力与素质考核(内含专业知识),均为个人面试形式,需要重点打磨面试表达和应答逻辑。
复习建议:华农复试不指定专业课和综合面试参考书,核心复习方向就是真题演练+模块突破。思想政治部分需关注时政热点和方针政策,外语重点准备自我介绍和商务交流相关问答,综合能力则要结合自身工作经验,强化管理问题分析和解决能力。我把各模块高频真题和备考资料都整理在文末了,大家下载后针对性背诵练习,集中精力准备1-2周即可从容应对!不用盲目拓展,聚焦核心考点就能稳操胜券!
2026查分/复试时间/复试形式预测
华中农业大学MBA复试拟录取整体情况/淘汰率评估
复试各个分数段拟录取情况分析
华中农业大学MBA复试内容分析/成绩计算/资审材料
一、 整体复试情况概览
二、 各个学科的复试考察细节
三、 复试资格审查需要准备的材料
四、 同等学力加试科目(仅同等学力考生需准备)
复试面试真题分享
一、 英语口语问答
- 1. What’s your biggest strength in your career?
- 2. How will the MBA degree help your future career?
- 3. Can you describe a challenging project you led?
- 4. How do you balance work and study during the MBA?
- 5. What motivates you to pursue an MBA at this stage?
- 6. Can you talk about a failure you experienced and what you learned?
- 7. How do you define leadership?
二、 政治理论问答
- 1. 如何理解高质量发展内涵?
- 2. 中国式现代化的基本特征有哪些?
- 3. 共同富裕的重要意义是什么?
- 4. 新发展格局的核心是什么?
- 5. 乡村振兴战略的总要求是什么?
- 6. 社会主义核心价值观的作用?
- 7. 如何理解“绿水青山就是金山银山”?
三、 专业知识问答
- 1. 管理的四大职能,简单说说?
- 2. 什么是SWOT分析?举个实际例子说明下?
- 3. 波特五力模型里,五种竞争力量具体是哪些?
- 4. 目标管理(MBO)的核心思路是什么?
- 5. 马斯洛需求层次理论,具体内容有哪些?
- 6. 双因素理论里的保健因素和激励因素,分别指什么?
- 7. 什么是核心竞争力?企业怎么构建自己的核心竞争力?
四、 综合素质面试问答
- 1. 考MBA的核心原因是什么?
- 2. 读MBA能帮你解决哪些职业困惑?
- 3. 和其他申请者比,你的核心优势是什么?
- 4. 未来3-5年职业有什么具体打算?
- 5. 你所在行业近年有什么变化?
- 6. 工作中遇过最棘手的事是什么?怎么解决的?
- 7. 和同事意见不合时怎么处理?
接下来,你最想要2026华中农业大学MBA复试的完整资料来了(全科目,包含真题)!!!华中农业大学MBA复试急救资料PDF汇总目录,考来考去就这些东西!
老师总结:
面对华农MBA复试,既要看到淘汰率低的优势,也要重视复试的重要性。录取成绩中复试占比50%,初试分数不占优的考生完全可以通过复试实现逆袭。备考时要制定清晰的复习计划,合理分配时间到英语、政治、综合能力三个模块,确保每个模块都有足够的准备。
英语部分要勤加练习,提高口语表达的流畅度和准确性;政治部分要关注时政热点,学会运用政策理论分析问题;综合能力面试要多进行模拟问答,锻炼逻辑思维和表达能力,同时梳理自身的职业经历和管理案例,让回答更具说服力。
资格审查材料要提前整理好,按要求提交,避免出现遗漏或不符合要求的情况。文末的真题和备考资料是宝贵的复习资源,要认真研究、熟练掌握。只要保持积极的备考状态,全力以赴,就一定能顺利通过复试,成为华中农业大学MBA的一员!
我按照资料里给出的加试参考书目,制定了详细的复习计划,重点攻克管理学的五大职能和经济学原理的核心概念。同时,针对复试的英语、政治和综合面试,也跟着资料里的真题和备考建议逐一准备。英语部分每天花1小时练习自我介绍和问答,政治关注时政热点,综合面试则梳理自己多年的管理工作经验,准备相关案例。
复试时,加试题目大多是资料里重点标注的知识点,我答题很顺利,两门加试都过了及格线;面试环节也发挥得不错,英语问答和政治抽题都有惊无险,综合面试时面试官对我分享的企业管理案例很感兴趣,还进行了深入交流。最后成功被录取,真的很庆幸有这份全面的复试资料,帮我兼顾了加试和面试,少走了很多弯路。

© 温馨提示:本文由作者海豚MBA张老师创作,未经著作权人允许禁止转载。
