【大白话讲考情】2026年哈尔滨理工大学MBA非全日制

复试面试真题已放在文末
复试面试真题已放在文末
【哈尔滨理工大学MBA项目及院校简介】
哈尔滨理工大学MBA项目依托学校雄厚的工科背景和管理学科优势,致力于培养具备扎实管理理论基础、较强实践能力和创新精神的复合型管理人才。项目课程体系注重理论与实践结合,涵盖工商管理核心课程及行业特色模块,教学过程中引入案例分析、企业调研、项目实践等多种教学方式,帮助学生将理论知识转化为实际管理能力。
学校拥有一支经验丰富的师资队伍,既有学术造诣深厚的教授,也有具备丰富企业管理经验的实战型教师。同时,MBA项目积极搭建校企合作平台,为学生提供广阔的实习和就业渠道,毕业生在制造业、信息技术、金融、能源等多个领域展现出较强的竞争力,深受用人单位好评。
【大白话讲考情】哈尔滨理工大学MBA非全日制
客观分析一波,哈尔滨理工大学MBA非全日制复试整体淘汰率极低(仅3%),复试时间预计在 2026 年 3 月 22 日,查分时间和复试时间间隔较短,大家需要提前启动复试准备,避免临时抱佛脚。整体复试以笔试+面试为主,面试形式均为个人面试,需重点打磨个人面试的应答逻辑和表达能力。
复习建议:真题是复试备考的核心,我把涵盖英语、政治、专业课、综合面试的全科目真题及核心资料都整理在文末了,下载后务必认真背诵,集中精力背诵10天左右即可全面掌握!备考时间紧张,一定要聚焦高频考点和核心题型,拒绝盲目复习,文末真题和资料是重中之重,认真准备就能稳操胜券,其实复试真的没有那么难!!!
2026查分/复试时间/复试形式预测
哈尔滨理工大学MBA复试拟录取整体情况/淘汰率评估
复试各个分数段拟录取情况分析
哈尔滨理工大学MBA复试内容分析/成绩计算/资审材料
一、 整体复试情况概览
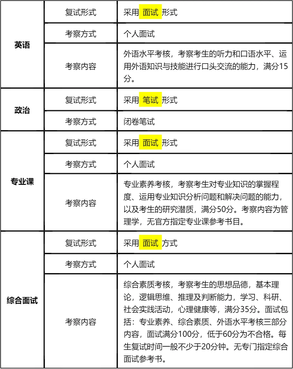
二、 各个学科的复试考察细节
三、 复试资格审查需要准备的材料
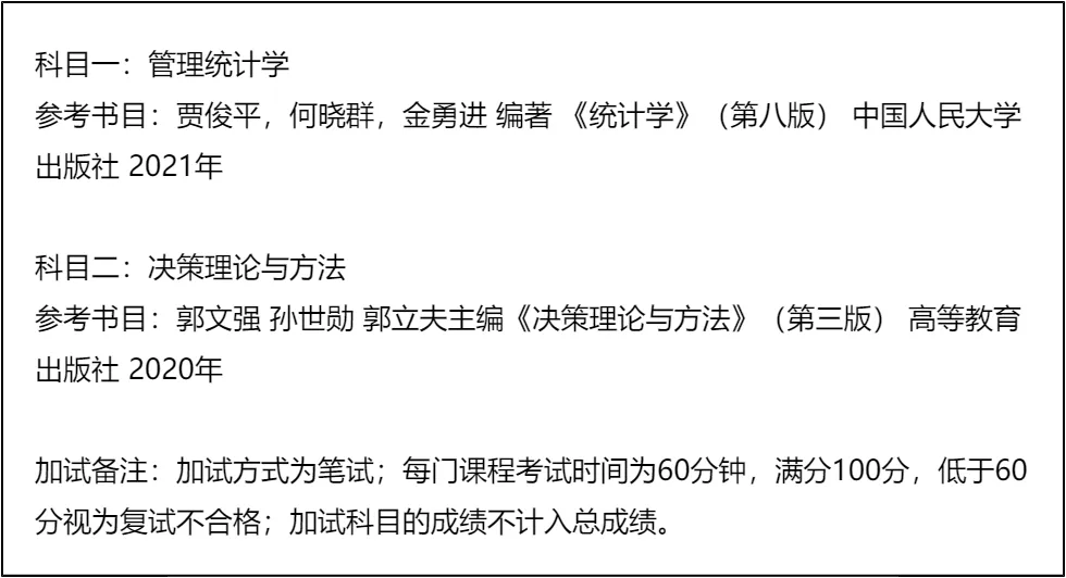
四、 同等学力加试科目
复试面试真题分享
一、 英语口语问答
- 1. Can you do a quick self-introduction?
- 2. What’s your biggest strength in your career?
- 3. Why did you choose our university’s MBA program?
- 4. How will the MBA degree help your future career?
- 5. Can you describe a challenging project you led?
- 6. How do you balance work and study during the MBA?
- 7. What motivates you to pursue an MBA at this stage?
二、 政治理论问答
- 1. 如何理解高质量发展内涵?
- 2. 新时代社会主要矛盾是什么?
- 3. 中国式现代化的基本特征有哪些?
- 4. 共同富裕的重要意义是什么?
- 5. 新发展格局的核心是什么?
- 6. 科技创新对发展的作用?
- 7. 乡村振兴战略的总要求是什么?
三、 专业知识问答
- 1. 管理的四大职能,简单说说?
- 2. 什么是SWOT分析?举个实际例子说明下?
- 3. 波特五力模型里,五种竞争力量具体是哪些?
- 4. 目标管理(MBO)的核心思路是什么?
- 5. 马斯洛需求层次理论,具体内容有哪些?
- 6. 双因素理论里的保健因素和激励因素,分别指什么?
- 7. 什么是核心竞争力?企业怎么构建自己的核心竞争力?
四、 综合素质面试问答
- 1. 考MBA的核心原因是什么?
- 2. 读MBA能帮你解决哪些职业困惑?
- 3. 我们学校MBA最吸引你的点是什么?
- 4. 和其他申请者比,你的核心优势是什么?
- 5. 未来3-5年职业有什么具体打算?
- 6. 你所在行业近年有什么变化?
- 7. 工作中遇过最棘手的事是什么?怎么解决的?
接下来,你最想要2026哈尔滨理工大学MBA复试的完整资料来了(全科目,包含真题)!!!哈尔滨理工大学MBA复试急救资料PDF汇总目录,考来考去就这些东西!
老师总结:
复试备考的关键在于抓重点、提效率。哈尔滨理工大学MBA复试的重点的是面试环节,政治笔试作为辅助得分项,只要做好基础准备即可。英语面试高频话题相对固定,背诵模板的同时要注意灵活运用,避免生硬套用;专业课要围绕管理学核心内容,构建知识框架,确保面对不同问题都能有思路作答。
对于在职考生来说,平衡工作和备考时间至关重要。建议利用碎片时间背诵政治考点和英语模板,周末集中时间梳理专业课知识点和进行模拟面试。模拟面试可以帮助大家熟悉面试流程,缓解紧张情绪,同时发现自己应答中的问题并及时调整。
最后,要相信自己的努力。文末的复试资料是针对哈尔滨理工大学MBA复试量身整理的,含金量极高,大家一定要认真对待,下载后反复背诵、练习。只要坚持到底,做好充分准备,就一定能在复试中脱颖而出,成功录取!

© 温馨提示:本文由作者海豚MBA张老师创作,未经著作权人允许禁止转载。
