【大白话讲考情】2026年哈尔滨工程大学MBA非全日制

复试面试真题已放在文末
复试面试真题已放在文末
【哈尔滨工程大学MBA项目及院校简介】
哈尔滨工程大学MBA项目致力于培养具有全球视野、创新精神和实践能力的复合型管理人才,课程体系兼顾理论深度与实践应用,设有企业战略管理、市场营销、财务管理、人力资源管理等核心模块,同时结合行业特色开设相关选修课程。项目注重案例教学和实践环节,邀请企业高管、行业专家参与授课,为学生提供丰富的行业资源和实践机会。
哈工程MBA项目拥有严谨的治学氛围和优秀的师资团队,校友遍布全国各地的重点行业和企业。选择哈工程MBA,不仅能获得系统的管理知识,还能借助学校的行业资源和校友网络,实现职业发展的升级与突破,尤其适合希望在工科背景相关行业或综合性企业从事管理工作的考生。
【大白话讲考情】哈尔滨工程大学MBA非全日制
客观分析一波,哈尔滨工程大学MBA非全日制复试整体淘汰率较低(6%左右),复试时间预计在 2026 年 3 月 28 日-3 月 30 日,查分时间和复试时间间隔相对紧张,所以大家需要提前筹备复试,避免出分后仓促应对。整体上复试以笔试+面试为主,其中面试形式为个人面试,需提前熟悉个面流程和答题技巧。
复习建议:一定要把真题作为复习核心,我把真题及涵盖哈尔滨工程大学MBA复试英语口语、政治、专业综合面试的所有资料都放在文末了,大家下载后认真背诵,集中精力背诵10天左右就能全面掌握!!总之,备考时间有限,务必聚焦重点高频核心内容,避免盲目复习,文末的真题一定要仔细研读,资料务必下载背诵,其实复试难度并不大,只要认真准备就能顺利通过!!!
2026查分/复试时间/复试形式预测
哈尔滨工程大学MBA复试拟录取整体情况/淘汰率评估
复试各个分数段拟录取情况分析
哈尔滨工程大学MBA复试内容分析/成绩计算/资审材料
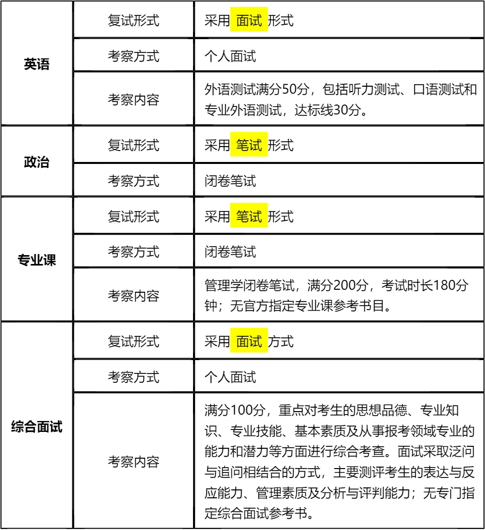
一、 整体复试情况概览
二、 各个学科的复试考察细节
三、 复试资格审查需要准备的材料
四、 同等学力加试科目
复试面试真题分享
一、 英语口语问答
- 1. Can you do a quick self-introduction?
- 2. What’s your biggest strength in your career?
- 3. Why did you choose our university’s MBA program?
- 4. How will the MBA degree help your future career?
- 5. Can you describe a challenging project you led?
- 6. How do you balance work and study during the MBA?
- 7. What do you expect to learn from the MBA curriculum?
二、 政治理论问答
- 1. 如何理解高质量发展内涵?
- 2. 新时代社会主要矛盾是什么?
- 3. 中国式现代化的基本特征有哪些?
- 4. 共同富裕的重要意义是什么?
- 5. 新发展格局的核心是什么?
- 6. 乡村振兴战略的总要求是什么?
- 7. 社会主义核心价值观是什么?
三、 专业知识问答
- 1. 管理的四大职能,简单说说
- 2. 什么是SWOT分析?举个实际例子说明下
- 3. 波特五力模型里,五种竞争力量具体是哪些
- 4. 目标管理(MBO)的核心思路是什么
- 5. 马斯洛需求层次理论,具体内容有哪些
- 6. 双因素理论里的保健因素和激励因素,分别指什么
- 7. 什么是核心竞争力?企业怎么构建自己的核心竞争力
四、 综合素质面试问答
- 1. 考MBA的核心原因是什么?
- 2. 读MBA能帮你解决哪些职业困惑?
- 3. 和其他申请者比,你的核心优势是什么?
- 4. 未来3-5年职业有什么具体打算?
- 5. 你所在行业近年有什么变化?
- 6. 工作中遇过最棘手的事是什么?怎么解决的?
- 7. 团队成员拖沓不达标怎么处理?
接下来,你最想要2026哈尔滨工程大学MBA复试的完整资料来了(全科目,包含真题)!!!哈尔滨工程大学MBA复试急救资料PDF汇总目录,考来考去就这些东西!
老师总结:
第一点,哈工程复试时间相对紧张,查分后仅有1个多月准备时间,且笔试科目占比较大,建议优先复习笔试内容。政治理论要聚焦时事热点和核心政策,管理学重点梳理经典管理模型和理论应用,确保笔试拿到高分,为总成绩奠定基础。
第二点,对于面试,英语部分要提前准备自我介绍、职业规划等高频问题的应答模板,同时加强听力练习,避免因听力薄弱影响成绩;综合面试要突出自身优势,尤其是工作中的管理案例和成果,用具体数据和实例支撑观点,让考官看到你的管理潜力。
第三点,同等学力考生要额外重视加试科目,虽然不计入总成绩,但不及格会直接淘汰,需针对性复习企业战略管理和人力资源开发与管理的核心知识点。资料方面,无需四处搜罗,文末的真题和急救资料已涵盖所有考点,认真背诵和练习即可。相信只要付出足够的时间和精力,就能顺利上岸哈工程MBA!
好在找到了针对性的复试资料,资料里不仅有常规复试的所有内容,还有加试科目的核心知识点总结。我制定了详细的复习计划,每天花1小时复习加试科目,2小时复习笔试和面试内容。加试科目的知识点虽然多,但资料里整理得很有条理,重点突出,背诵起来事半功倍。
复试时,加试题目基本都是资料里的重点,我顺利通过了;常规笔试和面试也发挥得不错,英语面试的专业外语部分虽然有点难度,但提前准备过相关词汇,也能应对。最后成功上岸,真的很庆幸自己找到了这份资料。建议同等学力的考生一定要提前准备加试科目,不要等到最后才突击,那样时间根本不够用。

© 温馨提示:本文由作者海豚MBA张老师创作,未经著作权人允许禁止转载。
