【大白话讲考情】2026年西北师范大学MBA非全日制

复试面试真题已放在文末
复试面试真题已放在文末
【西北师范大学MBA项目及院校简介】
西北师范大学MBA项目依托学校深厚的人文底蕴和管理学科优势,致力于培养具备扎实管理理论基础、较强实践能力和高度社会责任感的复合型管理人才。项目课程体系兼顾理论深度与实践应用,涵盖管理核心课程、专业方向课程和实践模块,注重培养学生的战略思维、创新能力和团队协作精神。
学校拥有一支教学经验丰富、科研能力突出的师资队伍,同时广泛聘请行业专家和企业高管参与教学,为学生提供前沿的商业视野和实战指导。西北师范大学MBA项目立足甘肃,辐射西北,为区域经济社会发展输送了大量优秀管理人才,校友网络遍布各类企事业单位和政府部门,为学生职业发展提供了有力支持。
【大白话讲考情】西北师范大学MBA非全日制
客观分析一波,西北师范大学MBA非全日制复试整体淘汰率极低(仅3%),复试时间预计在 2026 年 4 月 2 日-4 月 3 日,查分后准备时间相对充裕,但仍需提前规划。整体复试以笔试+面试为主,其中面试形式为个面,需重点准备个人面试技巧和专业知识储备。
复习建议:真题是复习的核心,我把涵盖英语、政治、专业课、综合面试的全套真题资料都放在文末了,下载后务必认真背诵,集中精力背诵10-12天可全面掌握!复试包含政治和专业课两门闭卷笔试,需要系统复习核心考点,不能盲目备考。抓住高频重点,避免全面撒网,文末真题和资料一定要重点研读背诵,其实难度不大,只要认真准备就能稳妥上岸!!!
2026查分/复试时间/复试形式预测
西北师范大学MBA复试拟录取整体情况/淘汰率评估
复试各个分数段拟录取情况分析
西北师范大学MBA复试内容分析/成绩计算/资审材料
一、 整体复试情况概览
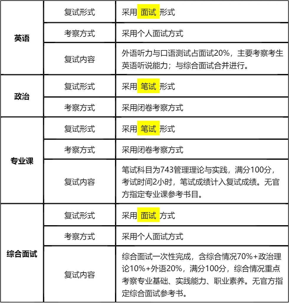
二、 各个学科的复试考察细节
三、 复试资格审查需要准备的材料
四、 同等学力加试科目
复试面试真题分享
一、 英语口语问答
- 1. Can you do a quick self-introduction?
- 2. What’s your greatest weakness? How do you overcome it?
- 3. How will the MBA degree help your future career?
- 4. Can you describe a challenging project you led?
- 5. What motivates you to pursue an MBA at this stage?
- 6. How do you balance work and study during the MBA?
- 7. Can you introduce your current job responsibilities briefly?
二、 政治理论问答
- 1. 如何理解高质量发展内涵?
- 2. 新时代社会主要矛盾是什么?
- 3. 共同富裕的重要意义是什么?
- 4. 新发展理念的具体内容是什么?
- 5. 乡村振兴战略的总要求是什么?
- 6. 社会主义核心价值观是什么?
- 7. 如何理解“绿水青山就是金山银山”?
三、 专业知识问答
- 1. 管理的四大职能,简单说说?
- 2. 什么是SWOT分析?举个实际例子说明下?
- 3. 波特五力模型里,五种竞争力量具体是哪些?
- 4. 目标管理(MBO)的核心思路是什么?
- 5. 双因素理论里的保健因素和激励因素,分别指什么?
- 6. 企业战略的三个层次,简单阐述下?
- 7. 市场营销的4P理论,具体指什么?
四、 综合素质面试问答
- 1. 考MBA的核心原因是什么?
- 2. 读MBA能帮你解决哪些职业困惑?
- 3. 和其他申请者比,你的核心优势是什么?
- 4. 你所在行业近年有什么变化?
- 5. 工作中遇过最棘手的事是什么?怎么解决的?
- 6. 和同事意见不合时怎么处理?
- 7. 未来3-5年职业有什么具体打算?
接下来,你最想要2026西北师范大学MBA复试的完整资料来了(全科目,包含真题)!!!西北师范大学MBA复试急救资料PDF汇总目录,考来考去就这些东西!
老师总结:
复试备考,心态和方法同样重要。西北师范大学MBA复试难度不大,淘汰率低,考生要保持自信,避免过度焦虑。复习方法上,要以真题为核心,梳理高频考点和重点内容,进行针对性复习。政治和专业课笔试需要背诵记忆的内容较多,建议制定合理的复习计划,分阶段推进,定期巩固。
面试环节,要提前进行模拟练习,熟悉面试流程和常见问题,提高应变能力和表达能力。回答问题时要结合自身实际情况,突出个人特色和优势,避免泛泛而谈。同时,要注意面试礼仪,着装得体、举止大方,给面试官留下良好的印象。
最后,提醒各位考生密切关注学校官网发布的复试通知,及时了解复试时间、地点和相关要求的变化。资格审查材料要提前准备并妥善保管,避免丢失或遗漏。相信只要付出足够的努力,制定科学的复习计划,就能在复试中取得好成绩,顺利进入西北师范大学MBA深造!

© 温馨提示:本文由作者海豚MBA张老师创作,未经著作权人允许禁止转载。
