【大白话讲考情】2026年兰州理工大学MBA非全日制

复试面试真题已放在文末
复试面试真题已放在文末
【兰州理工大学MBA项目及院校简介】
兰州理工大学MBA项目依托学校的工科优势和管理学科的发展积淀,致力于培养具备扎实管理理论基础、较强实践能力和创新精神,能够适应新时代经济社会发展需求的复合型管理人才。项目课程体系注重理论与实践的结合,涵盖管理经济学、市场营销、财务管理、运营管理、战略管理等核心课程,同时结合区域经济发展特点和行业需求,设置了特色培养模块。
学校拥有一支结构合理、经验丰富的师资队伍,既有学术造诣深厚的教授,也有具备丰富企业管理实践经验的双师型教师。MBA教学过程中,通过案例分析、小组讨论、企业调研、专题讲座等多种教学方式,提升学生的分析问题和解决问题的能力。此外,学校广泛开展校企合作,为MBA学生提供了丰富的实践平台和就业资源,助力学生实现职业发展目标。
【大白话讲考情】兰州理工大学MBA非全日制
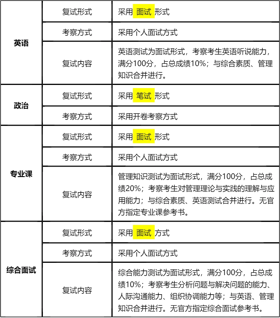
客观分析一波,兰州理工大学MBA非全日制复试整体淘汰率32%,不算低,复试时间预计在 2026 年 3 月 25 日,查分后准备时间有限,需要提前规划复习。整体上复试以笔试+面试为主,其中面试形式均为个人面试,英语、管理知识、综合能力测试合并进行,需要做好统筹准备。
复习建议:政治为开卷笔试但有及格线要求,必须熟悉核心考点和答题思路;英语、专业课、综合面试无官方指定参考书,真题和高频考点是复习核心,我把真题及涵盖兰州理工大学MBA复试英语口语、政治、专业综合面试的所有资料都放在文末了,大家下载后重点背诵,合理安排时间高效复习!同等学力考生需额外准备两门加试科目,虽不计入总成绩但不合格不予录取,也不能忽视。总之,复试考察全面,抓重点、勤练习,才能提高录取概率,文末真题和资料一定要认真对待!!!
2026查分/复试时间/复试形式预测
兰州理工大学MBA复试拟录取整体情况/淘汰率评估
复试各个分数段拟录取情况分析
兰州理工大学MBA复试内容分析/成绩计算/资审材料
一、 整体复试情况概览
二、 各个学科的复试考察细节
三、 同等学力加试要求
四、 复试资格审查需要准备的材料
复试面试真题分享
一、 英语口语问答
- 1. Can you do a quick self-introduction?
- 2. What’s your biggest strength in your career?
- 3. Why did you choose our university’s MBA program?
- 4. How will the MBA degree help your future career?
- 5. Can you describe a challenging project you led?
- 6. How do you handle conflicts with your colleagues?
- 7. What motivates you to pursue an MBA at this stage?
二、 政治理论问答
- 1. 如何理解高质量发展内涵?
- 2. 新时代社会主要矛盾是什么?
- 3. 中国式现代化的基本特征有哪些?
- 4. 共同富裕的重要意义是什么?
- 5. 新发展格局的核心是什么?
- 6. 乡村振兴战略的总要求是什么?
- 7. 社会主义核心价值观是什么?
三、 专业知识问答
- 1. 管理的四大职能,简单说说?
- 2. 什么是SWOT分析?举个实际例子说明下?
- 3. 波特五力模型里,五种竞争力量具体是哪些?
- 4. 目标管理(MBO)的核心思路是什么?
- 5. 马斯洛需求层次理论,具体内容有哪些?
- 6. 双因素理论里的保健因素和激励因素,分别指什么?
- 7. 什么是核心竞争力?企业怎么构建自己的核心竞争力?
四、 综合素质面试问答
- 1. 考MBA的核心原因是什么?
- 2. 读MBA能帮你解决哪些职业困惑?
- 3. 和其他申请者比,你的核心优势是什么?
- 4. 未来3-5年职业有什么具体打算?
- 5. 你所在行业近年有什么变化?
- 6. 工作中遇过最棘手的事是什么?怎么解决的?
- 7. 和同事意见不合时怎么处理?
接下来,你最想要2026兰州理工大学MBA复试的完整资料来了(全科目,包含真题)!!!兰州理工大学MBA复试急救资料PDF汇总目录,考来考去就这些东西!
老师总结:
兰州理工大学MBA复试整体考察全面,既有笔试也有面试,既有对知识的考察也有对能力的评估。总成绩计算方式决定了复试的“逆袭”和“被逆袭”可能性都很大,初试分数不理想的同学要抓住复试机会,初试分数较高的同学也要守住优势。
政治复习要紧扣“国家宏观政策理解”这一核心要求,重点关注高质量发展、共同富裕、新发展格局等热点话题,学会结合实际案例分析;专业课要注重理论与实践的结合,避免死记硬背,能够用管理理论解决实际问题;综合面试要提前梳理自身经历,准备好职业规划、行业认知、团队管理等相关问题的回答思路。
同等学力考生切勿忽视加试,管理学基础和经济学基础都是核心课程,要系统复习、多做练习,确保通过。文末的真题和资料是备考捷径,能够帮助大家少走弯路、精准发力。希望大家都能珍惜最后这段复习时间,全力以赴备战复试,祝大家成功上岸!

© 温馨提示:本文由作者海豚MBA张老师创作,未经著作权人允许禁止转载。
