【大白话讲考情】兰州大学2026年MBA非全日制

复试面试真题已放在文末
复试面试真题已放在文末
【兰州大学MBA项目及院校简介】
兰州大学MBA项目依托学校综合性学科优势,致力于培养具有全球视野、创新精神和社会责任感的高素质工商管理人才。项目注重理论与实践的结合,课程体系涵盖工商管理核心知识与前沿领域,同时结合西部地区经济发展特色,开设相关特色课程。教学过程中,邀请学界专家与企业高管共同授课,为学生提供多元化的学习体验和广阔的职业发展平台。
兰州大学MBA项目拥有完善的培养体系和优质的校友资源,毕业生广泛分布于各类企业、政府部门及事业单位,在各自领域发挥着重要作用。选择兰州大学MBA,将助力学生提升管理能力、拓展职业视野,实现个人与职业的双重发展。
【大白话讲考情】兰州大学MBA非全日制
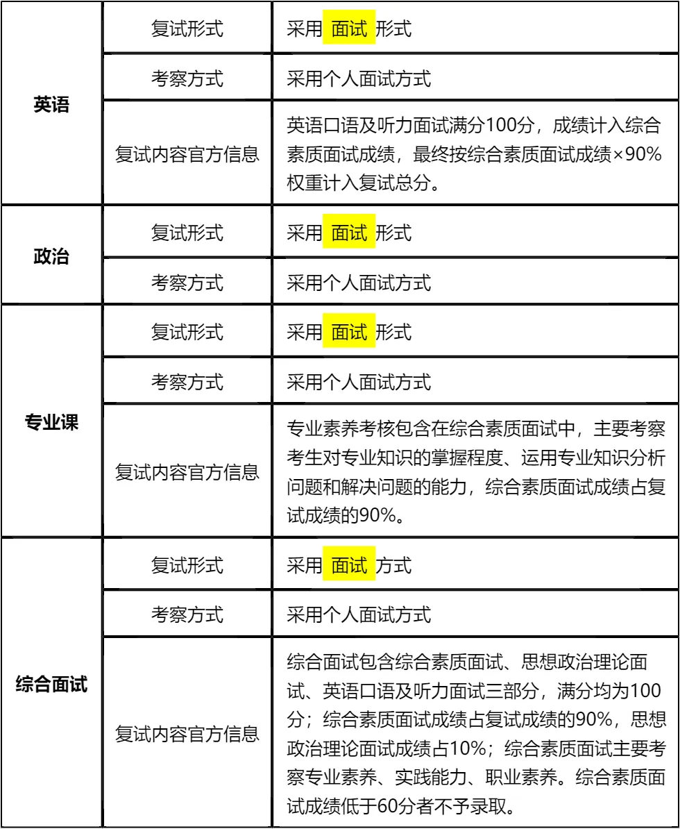
客观分析一波,兰州大学MBA非全日制复试整体淘汰率25%,不算低也不算极高,复试时间预计在 2026 年 3 月 29 日-4 月 1 日,查分时间和复试时间间隔相对合理,但仍需要提前规划准备,避免临时抱佛脚。整体上复试以面试为主,无笔试环节,所有考察内容均通过个人面试形式进行,需要重点打磨面试技巧和表达能力。
复习建议:从分数段录取率来看,180分以上录取率高达96%,182分以上基本稳录,所以分数在180分以下的同学要格外重视复试,通过优异的面试表现弥补分数差距。一定要把真题作为复习核心,我把真题及涵盖兰州大学MBA复试英语口语、政治、专业综合面试的所有资料都放在文末了,大家下载后认真背诵练习,重点攻克高频考点,针对性准备才能提高通过率,其实只要找对方法,复试并没有那么难!!!
2026查分/复试时间/复试形式预测
兰州大学MBA复试拟录取整体情况/淘汰率评估
复试各个分数段拟录取情况分析
兰州大学MBA复试内容分析/成绩计算/资审材料
一、 整体复试情况概览
二、 各个学科的复试考察细节
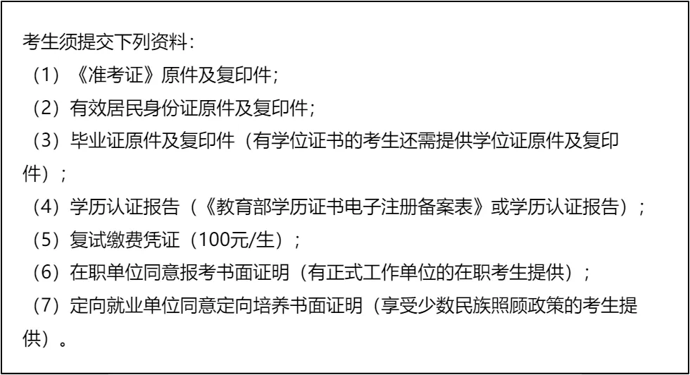
三、 复试资格审查需要准备的材料
复试面试真题分享
一、 英语口语问答
- 1. Can you do a quick self-introduction?
- 2. What’s your biggest strength in your career?
- 3. Why did you choose our university’s MBA program?
- 4. How will the MBA degree help your future career?
- 5. Can you describe a challenging project you led?
- 6. How do you handle conflicts with your colleagues?
- 7. What are your short-term career goals after MBA graduation?
二、 政治理论问答
- 1. 如何理解高质量发展内涵?
- 2. 新时代社会主要矛盾是什么?
- 3. 中国式现代化的基本特征有哪些?
- 4. 共同富裕的重要意义是什么?
- 5. 什么是新发展理念?
- 6. 科技创新对发展的作用?
- 7. 乡村振兴战略的总要求是什么?
三、 专业知识问答
- 1. 管理的四大职能,简单说说?
- 2. 什么是SWOT分析?举个实际例子说明下?
- 3. 波特五力模型里,五种竞争力量具体是哪些?
- 4. 目标管理(MBO)的核心思路是什么?
- 5. 马斯洛需求层次理论,具体内容有哪些?
- 6. 双因素理论里的保健因素和激励因素,分别指什么?
- 7. 什么是核心竞争力?企业怎么构建自己的核心竞争力?
四、 综合素质面试问答
- 1. 考MBA的核心原因是什么?
- 2. 读MBA能帮你解决哪些职业困惑?
- 3. 我们学校MBA最吸引你的点是什么?
- 4. 和其他申请者比,你的核心优势是什么?
- 5. 未来3-5年职业有什么具体打算?
- 6. 你所在行业近年有什么变化?
- 7. 工作中遇过最棘手的事是什么?怎么解决的?
接下来,你最想要2026兰州大学MBA复试的完整资料来了(全科目,包含真题)!!!兰州大学MBA复试急救资料PDF汇总目录,考来考去就这些东西!
老师总结:
兰州大学MBA复试淘汰率25%,不算低,需要认真对待,但也不用过度焦虑。复试为纯面试形式,没有笔试压力,更能考察个人综合能力,对于有工作经验、表达能力强的同学来说是优势。要充分发挥自身优势,同时弥补不足,全面备考。
综合面试成绩低于60分不予录取,这是硬性门槛,必须确保达到合格线以上。要结合真题和备考资料,系统准备专业知识、实践案例、职业规划等方面的内容,同时注意答题逻辑和表达技巧,让回答更具专业性和条理性。
备考过程中,要合理安排时间,兼顾英语、政治和综合面试的准备。我整理的复试资料涵盖了所有考察板块的高频真题和核心考点,大家一定要认真学习和练习,通过模拟面试发现问题并及时改进。相信只要全力以赴,就能在复试中脱颖而出,成功考入兰州大学MBA!
后来通过朋友介绍,报了复试辅导课程。老师首先给我分析了兰州大学的复试特点,告诉我纯面试形式对我这种有工作经验的人来说是机会,重点要突出实践能力。然后给了我兰州大学的复试真题和核心资料,帮我梳理了专业知识考点,还针对英语面试准备了高频话题模板,一句一句地教我发音和表达。
最有帮助的是模拟面试环节,老师扮演面试官,按照兰州大学的面试流程对我进行提问,指出我回答中的问题,比如专业知识表述不精准、逻辑不清晰、口语表达不流畅等。每次模拟后,老师都会帮我复盘,给出改进建议,让我不断优化自己的回答。
正式复试那天,我一点都不紧张,因为很多问题都是模拟过的。英语面试虽然不算特别流利,但也顺利完成了问答;专业知识和综合素质面试,我结合自己的工作经历,有条理地进行了回答。最后成功上岸,真的特别感谢老师的指导和那份实用的复试资料,也证明了只要针对性准备,低分也能逆袭!

© 温馨提示:本文由作者海豚MBA张老师创作,未经著作权人允许禁止转载。
