【大白话讲考情】2026年兰州大学全日制MBA

复试面试真题已放在文末
复试面试真题已放在文末
【兰州大学MBA项目及院校简介】
兰州大学MBA项目依托学校综合性学科优势,致力于培养具有全球视野、本土情怀、创新精神和实践能力的高素质工商管理人才。项目注重理论与实践的深度融合,课程体系涵盖管理核心知识、行业前沿动态和实战应用技能,旨在帮助学生提升管理素养、拓展商业视野、增强职业竞争力。
兰州大学MBA项目拥有多元化的教学团队,既有学术造诣深厚的校内教授,也有具备丰富实战经验的企业高管和行业专家。同时,学校搭建了完善的校友网络和产学研合作平台,为学生提供广阔的交流合作和职业发展空间,助力学生在工商领域实现职业生涯的持续发展。
【大白话讲考情】兰州大学全日制MBA
客观分析一波,兰州大学全日制MBA复试整体淘汰率较高(44%),复试时间预计在 2026 年 3 月 29 日-4 月 1 日,查分后准备时间紧张,需要提前启动复试备考。整体复试以面试为主,无笔试环节,所有考察内容均通过个人面试形式进行,需重点打磨面试表达和应答技巧。
复习建议:分数线方面,稳录取建议分数为192分,不同分数段录取率差异较大,低分段同学需重点冲刺复试。真题是核心复习资料,我把涵盖兰州大学MBA复试英语口语、政治、专业综合面试的所有资料都放在文末了,大家下载后认真背诵,聚焦高频考点,避免盲目复习。复试有明确淘汰规则(政治或综合素质面试低于60分不予录取),需针对性突破薄弱环节,文末真题务必熟练掌握,其实只要找对方法,复试通关并不难!!!
2026查分/复试时间/复试形式预测
兰州大学MBA复试拟录取整体情况/淘汰率评估
复试各个分数段拟录取情况分析
兰州大学MBA复试内容分析/成绩计算/资审材料
一、 整体复试情况概览
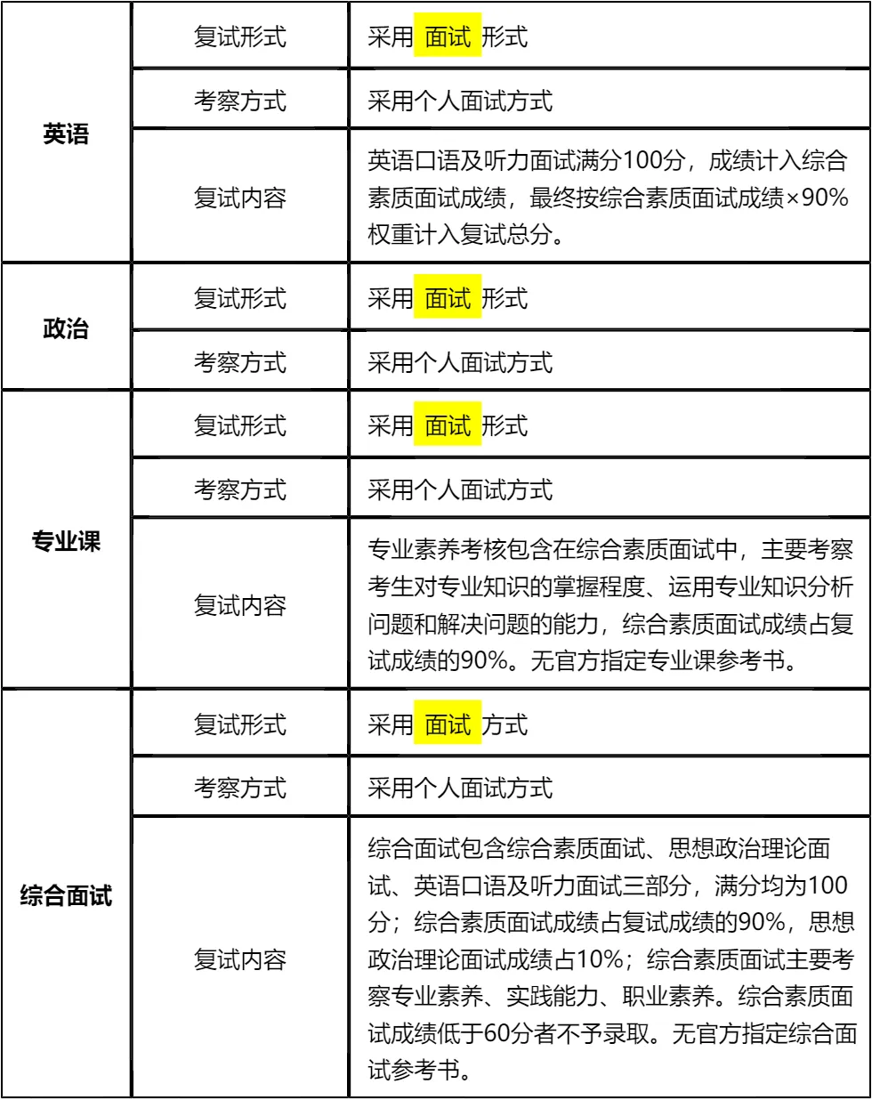
二、 各个学科的复试考察细节
三、 复试资格审查需要准备的材料
四、 同等学力加试要求
复试面试真题分享
一、 英语口语问答
- 1. Can you do a quick self-introduction?
- 2. What’s your biggest strength in your career?
- 3. Why did you choose our university’s MBA program?
- 4. How will the MBA degree help your future career?
- 5. Can you describe a challenging project you led?
- 6. How do you balance work and study during the MBA?
- 7. What’s the most important decision you’ve made in your career?
二、 政治理论问答
- 1. 如何理解高质量发展内涵?
- 2. 新时代社会主要矛盾是什么?
- 3. 中国式现代化的基本特征有哪些?
- 4. 共同富裕的重要意义是什么?
- 5. 新发展格局的核心是什么?
- 6. 乡村振兴战略的总要求是什么?
- 7. 社会主义核心价值观是什么?
三、 专业知识问答
- 1. 管理的四大职能,简单说说?
- 2. 什么是SWOT分析?举个实际例子说明下?
- 3. 波特五力模型里,五种竞争力量具体是哪些?
- 4. 目标管理(MBO)的核心思路是什么?
- 5. 马斯洛需求层次理论,具体内容有哪些?
- 6. 企业战略的三个层次,简单阐述下?
- 7. 市场营销的4P理论,具体指什么?
四、 综合素质面试问答
- 1. 考MBA的核心原因是什么?
- 2. 读MBA能帮你解决哪些职业困惑?
- 3. 和其他申请者比,你的核心优势是什么?
- 4. 未来3-5年职业有什么具体打算?
- 5. 你所在行业近年有什么变化?
- 6. 工作中遇过最棘手的事是什么?怎么解决的?
- 7. 和同事意见不合时怎么处理?
接下来,你最想要2026兰州大学MBA复试的完整资料来了(全科目,包含真题)!!!兰州大学MBA复试急救资料PDF汇总目录,考来考去就这些东西!
老师总结:
兰州大学MBA复试竞争不算小,淘汰率44%,但只要找对方法,备考到位,就能成功上岸。首先要明确备考重点,政治和综合素质面试是“红线”,必须确保及格;综合素质面试占比90%,需重点投入时间和精力,提升专业知识应用和综合表达能力。
其次,要根据自身分数段制定备考策略。高分段同学保持稳定发挥,确保不出现不及格情况;低分段同学要针对性提升薄弱环节,通过面试展现自身优势,弥补分数劣势。英语面试需日常积累,多练习口语和听力,避免因英语影响综合素质面试成绩。
最后,资料利用要充分,真题是核心复习资源,文末整理的真题涵盖所有考察板块,建议反复背诵并模拟练习。资格审查材料要提前准备齐全,避免遗漏。相信只要全力以赴,针对性备考,就能在复试中脱颖而出,顺利录取兰州大学MBA!

© 温馨提示:本文由作者海豚MBA张老师创作,未经著作权人允许禁止转载。
