【大白话讲考情】2026年中国科学技术大学全日制MBA

复试面试真题已放在文末
复试面试真题已放在文末
【中国科学技术大学MBA项目及院校简介】
中科大MBA项目依托学校强大的理工背景和创新氛围,致力于培养具有全球视野、创新精神和卓越领导能力的复合型管理人才。项目注重理论与实践的深度融合,课程设置涵盖管理核心知识、行业前沿动态和创新实践模块,同时引入案例教学、企业参访、项目实战等多种教学形式。中科大MBA拥有一支学术造诣深厚、兼具业界经验的师资队伍,为学生提供高质量的教学指导。
此外,中科大拥有广泛的产学研合作网络和优秀的校友资源,毕业生在科技、金融、制造、互联网等多个领域展现出强劲的竞争力。选择中科大MBA,将助力学生在复杂多变的商业环境中把握机遇,实现职业发展的新跨越。
【大白话讲考情】中国科学技术大学全日制MBA
客观分析一波,中国科学技术大学全日制MBA复试整体淘汰率极低(仅2%),复试时间预计在 2026 年 3 月 23 日前后,查分后准备时间相对紧张,大家需要提前启动复试备考,避免临时抱佛脚。整体复试以面试为主,形式为线下面试,包含背景评分和综合面试两大部分,同等学力考生还需参加加试。
复习建议:一定要把真题作为复习核心,我把真题及涵盖英语、政治、专业课、综合面试的全套资料都放在文末了,下载后务必认真背诵练习,集中精力系统复习1-2周即可全面掌握核心考点!复试重点考察专业素质和综合素质,无需盲目拓展,聚焦高频考点和真题演练,就能高效应对,其实难度不大,只要认真准备就能稳操胜券!!!
2026查分/复试时间/复试形式预测
中国科学技术大学MBA复试拟录取整体情况/淘汰率评估
复试各个分数段拟录取情况分析
中国科学技术大学MBA复试内容分析/成绩计算/资审材料
一、 整体复试情况概览
二、 各个学科的复试考察细节
三、 复试资格审查需要准备的材料
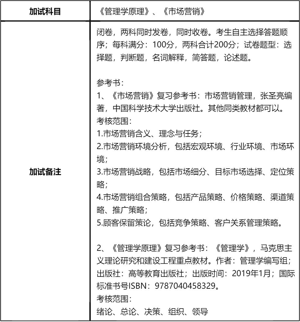
四、 同等学力加试科目
复试面试真题分享
一、 英语口语问答
- 1. Can you do a quick self-introduction?
- 2. What’s your greatest weakness? How do you overcome it?
- 3. How will the MBA degree help your future career?
- 4. Can you describe a challenging project you led?
- 5. What motivates you to pursue an MBA at this stage?
- 6. How do you keep updated with the latest business trends?
- 7. Can you introduce your current job responsibilities briefly?
二、 政治理论问答
- 1. 如何理解高质量发展内涵?
- 2. 新时代社会主要矛盾是什么?
- 3. 共同富裕的重要意义是什么?
- 4. 新发展理念的具体内容是什么?
- 5. 乡村振兴战略的总要求是什么?
- 6. 社会主义核心价值观是什么?
- 7. 如何理解“绿水青山就是金山银山”?
三、 专业知识问答
- 1. 管理的四大职能,简单说说?
- 2. 什么是SWOT分析?举个实际例子说明下?
- 3. 波特五力模型里,五种竞争力量具体是哪些?
- 4. 目标管理(MBO)的核心思路是什么?
- 5. 马斯洛需求层次理论,具体内容有哪些?
- 6. 市场营销的4P理论,具体指什么?
- 7. 企业战略的三个层次,简单阐述下?
四、 综合素质面试问答
- 1. 考MBA的核心原因是什么?
- 2. 读MBA能帮你解决哪些职业困惑?
- 3. 和其他申请者比,你的核心优势是什么?
- 4. 未来3-5年职业有什么具体打算?
- 5. 你所在行业近年有什么变化?
- 6. 工作中遇过最棘手的事是什么?怎么解决的?
- 7. 和同事意见不合时怎么处理?
接下来,你最想要2026中国科学技术大学MBA复试的完整资料来了(全科目,包含真题)!!!中国科学技术大学MBA复试急救资料PDF汇总目录,考来考去就这些东西!
老师总结:
复试备考要抓住“稳”字诀,中科大淘汰率低,只要稳定发挥就能上岸。综合面试中,思想品德是底线,必须确保合格;专业知识和英语应用能力是加分项,要重点突破。建议每天安排固定时间背诵真题和知识点,同时进行模拟面试,提升临场应变能力。
对于同等学力考生,加试科目不能忽视,两科闭卷考试需要扎实的基础,要按照参考书和考核范围系统复习,多做练习题巩固知识点,避免因加试成绩不达标而错失录取机会。普通考生则要聚焦综合面试,全面准备各个维度的问题。
最后,心态调整也很重要,不要因低淘汰率而掉以轻心,也不要因备考时间紧张而焦虑。相信自己的努力,充分利用文末的备考资料,循序渐进地推进复习,就能在复试中脱颖而出。期待在中科大校园见到大家!
后来偶然拿到了这份复试资料,简直如获至宝。资料里的真题分类清晰,还有详细的答题思路,我每天花2小时背诵,同时按照资料里的面试技巧进行模拟练习。英语部分,我把高频问答背得滚瓜烂熟,还对着镜子练习发音和表情。
复试当天,抽到的英语和专业课题目大多是资料里的真题,我胸有成竹,回答得非常流畅。综合面试时,考官问的职业规划、行业认知等问题,我也按照资料里的思路结合自身情况作答。整个面试过程很顺利,最后成功录取!真心感谢这份资料,帮我少走了很多弯路。

延伸阅读:
© 温馨提示:本文由作者海豚MBA张老师创作,未经著作权人允许禁止转载。
