【大白话讲考情】安徽大学2026年MBA非全日制

复试面试真题已放在文末
复试面试真题已放在文末
【安徽大学MBA项目及院校简介】
安徽大学MBA项目依托学校深厚的人文底蕴和扎实的学科基础,致力于培养具备全球视野、创新精神和社会责任感,掌握现代管理理论与方法,能够适应复杂商业环境的中高层管理人才。项目课程体系兼顾理论深度与实践应用,设有综合管理、市场营销、财务管理、人力资源管理等多个方向,注重案例教学、实践调研和校企合作。
安徽大学MBA项目拥有一支结构合理、经验丰富的师资队伍,既有学术造诣深厚的教授,也有具备丰富实战经验的企业高管和行业专家。学校为MBA学员提供了广阔的交流平台和丰富的校友资源,助力学员拓展人脉、提升能力,实现职业生涯的可持续发展。
【大白话讲考情】安徽大学MBA非全日制
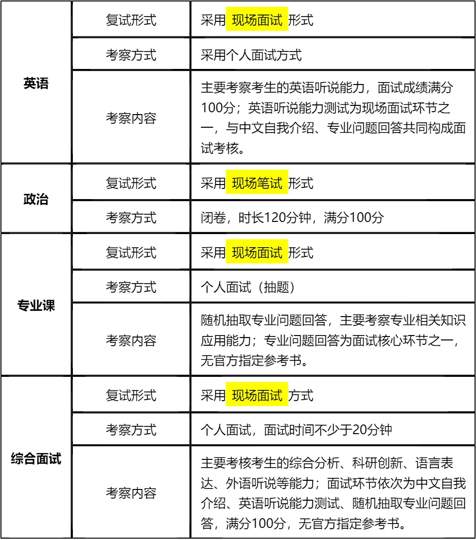
客观分析一波,安徽大学MBA非全日制复试整体淘汰率较低(6%左右),复试时间预计在 2026 年 3 月 28 日前后,查分时间和复试时间间隔相对紧张,所以大家需要提前筹备复试,避免出分后手忙脚乱。整体上复试以笔试+面试为主,其中面试形式均为个面,专业课面试采用抽题方式,需要提前熟悉抽题答题的节奏和技巧。
复习建议:一定要把真题作为复习的核心重点,我把真题及涵盖安徽大学MBA复试英语口语、政治、专业综合面试的所有核心资料都放在文末了,大家下载后务必认真背诵,集中精力背诵10天左右就能基本掌握!!总之,备考时间有限,务必聚焦高频核心考点,切忌盲目复习,文末的真题一定要重点研读,资料一定要下载背诵,其实复试难度不大,只要认真准备就能稳妥上岸!!!
2026查分/复试时间/复试形式预测
安徽大学MBA复试拟录取整体情况/淘汰率评估
复试各个分数段拟录取情况分析
安徽大学MBA复试内容分析/成绩计算/资审材料
一、 整体复试情况概览
二、 各个学科的复试考察细节
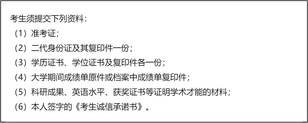
三、 复试资格审查需要准备的材料
复试面试真题分享
一、 英语口语问答
- 1. Can you do a quick self-introduction?
- 2. What’s your greatest weakness? How do you overcome it?
- 3. Why did you choose our university’s MBA program?
- 4. How will the MBA degree help your future career?
- 5. Can you describe a challenging project you led?
- 6. How do you balance work and study during the MBA?
- 7. What motivates you to pursue an MBA at this stage?
二、 政治理论问答
- 1. 如何理解高质量发展内涵?
- 2. 新时代社会主要矛盾是什么?
- 3. 中国式现代化的基本特征有哪些?
- 4. 共同富裕的重要意义是什么?
- 5. 新发展格局的核心是什么?
- 6. 乡村振兴战略的总要求是什么?
- 7. 如何理解“绿水青山就是金山银山”?
三、 专业知识问答
- 1. 管理的四大职能,简单说说?
- 2. 什么是SWOT分析?举个实际例子说明下?
- 3. 波特五力模型里,五种竞争力量具体是哪些?
- 4. 目标管理(MBO)的核心思路是什么?
- 5. 马斯洛需求层次理论,具体内容有哪些?
- 6. 双因素理论里的保健因素和激励因素,分别指什么?
- 7. 什么是核心竞争力?企业怎么构建自己的核心竞争力?
四、 综合素质面试问答
- 1. 考MBA的核心原因是什么?
- 2. 读MBA能帮你解决哪些职业困惑?
- 3. 我们学校MBA最吸引你的点是什么?
- 4. 和其他申请者比,你的核心优势是什么?
- 5. 未来3-5年职业有什么具体打算?
- 6. 你所在行业近年有什么变化?
- 7. 工作中遇过最棘手的事是什么?怎么解决的?
接下来,你最想要2026安徽大学MBA复试的完整资料来了(全科目,包含真题)!!!安徽大学MBA复试急救资料PDF汇总目录,考来考去就这些东西!
老师总结:
首先,安徽大学MBA复试淘汰率不高,但这并不意味着可以掉以轻心。政治笔试是闭卷形式,时事政治的知识点需要花时间背诵记忆,这是不能临时抱佛脚的,一定要提前规划好复习时间,系统梳理核心考点。
其次,面试环节包含英语听说、专业抽题和综合问答,各个部分都有其考察重点。英语要注重日常口语练习,确保能流畅表达;专业课要覆盖核心知识点,应对抽题的随机性;综合面试则要展现自己的综合分析能力、沟通能力和职业规划,回答问题时逻辑要清晰,态度要真诚。
最后,资格审查材料要提前准备齐全,避免因材料问题影响复试。文末的复试资料是浓缩的精华,包含了历年真题和高频考点,大家一定要认真下载背诵,结合模拟练习,熟悉复试流程和答题节奏。相信只要大家认真准备,就能顺利通过复试,成功上岸安徽大学MBA!

延伸阅读:
© 温馨提示:本文由作者海豚MBA张老师创作,未经著作权人允许禁止转载。
