【大白话讲考情】安徽财经大学2026年全日制MBA

复试面试真题已放在文末
复试面试真题已放在文末
【安徽财经大学MBA项目及院校简介】
安徽财经大学MBA项目依托学校在经济学、管理学方面的学科优势,致力于培养具备扎实的管理理论基础、较强的实践能力和创新精神,适应新时代市场经济发展需要的复合型管理人才。项目设有数智商业创新、数字营销、领导力与人力资源开发、AI战略、财务金融等多个专业方向,课程体系注重理论与实践的结合,邀请了校内资深教授和企业实战专家共同授课,为学生提供全方位的管理知识与技能培养。
安徽财经大学MBA项目强调学生职业素养的提升和行业资源的积累,通过案例教学、企业参访、项目实践等多种教学形式,帮助学生将理论知识转化为实际管理能力。学校拥有广泛的校友网络和企业合作资源,为MBA学生提供了良好的就业和创业平台,助力学生实现职业发展的新跨越。
【大白话讲考情】安徽财经大学全日制MBA
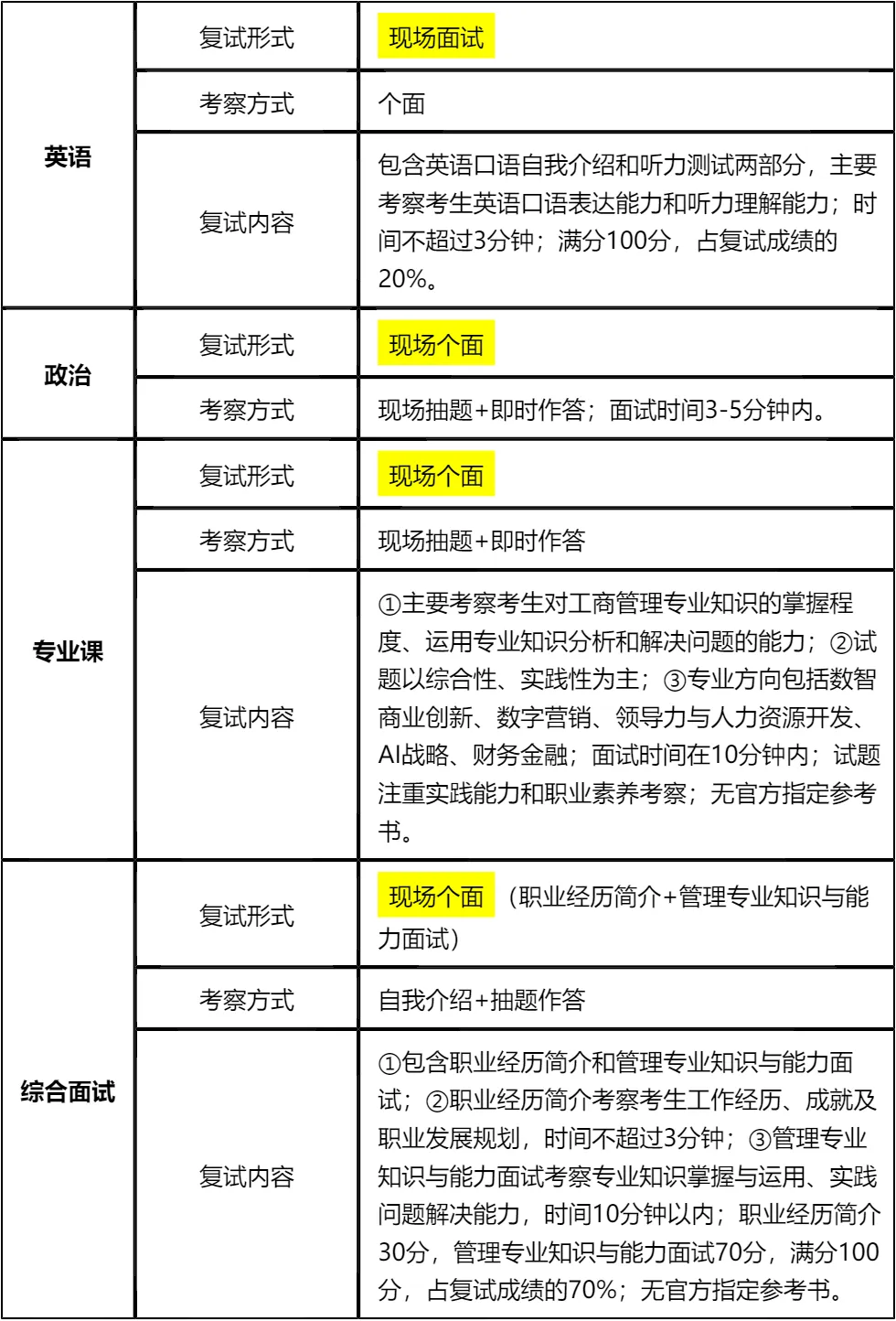
客观分析一波,安徽财经大学全日制MBA复试整体淘汰率较低(7%左右),复试时间预计在 2026 年 3 月 29 日前后,查分后准备时间相对充裕,但仍需提前规划,避免临时抱佛脚。整体上复试仅为面试形式,包含英语、政治、专业课、综合面试四个版块,均为个面形式,需要重点准备抽题作答的技巧和思路。
复习建议:真题是复习的核心抓手,我把涵盖安徽财经大学MBA复试英语口语、政治、专业课、综合面试的核心真题都整理在了文末,大家下载后要结合专业方向重点背诵,集中10-15天强化记忆即可覆盖高频考点!复试注重实践能力和职业素养考察,答题时要结合工作实际案例,避免纯理论堆砌,文末真题务必熟练掌握,资料针对性极强,认真准备就能稳操胜券!!!
2026查分/复试时间/复试形式预测
安徽财经大学MBA复试拟录取整体情况/淘汰率评估
复试各个分数段拟录取情况分析
安徽财经大学MBA复试内容分析/成绩计算/资审材料
一、 整体复试情况概览
二、 各个学科的复试考察细节
三、 复试资格审查需要准备的材料
四、 同等学力加试科目
复试面试真题分享
一、 英语口语问答
- 1. Can you do a quick self-introduction?
- 2. What’s your greatest weakness? How do you overcome it?
- 3. How will the MBA degree help your future career?
- 4. Can you describe a challenging project you led?
- 5. How do you balance work and study during the MBA?
- 6. What do you expect to learn from the MBA curriculum?
- 7. How do you keep updated with the latest business trends?
二、 政治理论问答
- 1. 如何理解高质量发展内涵?
- 2. 中国式现代化的基本特征有哪些?
- 3. 共同富裕的重要意义是什么?
- 4. 新发展理念的具体内容是什么?
- 5. 乡村振兴战略的总要求是什么?
- 6. 社会主义核心价值观的作用?
- 7. 如何理解“绿水青山就是金山银山”?
三、 专业知识问答
- 1. 管理的四大职能,简单说说?
- 2. 波特五力模型里,五种竞争力量具体是哪些?
- 3. 目标管理(MBO)的核心思路是什么?
- 4. 双因素理论里的保健因素和激励因素,分别指什么?
- 5. 市场营销的4P理论,具体指什么?
- 6. 什么是核心竞争力?企业怎么构建自己的核心竞争力?
- 7. 产品生命周期不同阶段该用什么营销策略?
四、 综合素质面试问答
- 1. 考MBA的核心原因是什么?
- 2. 读MBA能帮你解决哪些职业困惑?
- 3. 你所在行业近年有什么变化?
- 4. 工作中遇过最棘手的事是什么?怎么解决的?
- 5. 和同事意见不合时怎么处理?
- 6. 未来3-5年职业有什么具体打算?
- 7. 怎么平衡工作、学习和生活?
接下来,你最想要2026安徽财经大学全日制MBA复试的完整资料来了(全科目,包含真题)!!!安徽财经大学MBA复试急救资料PDF汇总目录,考来考去就这些东西!
老师总结:
第一点,从分数段录取情况来看,除160-180分段外,其他分数段录取率均为100%,160-180分段的考生需要更加重视复试,通过专业知识强化和面试技巧训练提升竞争力,其他分数段考生保持稳定发挥即可。学校保护一志愿,复试过程相对公平,无需过度担心。
第二点,专业课面试无官方指定参考书,且试题注重综合性和实践性,建议考生围绕数智商业创新、数字营销等专业方向,梳理核心管理理论(如SWOT分析、波特五力模型、4P理论等),并结合行业案例深化理解,避免死记硬背。综合面试的职业经历简介要简洁明了,突出数据成果和管理经验,让考官快速抓住你的核心优势。
第三点,备考时间相对充裕,建议制定合理的复习计划,分阶段推进:第一阶段整理专业知识框架和面试素材;第二阶段背诵真题和高频考点;第三阶段进行模拟面试,提升答题流畅度和应变能力。文末的急救资料已浓缩核心考点,大家一定要充分利用,相信只要付出足够的努力,就能成功录取!

延伸阅读:
© 温馨提示:本文由作者海豚MBA张老师创作,未经著作权人允许禁止转载。
