【大白话讲考情】安徽财经大学2026年MBA非全日制

复试面试真题已放在文末
复试面试真题已放在文末
【安徽财经大学MBA项目及院校简介】
安徽财经大学MBA项目依托学校的学科优势,聚焦工商管理领域的理论研究与实践应用,致力于培养具备扎实的管理理论基础、较强的实践能力和创新精神,适应新时代经济发展需求的复合型管理人才。项目课程体系兼顾理论深度与实践导向,涵盖数智商业创新、数字营销、领导力与人力资源开发、AI战略、财务金融等多个专业方向,能够满足不同职业背景学员的发展需求。
安徽财经大学MBA项目注重校企合作与实践教学,通过邀请行业专家授课、组织企业参访、开展案例研讨等多种形式,帮助学员将理论知识与实际工作相结合。同时,学校拥有广泛的校友网络和完善的就业服务体系,为MBA学员的职业发展提供有力支持,助力学员在职业生涯中实现持续提升。
【大白话讲考情】安徽财经大学MBA非全日制
客观分析一波,安徽财经大学MBA非全日制复试整体淘汰率10%,属于中等偏低保送率,复试时间预计在 2026 年 3 月 29 日左右,查分后准备时间相对充裕,但仍需提前规划。整体上复试仅为面试形式,无笔试环节,均为现场个面,需要重点准备个面的应答技巧和各版块核心考点。
复习建议:从分数段录取率来看,183分以上稳录概率极高,150-180分区间也有较高录取率,但仍需重视复试。一定要把真题作为复习核心,我把真题及涵盖英语口语、政治、专业综合面试的全套资料都放在文末了,下载后重点背诵高频考点,集中精力准备1-2周即可全面覆盖!复试考察注重实践能力和职业素养,答题时要结合自身工作经验,文末真题务必认真研读,资料及时下载背诵,难度不大但需用心准备!!!
2026查分/复试时间/复试形式预测
安徽财经大学MBA复试拟录取整体情况/淘汰率评估
复试各个分数段拟录取情况分析
安徽财经大学MBA复试内容分析/成绩计算/资审材料
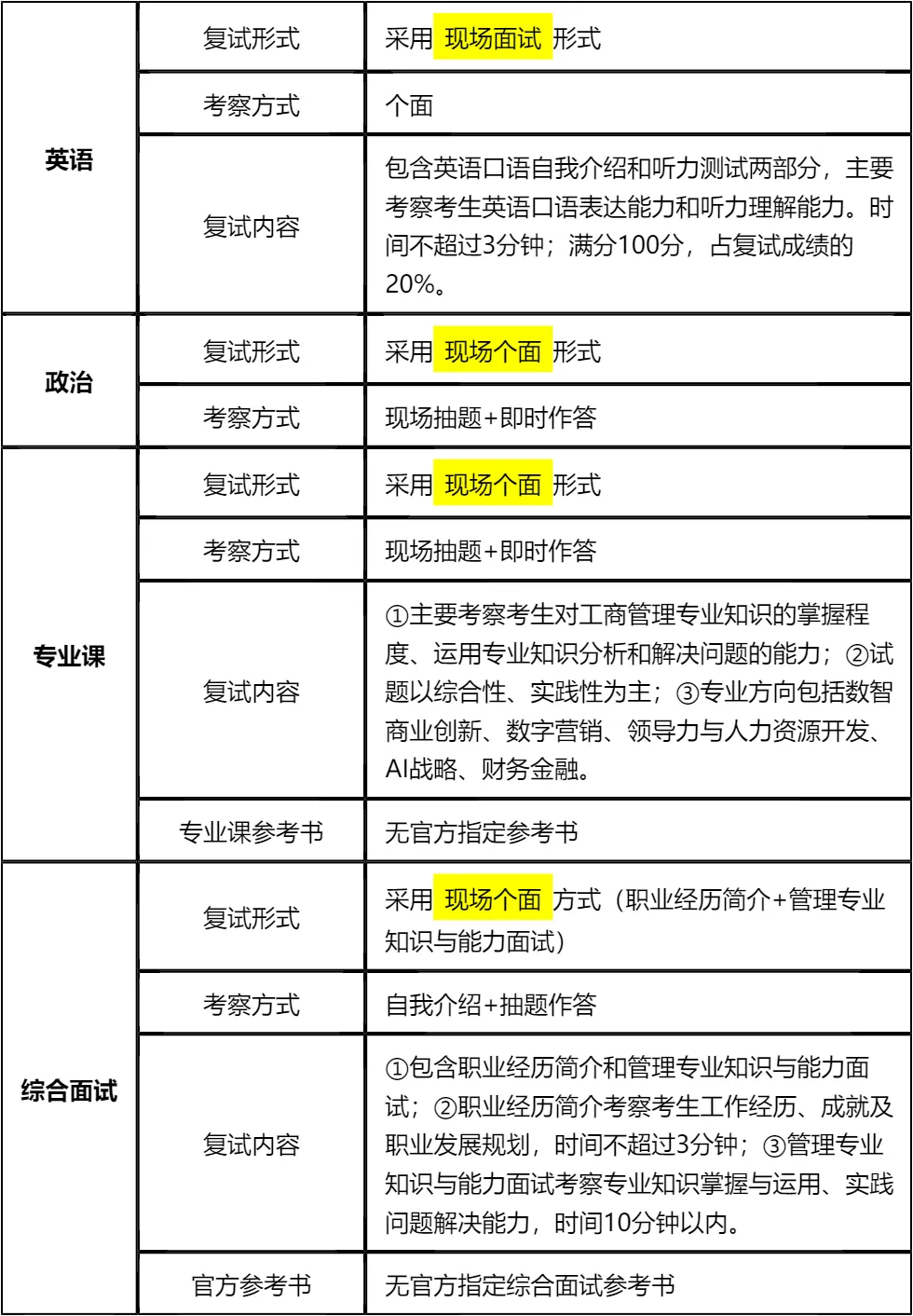
一、 整体复试情况概览
二、 各个学科的复试考察细节
三、 复试资格审查需要准备的材料
四、 同等学力加试科目
复试面试真题分享
一、 英语口语问答
- 1. Can you do a quick self-introduction?
- 2. What’s your biggest strength in your career?
- 3. Why did you choose our university’s MBA program?
- 4. How will the MBA degree help your future career?
- 5. Can you describe a challenging project you led?
- 6. How do you handle conflicts with your colleagues?
- 7. What are your short-term career goals after MBA graduation?
二、 政治理论问答
- 1. 如何理解高质量发展内涵?
- 2. 新时代社会主要矛盾是什么?
- 3. 中国式现代化的基本特征有哪些?
- 4. 共同富裕的重要意义是什么?
- 5. 新发展格局的核心是什么?
- 6. 乡村振兴战略的总要求是什么?
- 7. 社会主义核心价值观是什么?
三、 专业知识问答
- 1. 管理的四大职能,简单说说
- 2. 什么是SWOT分析?举个实际例子说明下
- 3. 波特五力模型里,五种竞争力量具体是哪些
- 4. 目标管理(MBO)的核心思路是什么
- 5. 马斯洛需求层次理论,具体内容有哪些
- 6. 什么是核心竞争力?企业怎么构建自己的核心竞争力
- 7. 市场营销的4P理论,具体指什么
四、 综合素质面试问答
- 1. 考MBA的核心原因是什么?
- 2. 读MBA能帮你解决哪些职业困惑?
- 3. 和其他申请者比,你的核心优势是什么?
- 4. 未来3-5年职业有什么具体打算?
- 5. 你所在行业近年有什么变化?
- 6. 工作中遇过最棘手的事是什么?怎么解决的?
- 7. 如何调动团队积极性?
接下来,你最想要2026安徽财经大学MBA复试的完整资料来了(全科目,包含真题)!!!安徽财经大学MBA复试急救资料PDF汇总目录,考来考去就这些东西!
老师总结:
复试备考,核心在于“针对性”和“实践性”。安徽财经大学MBA复试注重考察考生的实际能力和职业素养,而非单纯的理论记忆。综合面试中,职业规划要清晰明确,结合学校MBA项目的专业方向,展示自身与项目的契合度;专业问答要紧扣行业实际,用案例支撑观点,避免空洞表述。
对于英语面试,虽然占比不高,但直接影响考官的第一印象,要保证自我介绍流畅自然,听力问答反应迅速、表达准确。政治面试要关注近期重要会议和政策导向,形成自己的理解和答题思路,抽题后不要慌张,有条理地阐述观点即可。
最后,心态也很重要。10%的淘汰率意味着大部分认真准备的考生都能上岸,要相信自己的实力,保持自信从容的状态。我整理的复试资料已经涵盖了所有核心考点和真题,大家只要认真学习和练习,就能从容应对复试挑战,成功迈入安徽财经大学MBA的校门!
我拿到这份复试资料后,就制定了详细的备考计划。每天早上花1小时背诵英语和政治知识点,晚上抽2小时研究专业课真题和综合面试案例。资料里的专业课真题涵盖了管理四大职能、波特五力模型等核心知识点,还有详细的答题思路解析,让我很快就能掌握重点。综合面试部分的职业规划、行业分析等问题,也让我提前做好了充分准备。
复试的时候,政治抽题抽到了“共同富裕的重要意义”,我按照资料里的答题框架,结合自己的理解进行了阐述;英语面试的自我介绍和问答也都在准备范围内;综合面试中,考官问到了我所在行业的变化和应对策略,我结合资料里的案例和自己的工作经验,有条理地进行了回答。最终顺利通过复试,真的很庆幸有这份实用的资料助力。

延伸阅读:
© 温馨提示:本文由作者海豚MBA张老师创作,未经著作权人允许禁止转载。
