【大白话讲考情】重庆三峡学院2026年全日制MPA

复试面试真题已放在文末
复试面试真题已放在文末
【重庆三峡学院MPA项目及院校简介】
重庆三峡学院公共管理硕士(MPA)项目立足三峡库区,面向重庆乃至全国,致力于培养具备良好的政治思想素质和职业道德素养,掌握系统的公共管理理论、知识和方法,具备从事公共管理与公共政策分析的能力,能够在政府部门、事业单位、非营利组织等公共部门从事管理工作的复合型、应用型高级专门人才。
项目依托学校多学科优势,构建了贴合实践需求的课程体系,注重理论与实践结合,强调案例教学和实地调研,培养学生解决实际公共管理问题的能力。MPA教育中心拥有一支结构合理、经验丰富的师资队伍,同时聘请了政府部门、行业实务专家担任兼职导师,为学生提供全方位的指导和支持。
【大白话讲考情】重庆三峡学院全日制MPA
客观分析一波,重庆三峡学院全日制MPA复试整体淘汰率较低(仅4%),复试时间预计在 2026 年 3 月 28 日前后,查分后准备时间有限,建议提前启动复试备考。整体复试形式为笔试+面试相结合,面试为个面问答形式,需要重点准备专业知识和综合素养相关内容。
复习建议:真题是复试备考的核心,需重点掌握各板块高频考点。本次整理了重庆三峡学院MPA复试英语口语、政治、专业课、综合面试的完整真题及备考资料,放在文末供大家下载。资料聚焦核心考点,集中精力背诵10天左右即可全面掌握!复试备考时间紧张,务必抓重点、攻核心,避免盲目复习,文末真题和资料一定要认真研读背诵,其实难度不大,稳扎稳打就能上岸!!!
2026查分/复试时间/复试形式预测
重庆三峡学院MPA复试拟录取整体情况/淘汰率评估
复试各个分数段拟录取情况分析
重庆三峡学院MPA复试内容分析/成绩计算/资审材料
一、 整体复试情况概览
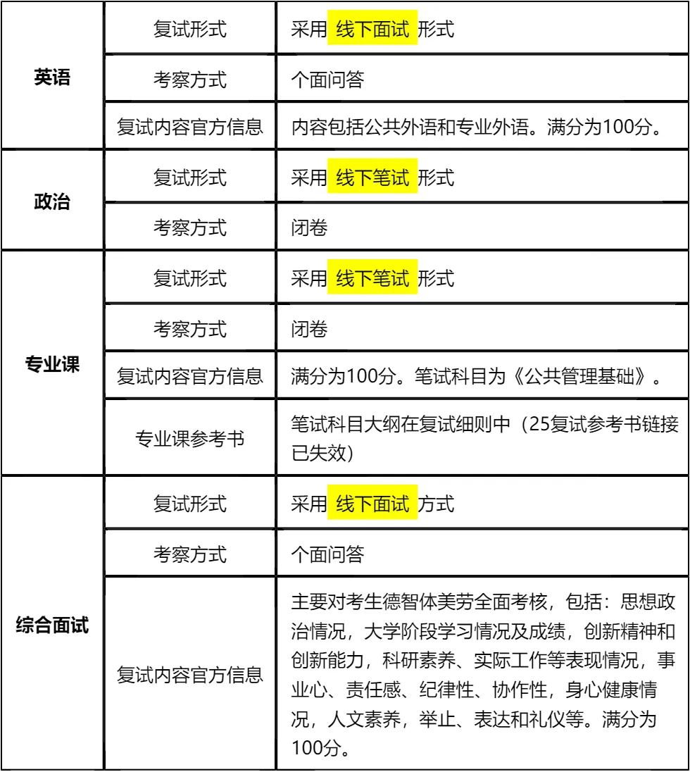
二、 各个学科的复试考察细节
三、 复试资格审查需要准备的材料
四、 同等学力加试科目
复试面试真题分享
一、 英语口语问答
- 1. Can you do a quick self-introduction?
- 2. Why did you choose our university?
- 3. How will this degree help your career?
- 4. Do you think you can balance work and study?
- 5. What is your biggest motivation?
- 6. Tell me about your current job.
- 7. How do you handle pressure?
二、 政治理论问答
- 1. 你怎么理解“中国式现代化”?
- 2. 什么是“新质生产力”?简单谈谈你的看法。
- 3. 谈谈你对“共同富裕”的理解,是搞平均主义吗?
- 4. “四个自信”指哪四个?你觉得哪个最根本?
- 5. 怎么理解“绿水青山就是金山银山”?
- 6. 中国共产党的“初心”和“使命”是什么?
- 7. 如何理解“江山就是人民,人民就是江山”?
三、 专业知识问答
- 1. 公共管理和企业管理,最大的区别是什么?
- 2. 什么是“公共利益”?谁来代表公共利益?
- 3. 你觉得“官僚制”现在过时了吗?
- 4. 什么是公共产品?空气算不算?
- 5. 你怎么理解“服务型政府”?
- 6. 谈谈你对“治理能力现代化”的理解。
- 7. 为什么现在这么强调“基层治理”?
四、 综合素质面试问答
- 1. 除了学历,你觉得MPA还能给你带来什么?
- 2. 你本科专业和公共管理没关系,为什么跨考?
- 3. 你性格上最大的优点和缺点是什么?
- 4. 如果这次复试被刷了,你会怎么办?
- 5. 领导安排的任务明显不合理,你做不做?
- 6. 你如何处理工作中的突发危机事件?
- 7. 你认为好的领导者应该具备哪些素质?
接下来,你最想要2026重庆三峡学院全日制MPA复试的完整资料来了(全科目,包含真题)!!!重庆三峡学院MPA复试急救资料PDF汇总目录,考来考去就这些东西!
老师总结:
首先,要明确复试各板块的权重分布,综合面试占比40%,是重中之重,需重点准备。综合面试考察德智体美劳全面素质,考生要提前梳理自身经历,突出优势亮点,同时针对思想政治、职业规划、沟通协作等方面的问题做好应答准备,展现良好的综合素质。
其次,笔试部分虽然占比各为20%,但也不能忽视。政治要关注时政热点和核心理论,专业课聚焦《公共管理基础》,两者均需闭卷作答,需强化记忆和理解。英语面试占比20%,要兼顾公共外语和专业外语,提前积累相关词汇和表达,提升口语应答能力。
最后,备考时间紧张,要提高复习效率,抓住核心考点。文末的复试资料已经为大家整理好了高频真题和备考重点,建议尽快领取并认真背诵,结合模拟练习提升应试能力。祝大家在复试中发挥出最佳水平,顺利被重庆三峡学院MPA录取!

© 温馨提示:本文由作者海豚MBA张老师创作,未经著作权人允许禁止转载。
