【大白话讲考情】2026年浙江师范大学非全日制MPA

复试面试真题已放在文末
复试面试真题已放在文末
【浙江师范大学MPA项目及院校简介】
浙江师范大学MPA项目聚焦国家治理体系和治理能力现代化需求,结合浙江省地方治理特色,设置了公共政策分析、行政管理、教育管理、基层治理等多个研究方向。项目注重理论与实践相结合,通过案例教学、实地调研、专题研讨等多种教学形式,提升学生的实践能力和创新意识。同时,依托学校广泛的社会资源和合作网络,为学生提供丰富的实习实践机会和职业发展平台,助力学生在政府部门、事业单位、社会组织等公共部门及相关领域实现职业成长。
【大白话讲考情】浙江师范大学非全日制MPA
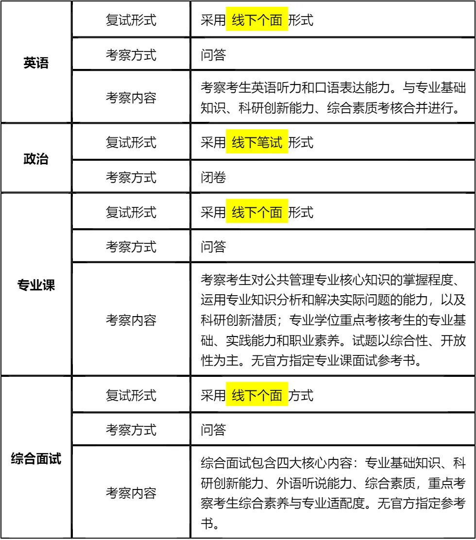
客观分析一波,浙江师范大学非全日制MPA复试整体淘汰率17%,属于中等淘汰水平,复试时间预计在 2026 年 3 月 29 日,查分后准备时间有限,建议提前启动复试备考。整体复试以笔试+面试为主,面试形式均为线下个面,需要重点打磨个面应答逻辑和表达能力。
复习建议:真题是核心复习资料,我已从真题库中精选各板块高频真题放在文末,涵盖英语、政治、专业课、综合面试全科目。这些真题贴合院校考察重点,集中背诵10-12天可全面掌握!备考需聚焦核心考点,避免盲目复习,优先攻克高频问答,同时兼顾政治笔试的闭卷备考,确保各板块均衡得分,文末真题务必认真研读背诵,上岸概率将大幅提升!
2026查分/复试时间/复试形式预测
浙江师范大学MPA复试拟录取整体情况/淘汰率评估
复试各个分数段拟录取情况分析
浙江师范大学MPA复试内容分析/成绩计算/资审材料
一、 整体复试情况概览
二、 各个学科的复试考察细节
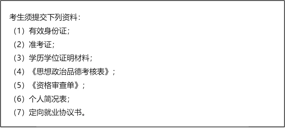
三、 复试资格审查需要准备的材料
四、 同等学力加试科目
复试面试真题分享
一、 英语口语问答
- 1. Can you do a quick self-introduction?
- 2. Why did you choose our university?
- 3. How will this degree help your career?
- 4. Do you think you can balance work and study?
- 5. What is your biggest achievement at work?
- 6. How do you handle pressure?
- 7. What kind of leader are you?
二、 政治理论问答
- 1. 你怎么理解“中国式现代化”?
- 2. 什么是“新质生产力”?简单谈谈你的看法。
- 3. 谈谈你对“共同富裕”的理解,是搞平均主义吗?
- 4. 怎么理解“绿水青山就是金山银山”?
- 5. 中国共产党的“初心”和“使命”是什么?
- 6. 如何理解“江山就是人民,人民就是江山”?
- 7. 国家为什么要强调“科技自立自强”?
三、 专业知识问答
- 1. 公共管理和企业管理,最大的区别是什么?
- 2. 什么是“市场失灵”?举个身边的例子。
- 3. 什么是公共产品?空气算不算?
- 4. 你怎么理解“服务型政府”?
- 5. 什么是“数字政府”?它能解决所有问题吗?
- 6. 谈谈你对“治理能力现代化”的理解。
- 7. 什么是“邻避效应”(Not In My Backyard)?怎么化解?
四、 综合素质面试问答
- 1. 除了学历,你觉得MPA还能给你带来什么?
- 2. 你本科专业和公共管理没关系,为什么跨考?
- 3. 你觉得你性格上最大的优点和缺点是什么?
- 4. 如果这次复试被刷了,你会怎么办?
- 5. 领导安排的任务明显不合理,你做不做?
- 6. 你的下属能力比你强,不服你管,你怎么办?
- 7. 作为一个管理者,你更看重结果还是过程?
接下来,你最想要2026浙江师范大学非全日制MPA复试的完整资料来了(全科目,包含真题)!!!浙江师范大学MPA复试急救资料PDF汇总目录,考来考去就这些东西!
老师总结:
战略上藐视复试,战术上重视备考。浙江师范大学MPA17%的淘汰率不算特别高,但也不能掉以轻心。政治笔试是必须攻克的难关,无指定参考书意味着需要更广泛的知识积累,建议聚焦公共管理领域相关的时政政策和理论知识,避免盲目复习;面试环节要突出个人特色,展现与MPA专业的契合度,让面试官看到你的潜力。
在职考生要合理平衡工作和备考时间,可利用碎片时间背诵英语问答和政治考点,周末集中时间进行专业课和综合面试的模拟练习。跨专业考生要提前补充公共管理专业基础知识点,了解行业动态,在面试中展现学习能力和跨学科优势。
这份复试资料凝聚了高频考点和真题精华,大家一定要珍惜,认真背诵和练习。复试时保持良好的心态,自信从容地应对每一个问题,展现出最佳状态。祝愿大家都能在复试中取得优异成绩,成功上岸浙江师范大学非全日制MPA,实现自己的研究生梦想!

© 温馨提示:本文由作者海豚MBA张老师创作,未经著作权人允许禁止转载。
