【大白话讲考情】浙江农林大学2026年非全日制MPA

复试面试真题已放在文末
复试面试真题已放在文末
【浙江农林大学MPA项目及院校简介】
项目课程体系紧密结合国家治理体系和治理能力现代化要求,涵盖公共管理核心理论、政策分析、公共服务、基层治理、生态环境治理等多个方向,注重理论与实践相结合,通过案例教学、实地调研、专家讲座等多种形式,提升学生的实践能力和创新思维。学校拥有一支经验丰富的师资队伍,同时聘请政府部门、事业单位等实务部门的专家担任兼职导师,为学生提供全方位的指导。
浙江农林大学MPA非全日制项目面向在职人员招生,学习方式灵活,充分兼顾工作与学习需求。毕业生广泛分布在政府机关、事业单位、社会组织、国有企业等领域,凭借扎实的专业基础和较强的实践能力,受到用人单位的高度认可。
【大白话讲考情】浙江农林大学非全日制MPA
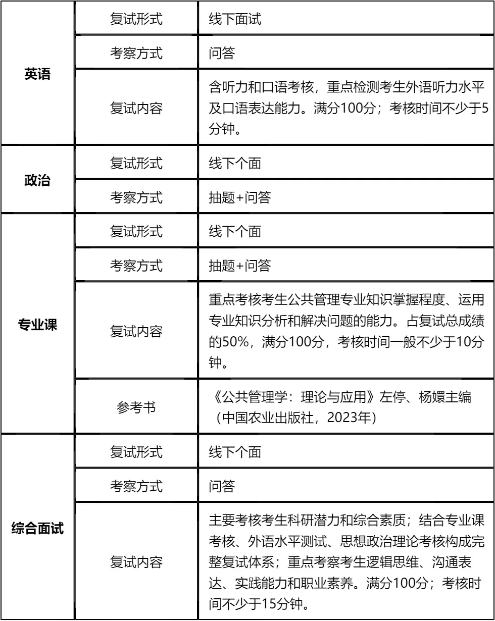
客观分析一波,浙江农林大学非全日制MPA复试整体淘汰率极低(一志愿淘汰率0%),复试时间预计在 2026 年 3 月 30 日前后,查分后备考时间有限,建议提前启动复试准备。整体复试形式为线下个人面试,涵盖英语、政治、专业课、综合面试四个核心板块,其中专业课占复试总成绩的50%,是备考重点。
复习建议:一定要把真题作为复习的核心,同时紧扣官方指定参考书和考核要求。英语需强化听力和口语训练,政治要聚焦指定期刊和教材内容,专业课重点掌握公共管理核心概念和实践应用能力。我把真题及涵盖复试全科目核心资料都放在文末了,大家下载后针对性背诵练习,抓住重点高效备考,其实复试难度不大,只要认真准备就能稳妥上岸!!!
2026查分/复试时间/复试形式预测
浙江农林大学MPA复试拟录取整体情况/淘汰率评估
复试各个分数段拟录取情况分析
浙江农林大学MPA复试内容分析/成绩计算/资审材料
一、 整体复试情况概览
二、 各个学科的复试考察细节
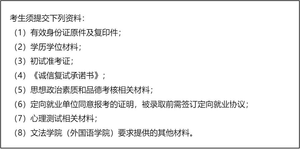
三、 复试资格审查需要准备的材料
四、 同等学力加试要求
复试面试真题分享
一、 英语口语问答
- 1. Can you do a quick self-introduction?
- 2. Why did you choose our university?
- 3. How will this degree help your career?
- 4. Do you think you can balance work and study?
- 5. What is your biggest motivation?
- 6. Tell me about your current job.
- 7. How do you handle pressure?
二、 政治理论问答
- 1. 你怎么理解“中国式现代化”?
- 2. 什么是“新质生产力”?简单谈谈你的看法。
- 3. 谈谈你对“共同富裕”的理解,是搞平均主义吗?
- 4. 怎么理解“绿水青山就是金山银山”?
- 5. “四个自信”指哪四个?你觉得哪个最根本?
- 6. 如何理解“江山就是人民,人民就是江山”?
- 7. 国家为什么要强调“科技自立自强”?
三、 专业知识问答
- 1. 公共管理和企业管理,最大的区别是什么?
- 2. 什么是“公共利益”?谁来代表公共利益?
- 3. 什么是“市场失灵”?举个身边的例子。
- 4. 你觉得“官僚制”现在过时了吗?
- 5. 什么是公共产品?空气算不算?
- 6. 你怎么理解“服务型政府”?
- 7. 谈谈你对“治理能力现代化”的理解。
四、 综合素质面试问答
- 1. 除了学历,你觉得MPA还能给你带来什么?
- 2. 你为什么要考MPA,而不是MBA?
- 3. 你本科专业和公共管理没关系,为什么跨考?
- 4. 你性格上最大的优点和缺点是什么?
- 5. 你工作中最大的成就是什么?具体谈谈。
- 6. 如果这次复试被刷了,你会怎么办?
- 7. 如果你和同事闹矛盾了,工作推不动,你先怎么办?
接下来,你最想要2026浙江农林大学非全日制MPA复试的完整资料来了(全科目,包含真题)!!!浙江农林大学MPA复试急救资料PDF汇总目录,考来考去就这些东西!
老师总结:
第一点,从录取数据来看,浙江农林大学MPA复试对一志愿考生非常友好,只要进入复试且正常发挥,录取概率极高。但稳录取建议分数为197分,分数较低的考生需在复试中展现出更强的竞争力,弥补初试分数的不足。
第二点,复试各个板块的备考要各有侧重。英语重点强化听力和口语,每天进行一定量的听力练习和口语表达训练;政治要聚焦指定的期刊和教材内容,积累理论知识和时政热点;专业课要吃透参考书,构建知识体系;综合面试要提前模拟练习,提升临场应变能力。
第三点,同等学力考生要高度重视加试科目,虽然加试成绩不计入复试总成绩,但及格是录取的必要条件,需提前制定加试科目复习计划,确保顺利通过。备考过程中要抓住重点,高效利用时间,结合文末的真题资料针对性复习,相信大家都能成功上岸浙江农林大学MPA!
我制定了详细的复习计划,每天分配固定的时间复习专业课、英语、政治和加试科目。专业课我以官方参考书为基础,配合网上找的课件和笔记进行学习,重点掌握公共管理的核心理论和实践方法。英语我从基础的词汇和语法开始复习,然后进行听力和口语训练,每天坚持背诵英语短文,提升口语表达能力。政治我认真学习了指定的教材和期刊,关注时政新闻,积累答题素材。加试科目我找了相关的教材和习题,系统进行复习,确保达到及格线。
复试前,我参加了培训机构的模拟面试,老师给我指出了很多问题,比如回答问题不够深入、表达不够流畅等。我根据老师的建议进行了针对性的改进,反复练习真题,提升自己的答题能力和临场应变能力。正式复试的时候,我发挥得很好,专业课和综合面试都得到了老师的肯定,加试科目也顺利通过了。
现在已经收到了录取通知书,非常开心。作为同等学力考生,我想告诉大家,只要认真准备、不放弃,就一定能实现自己的目标。浙江农林大学MPA项目非常好,师资力量雄厚,课程设置实用,相信在这里能学到很多有用的知识和技能。

© 温馨提示:本文由作者海豚MBA张老师创作,未经著作权人允许禁止转载。
