【大白话讲考情】杭州师范大学2026年非全日制MPA

复试面试真题已放在文末
复试面试真题已放在文末
【杭州师范大学MPA项目及院校简介】
项目课程体系紧密结合公共管理实践需求,涵盖公共政策、行政管理、公共服务、基层治理等核心领域,注重理论与实践的深度融合。教学过程中,邀请了学界专家和行业实务精英共同授课,通过案例分析、情景模拟、实地调研等多种教学方式,提升学生的实践应用能力。
杭州师范大学MPA项目立足浙江,面向全国,为政府部门、事业单位、社会组织等公共部门培养了大批优秀管理人才。项目拥有完善的教学支持体系和优质的校友资源,为学生的职业发展提供了广阔的平台,助力学生在公共管理领域实现个人价值与社会价值的统一。
【大白话讲考情】杭州师范大学非全日制MPA
客观分析一波,杭州师范大学非全日制MPA复试整体淘汰率23%,属于中等淘汰水平,复试时间预计在 2026 年 3 月下旬,查分后准备时间有限,建议大家提前启动复试备考,避免临时抱佛脚。整体复试以笔试+面试为主,面试形式为线下个面,需要重点准备结构化问答技巧。
复习建议:从分数段录取率来看,160-180分段录取率达83%,180-200分段80%,200-210分段50%,稳录取建议分数为191分。备考核心要围绕专业课笔试(《公共政策分析》)和面试真题展开,文末已整理好英语、政治、专业课、综合面试的核心真题资料,大家下载后集中背诵,重点攻克高频考点,避免盲目复习。复试难度适中,只要针对性准备,上岸概率很大!!!
2026查分/复试时间/复试形式预测
杭州师范大学MPA复试拟录取整体情况/淘汰率评估
复试各个分数段拟录取情况分析
杭州师范大学MPA复试内容分析/成绩计算/资审材料
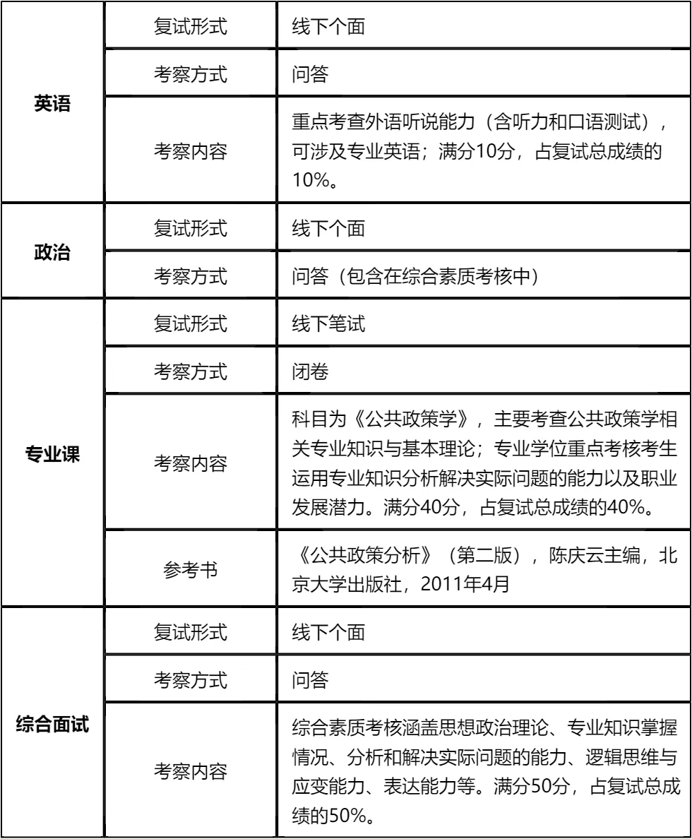
一、 整体复试情况概览
二、 各个学科的复试考察细节
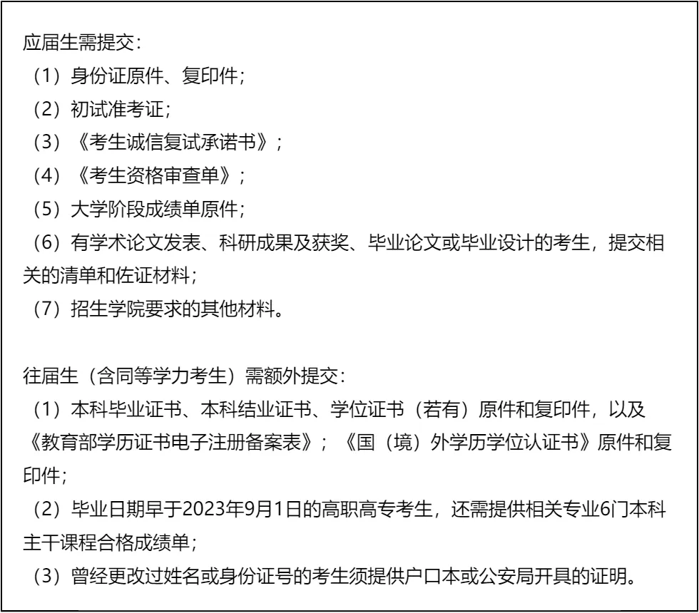
三、 复试资格审查需要准备的材料
四、 同等学力加试科目
复试面试真题分享
一、 英语口语问答
- 1. Can you do a quick self-introduction?
- 2. Why did you choose our university?
- 3. How will this degree help your career?
- 4. Do you think you can balance work and study?
- 5. What is your biggest motivation?
- 6. Tell me about your current job.
- 7. How do you handle pressure?
二、 政治理论问答
- 1. 你怎么理解“中国式现代化”?
- 2. 什么是“新质生产力”?简单谈谈你的看法。
- 3. 谈谈你对“共同富裕”的理解,是搞平均主义吗?
- 4. “四个自信”指哪四个?你觉得哪个最根本?
- 5. 怎么理解“绿水青山就是金山银山”?
- 6. 中国共产党的“初心”和“使命”是什么?
- 7. 如何理解“江山就是人民,人民就是江山”?
三、 专业知识问答
- 1. 公共管理和企业管理,最大的区别是什么?
- 2. 什么是“市场失灵”?举个身边的例子。
- 3. 你觉得“官僚制”现在过时了吗?
- 4. 什么是公共产品?空气算不算?
- 5. 公平和效率,你觉得哪个更重要?
- 6. 你怎么理解“服务型政府”?
- 7. 谈谈你对“治理能力现代化”的理解。
四、 综合素质面试问答
- 1. 除了学历,你觉得MPA还能给你带来什么?
- 2. 你本科专业和公共管理没关系,为什么跨考?
- 3. 你性格上最大的优点和缺点是什么?
- 4. 如果这次复试被刷了,你会怎么办?
- 5. 领导安排的任务明显不合理,你做不做?
- 6. 如果你和同事闹矛盾了,工作推不动,你先怎么办?
- 7. 作为一个管理者,你更看重结果还是过程?
接下来,你最想要2026杭州师范大学MPA复试的完整资料来了(全科目,包含真题)!!!杭州师范大学MPA复试急救资料PDF汇总目录,考来考去就这些东西!
老师总结:
杭州师范大学MPA复试的特点是“笔试扎实+面试灵活”,专业课笔试考察基础理论,面试则注重实际应用能力。备考时,专业课要以教材为核心,构建知识体系,确保每个知识点都理解透彻;面试要多积累案例,学会用公共管理理论分析实际问题,展现自己的专业素养和实践能力。
英语面试难度不大,重点是考察听说能力,提前准备好常见问题的回答,多进行口语练习,避免紧张导致表达不流畅。政治面试要关注时政热点,尤其是与民生、公共服务、基层治理相关的政策,学会从政府治理的角度进行分析和阐述。
对于同等学力考生,要额外重视加试科目,虽然加试成绩不计入复试,但不合格会直接淘汰,必须认真准备政治学和社会学概论两门课程。整体来看,杭州师范大学MPA复试难度适中,只要针对性准备,就能取得理想成绩。文末的真题资料和备考建议已经非常全面,大家要认真落实,祝大家成功上岸!

© 温馨提示:本文由作者海豚MBA张老师创作,未经著作权人允许禁止转载。
