【大白话讲考情】2026年天津师范大学非全日制MPA

复试面试真题已放在文末
复试面试真题已放在文末
【天津师范大学MPA项目及院校简介】
天津师范大学MPA项目课程设置紧密结合公共管理实践热点,涵盖公共管理学、公共政策、行政管理、社会保障、教育管理等核心模块,注重理论与实践的深度融合。项目拥有一支经验丰富的师资队伍,既有深耕学术的资深教授,也有具备丰富实务经验的行业专家,为学生提供全方位的学术指导和实践支持。
此外,学校地处天津市区,毗邻京津冀协同发展核心区域,为学生提供了丰富的实习实践资源和广阔的职业发展空间。MPA毕业生广泛分布于政府机关、事业单位、社会组织、国有企业等各类公共部门,凭借扎实的专业功底和较强的实践能力,赢得了用人单位的高度认可。
【大白话讲考情】天津师范大学非全日制MPA
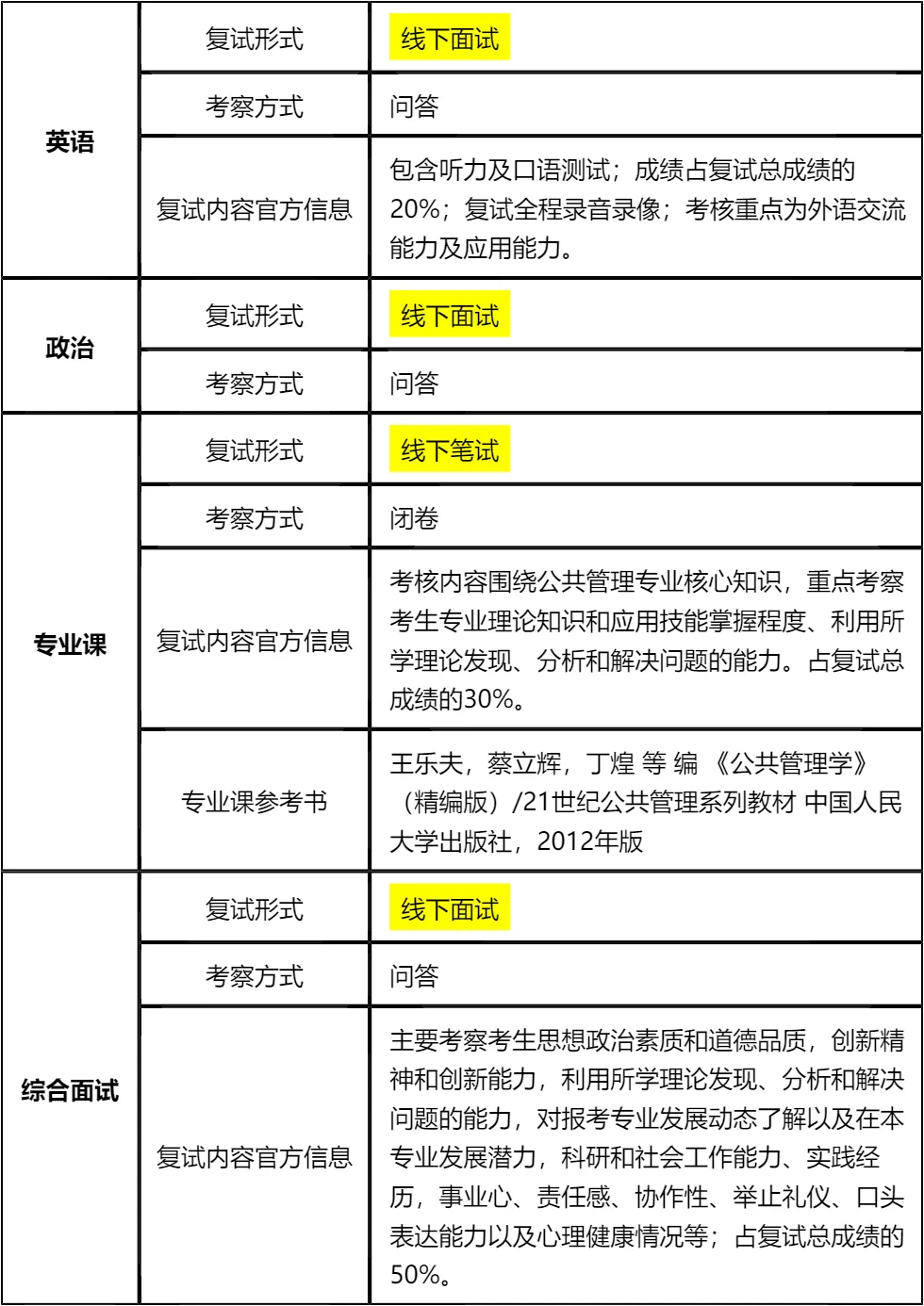
客观分析一波,天津师范大学非全日制MPA复试整体淘汰率极低(仅2%),复试时间预计在 2026 年 3 月 30 日前后,查分后准备时间有限,建议提前启动复试备考,避免临时抱佛脚。整体复试以笔试+面试为主,面试形式为线下问答,需要重点掌握各模块考核要点。
复习建议:根据录取数据分析,190分以上是稳录取的安全分数,160-200分段录取率均在96%以上,擦线考生也无需过度焦虑。备考核心是吃透官方指定参考书,尤其是《公共管理学》(精编版)必须重点研读。文末整理了复试全科目真题及核心资料,下载后集中背诵,10天左右可完成核心考点掌握!不用盲目刷题,聚焦高频考点和真题,效率更高,复试通关难度不大!
2026查分/复试时间/复试形式预测
天津师范大学MPA复试拟录取整体情况/淘汰率评估
复试各个分数段拟录取情况分析
天津师范大学MPA复试内容分析/成绩计算/资审材料
一、 整体复试情况概览
二、 各个学科的复试考察细节
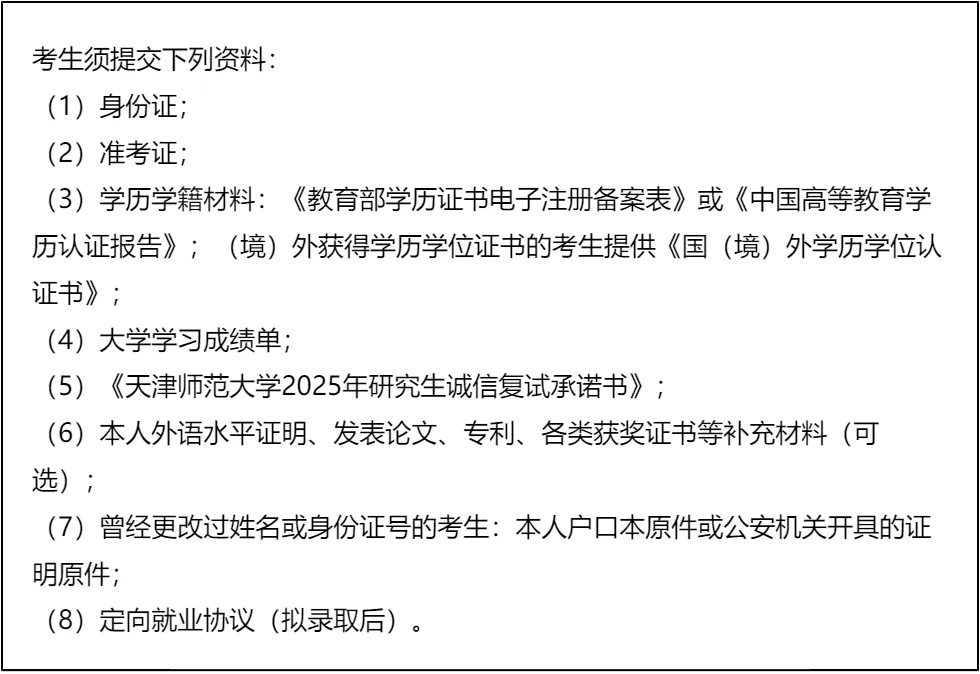
三、 复试资格审查需要准备的材料
四、 同等学力加试科目
复试面试真题分享
一、 英语口语问答
- 1. Can you do a quick self-introduction?
- 2. Why did you choose our university?
- 3. How will this degree help your career?
- 4. Can you balance work and study?
- 5. What is your biggest motivation for studying MPA?
- 6. Tell me about your current job.
- 7. How do you handle pressure in work and study?
二、 政治理论问答
- 1. 你怎么理解“中国式现代化”?
- 2. 什么是“新质生产力”?简单谈谈你的看法。
- 3. 谈谈你对“共同富裕”的理解,是搞平均主义吗?
- 4. “四个自信”指哪四个?你觉得哪个最根本?
- 5. 怎么理解“绿水青山就是金山银山”?
- 6. 中国共产党的“初心”和“使命”是什么?
- 7. 如何理解“江山就是人民,人民就是江山”?
三、 专业知识问答
- 1. 公共管理和企业管理,最大的区别是什么?
- 2. 什么是“公共利益”?谁来代表公共利益?
- 3. 什么是“市场失灵”?举个身边的例子。
- 4. 你觉得“官僚制”现在过时了吗?
- 5. 什么是公共产品?空气算不算?
- 6. 你怎么理解“服务型政府”?
- 7. 谈谈你对“治理能力现代化”的理解。
四、 综合素质面试问答
- 1. 除了学历,你觉得MPA还能给你带来什么?
- 2. 你为什么要考MPA,而不是MBA?
- 3. 你本科专业和公共管理没关系,为什么跨考?
- 4. 你性格上最大的优点和缺点是什么?
- 5. 如果这次复试被刷了,你会怎么办?
- 6. 工作中最大的成就是什么?具体谈谈。
- 7. 如果工作、家庭和学习冲突了,你放弃哪一个?
接下来,你最想要2026天津师范大学MPA复试的完整资料来了(全科目,包含真题)!!!天津师范大学MPA复试急救资料PDF汇总目录,考来考去就这些东西!
老师总结:
首先,天津师范大学MPA复试淘汰率极低,给了考生很大的上岸机会,但低淘汰率不代表可以放松准备。复试成绩占总成绩的40%,其中综合面试占比50%,是拉分的关键环节,需要重点准备。尤其是跨专业考生,要提前弥补公共管理专业知识短板,避免在专业问题上露怯。
其次,专业课笔试是闭卷形式,《公共管理学》(2012版)是核心参考书,必须逐章研读,重点记忆公共管理的核心概念、理论模型和实践应用。英语面试侧重交流能力,不用追求复杂句式,保证表达流畅、逻辑清晰即可,提前准备自我介绍、择校理由等高频话题模板。
最后,资格审查材料要提前准备齐全,避免临时出错。文末的复试真题是备考核心,涵盖英语、政治、专业和综合素质四大模块,建议结合真题反向梳理知识点,针对性背诵。只要按计划复习,掌握核心考点,就能稳稳上岸天津师范大学MPA!
备考初期,我对着《公共管理学》这本书一筹莫展,很多专业术语都看不懂。后来找到了整理的复试资料,里面把核心知识点梳理得很清晰,还有真题解析,让我少走了很多弯路。我按照资料里的考点清单,逐章背诵,遇到不懂的地方就结合真题理解,慢慢就掌握了重点。
英语面试也是我的短板,我每天早上花半小时练习口语,背诵资料里的高频话题模板,还找朋友模拟对话。综合面试前,我梳理了自己的项目经历,尝试用公共管理的专业知识分析问题,提升自己的应答能力。
复试的时候,专业课笔试很顺利,大部分题目都复习过;英语面试虽然有点紧张,但还是顺利完成了问答;综合面试时,面试官问了我跨专业的原因和职业规划,我结合自己的经历如实回答,还运用了学到的专业知识。最后成功录取,真的很开心。建议跨专业考生不要害怕,只要找准重点、认真备考,就能顺利通过复试!

© 温馨提示:本文由作者海豚MBA张老师创作,未经著作权人允许禁止转载。
